„La nature fait bouger tout dans le monde
grâce à l’interaction de diverses forces.”
Mahabharata

Rien n'est permanent, seulement le changement.
(Description opérationnelle)
Mise à jour: 25 june 2025
Une étude
attentive de la littérature ésotérique nous permettra de tirer de nombreuses
leçons. En particulier, les travaux de
Nikola Tesla méritent d'être examinés. Il y a 120 ans, il a mis au point
plusieurs inventions dont nous avons désespérément besoin. L'un d'eux
est le convertisseur Tesla, qui est actuellement en cours de reconstruction. L'autre invention
majeure est un dispositif auxiliaire, dont l'effet moderne a surpris Tesla.
Nous savons déjà que presque toutes ses inventions étaient basées sur l'effet multiplicateur d'énergie des
ondes soliton. Il a produit des ondes soliton avec un moteur électrique
à collecteur qu'il a appelé un alternateur.
Ces ondes se comportent d'une manière non conventionnelle. Contrairement aux ondes
transversales que nous utilisons aujourd'hui, le soliton produit une
onde longi-tudinale. Les ondes
longitudinales, en revanche, ne créent pas de champ électromagnétique
autour d'elles, mais un champ purement magnétique.
Des ondes magnétiques émanaient fortement des appareils et équipements de Tesla. Cela l'a mis, lui et ses collègues, en grand danger. En conséquence, lui et le personnel de son laboratoire ont souffert de troubles digestifs, de troubles gastriques et biliaires, de constipation et de flatulences. Tesla n'avait aucune idée que les radiations magnétiques en étaient la cause. Il ne savait pas que le corps humain était alimenté par la même énergie magnétique que celle qu'il expérimentait. Il n'avait aucune idée du système des méridiens et de l'aura qui entoure le corps humain, bien qu'il l'ait déjà vue sous la forme d'une bulle de brume lors d'un problème médical. Les rayons magnétiques peuvent extraire l'énergie de certains méridiens ou les surcharger, et la perturbation de l'équilibre énergétique peut provoquer diverses maladies.
L'alternateur fonctionnait principalement à une fréquence de 30 kHz. Puis elle est probablement tombée en panne et il en a fait fabriquer une autre, qui faisait 28 kHz. Tesla n'était pas trop inquiet à ce sujet, car il fonctionnait exactement comme la version précédente de 30 kHz. Mais toute l'activité autour de l'oscillateur mécanique les a tous guéris en une semaine. Aucun d'entre eux n'est tombé malade pendant les quatre années où ils ont utilisé cette machine. À une occasion, Mark Twain a visité le laboratoire. À cette époque, l'écrivain américain mondialement connu est en très mauvaise santé. Il souffrait de diverses maladies inquiétantes et enragées, se souvient Tesla. Cependant, lors de ses visites au laboratoire, il s'est rétabli en deux mois. L'énergie Yang d'environ 28 kHz émise par l'oscillateur mécanique l'a guéri.
Avec tous ces faits et preuves, la suggestion de profiter de cette opportunité semble évidente. D'autant plus que c'est la fréquence que la nature utilise dans les fameux spas de guérison. À Tápiószentmárton, ces endroits sont la colline Attila, Dobogókõ, à Pilisszentiván le rocher Ördög, l'ermitage Majki, les ruines du monastère cistercien près de Pilisszentkereszt, la pierre debout sauvage et la chapelle de l'arbre miraculeux près de Dömös, le Hegyeskõ près de Monoszló et les pierres de Bükkszentkereszt. Le plus célèbre des spas énergétiques étrangers est la pyramide bosniaque. Comme déjà mentionné dans la description du convertisseur Tesla, la pierre en forme de disque de cette pyramide, appelée Megalith K-2, émet également un rayonnement magnétique positif à une fréquence de 28 kHz.
Il serait intéressant de se rendre sur place et d'utiliser une antenne cadre et un oscilloscope pour mesurer la valeur exacte de cette fréquence.[1] Il convient également de déterminer clairement si ce rayonnement est Yin ou Yang. Cela ne nécessite pas de transporter sur place des gravimètres et autres instruments coûteux. Une boussole fera l'affaire. Si la pierre est attirée par le pôle nord (noir) de la boussole, elle est Yin, c'est-à-dire qu'elle émet des ondes gravitationnelles. S'il est attiré par le pôle sud (blanc), l'émission est Yang, ou éthérée. Il serait intéressant d'effectuer ce test à Tápiószentmárton, sur la colline Attila et à Dobogókõ. La forme du signal sur l'oscilloscope permet de tirer une conclusion claire sur l'évolution temporelle de l'onde du soliton naturel. Sur cette base, nous avons pu voir quel signal nous devions générer avec notre générateur de signaux. Cela serait également d'une grande utilité pour la reconstruction du convertisseur Tesla.
Avec les résultats des mesures, nous pouvons maintenant commencer à construire un tel générateur. Puisque nous disposons d'un générateur de signaux, il n'est pas nécessaire de construire un moteur à collecteur CA. L'onde soliton fournie par le générateur de signaux n'a besoin que d'être amplifiée et arrimée à une bobine toroïdale en ferrite ou à un électroaimant en forme de Klein. Cependant, l'inconvénient de ce dispositif est qu'il ne peut être utilisé que par une seule personne car il rayonne vers l'avant. Comme il y a beaucoup de malades dans le monde, et qu'il faut donc un traitement de masse, il faut développer un émetteur circulaire. Les civilisations extraterrestres útilisent également un tel générateur. Un jour, lors d'une rencontre du quatrième type, elles ont montré un tel générateur aux personnes invitées à bord de leur vaisseau spatial. Les "personnes enlevées" étaient invitées à se tenir devant elle et à bouger, sauter et danser. Cela était probablement nécessaire pour permettre à l'énergie de guérison de pénétrer dans chaque partie de leur corps, même dans les profondeurs de leurs articulations. Après le traitement inattendu, les rapatriés ont fait état d'une augmentation extraordinaire de leur énergie et d'un très bon sentiment de bien-être.
Malheureusement, rien n'a été dit sur le fonctionnement de l'appareil, mais des témoins ont déclaré qu'il ressemblait à un gros moteur électrique. La seule différence entre ce moteur et un moteur électrique classique est que le rotor est fixé au sol et le stator est fixé autour. Ici, l'énergie magnétique n'est donc pas sortie de l'intérieur du moteur, mais a été émise directement par la partie extérieure, qui a émis des ondes de soliton de guérison. Si nous parvenions à inventer un tel moteur électrique, nous n'aurions d'autre choix que de le placer au milieu des salles d'attente des cabinets médicaux. Ainsi, les patients pourraient être guéris alors qu'ils attendent depuis des heures. Ils n'auront même pas besoin d'aller chez le médecin.
Cette mystérieuse valeur de fréquence a déjà captivé l'imagination des chercheurs. Nombre d'entre eux ont mené des études co-moléculaires sur les effets physiologiques. Pas ici, car nos scientifiques à poigne excommunieraient tout collègue qui oserait faire une telle chose. En Inde et en Chine, cependant, l'ésotérisme n'est pas une science excommuniée. Des recherches sérieuses sont également menées dans le domaine des sciences du sol. C'est pourquoi deux scientifiques indiens ont étudié les effets des ondes solitoniques de 28 kHz sur les organes du corps. Les résultats sont étonnamment variés. Voici les conclusions du Dr Siva Poobalasingam et de Nisha Lakshmanan:
Ø L'énergie scalaire peut même être incorporée dans notre propre ADN.
Ø Il élimine et neutralise les fréquences artificielles et non naturelles dans le corps humain.
Ø Augmente le niveau d'énergie de chaque cellule de la cellule au niveau souhaitable de 70-90 mV.
Ø Augmente la covalence de chaque atome d'hydrogène dans le corps, mesurée par spectrographie. C'est important car notre ADN est maintenu par des liaisons hydrogène covalentes.
Ø Il augmente la perméabilité de la paroi cellulaire, ce qui permet aux nutriments de pénétrer dans les cellules et aux toxines d'être excrétées et éliminées des cellules.
Ø Réduit la tension superficielle du matériau, de sorte que l'organisme a besoin de beaucoup moins de temps pour le digérer.
Ø Au fur et à mesure que les niveaux d'énergie des milliards de cellules augmentent, les niveaux d'énergie des bobines de l'ego du corps augmentent.
Ø Il nettoie le sang, améliorant les niveaux de protéines et de graisses flottant dans le sang, les niveaux de triglycérides et les modèles de fibrine sanguine.
Ø Des études de laboratoire indépendantes ont montré qu'il augmente l'efficacité du système immunitaire de 149 %.
Ø Améliore la concentration mentale et la focalisation, comme en témoignent les augmentations d'amplitude dans les études EEG.
Ø Il équilibre également les deux hémisphères du cerveau, comme le montrent les tests EEG. Plus précisément, il coordonne le fonctionnement vers le domaine intuitif, ce qui procure également un sentiment de cohérence.
Vous trouverez un compte rendu détaillé dans leur livre en anglais "Optimal Energy for Peak Performance with Scalar Energy".
[
(Description fonctionnelle)
Nous savons, grâce aux livres de Masaru Emoto "The Message of Water" et "The Hidden Wisdom of Water", que l'eau structurée a des pouvoirs magiques sur notre corps.[2] Son pouvoir de guérison rivalise avec celui des ondes soliton. Nous n'avons donc pas besoin d'attendre que quelqu'un redessine le générateur Tesla, car nous pouvons commencer à traiter les patients en masse dès maintenant. Il suffit d'alimenter en énergie l'eau qui sort du robinet. Aucun équipement coûteux n'est nécessaire, car l'éther le fait pour nous. Nous devons juste nous mettre au travail. Un phénomène bien connu en physique est la force d'inertie, qui est déclenchée par l'éther. Les particules d'éther voyagent dans tout l'univers et rien ne peut leur barrer la route. Ils inondent également notre corps, mais nous ne le remarquons que lorsque nous conduisons un véhicule et qu'il accélère ou ralentit soudainement. Ensuite, nous tombons en arrière ou en avant. Lorsque nous accélérons ou décélérons, l'éther dense ne peut pas s'écouler dans notre corps, et il nous pousse comme un bloc de béton. Il fait la même chose avec l'eau, mais celle-ci a une propriété particulière: elle peut absorber l'excès d'énergie et le conserver longtemps.
La présence de l'énergie éthérique n'est pas sans conséquences. Les particules éthériques, avec leur énergie, éliminent la déstructuration de l'eau résultant des dommages environnementaux. Ils créent une eau structurée avec une structure moléculaire régulière. C'est exactement ce dont le corps a besoin. En profitant d'un de ses avantages, de nombreuses personnes sont au bord de la déshydratation. Comme nous le savons, pour rester en bonne santé, nous devons boire 2,5 litres d'eau par jour. Certaines personnes en consomment un dixième. Il est bon de boire 1 à 2 verres d'eau par jour. Ils savent qu'ils devraient boire beaucoup plus que ça, mais ils ne peuvent pas. Ils disent qu'ils ne veulent pas d'eau. Leur corps a une aversion instinctive pour l'eau du robinet déstructurée et chlorée. Cette situation est radicalement modifiée par la consommation d'eau structurée. Le retour est que la normalisation de la structure de la mo-lecula rend l'eau du robinet douce et soyeuse, ce qui leur redonne la sensation de soif et leur permet de boire suffisamment d'eau. Boire de l'eau structurée permet non seulement d'éliminer le manque de liquide de l'organisme, mais aussi d'améliorer la désintoxication et l'absorption des nutriments. L'eau structurée a un effet curatif sur le corps. Au fil du temps, il élimine toutes nos maladies et renforce notre système immunitaire. Il fait également des merveilles dans l'industrie et l'agriculture. De nombreuses personnes ont reconnu cet effet bénéfique et ont créé de nombreuses inventions pour l'exploiter. La plus remarquable d'entre elles est l'invention d'un physicien allemand. En effet, il peut être produit rapidement et à très bas prix.
Wilfried Hacheney[3]
a conçu un grand appareil en forme de lemniscate[4]
pour libérer des particules d'énergie éthérique dans l'eau. L'eau qui circule
dans le tube horizontal en forme de huit est obligée de changer constamment de
direction, ce qui entraîne l'introduction de grandes
quantités d'éther. La forme en lemniscata est très efficace car
chaque centimètre de ce tuyau oblige l'eau à changer de direction. Par conséquent, il se heurte constamment
à l'éther et absorbe beaucoup d'ions d'éther. De nombreux cultivateurs
biologiques utilisent cette eau éthérique pour
arroser leurs plantes afin qu'elles poussent plus vite. La capacité de
germination des graines est également
améliorée en les trempant dans cette
eau avant de les semer. Les ke-nuts cuits dans cette eau seront plus
lâches et la pâte lèvera plus haut. On a également observé que le béton
mélangé avec de l'eau enrichie d'éther est plus résistant que d'habitude.
L'efficacité de l'absorption de l'énergie de la terre peut être encore accrue en plaçant plusieurs lemniscates les uns à côté des autres ou les uns sur les autres. Le plus simple est de plier le tuyau métallique chaud pour former un gabarit et de le laisser refroidir avant de le couper en morceaux. Il n'est pas nécessaire de plier les extrémités du tube à la main, en les saisissant avec une pince, car cette tâche est réalisée avec plus de précision par le dispositif articulé[5] utilisé pour fabriquer le lemniscate. Il est donc possible de fabriquer un dispositif comportant jusqu'à dix couches, ce qui augmente son efficacité d'un ordre de grandeur. Essayez également d'augmenter la largeur aussi longtemps que la technologie le permet. Plus le système de tuyaux de Lemniscata est large et haut, plus il est efficace. Le serpent de tuyauterie doit seulement être recouvert d'une couche d'ancrage anticorrosion et peut être utilisé pendant des décennies sans aucun problème. (S'il doit être enterré dans le sol ou dans une fosse conçue à cet effet, il doit être recouvert d'aluminium et d'au moins une couche de peinture à l'huile ou de goudron. Veillez également à ce que le sommet soit au moins 80 cm en dessous de la surface du sol pour éviter le gel en hiver).[6]
D'ailleurs, cette méthode n'est pas entièrement nouvelle. Dès 1930, Viktor Schauberger a mis au point un dispositif d'enrichissement énergétique pour la production artificielle d'eau de source. Le naturaliste autrichien a utilisé un tuyau en spirale dans lequel l'eau qui s'écoule est également forcée de changer constamment de direction. Cependant, l'efficacité de la forme spirale est beaucoup plus faible que celle de la forme lemniscate. Le seul avantage de la solution en spirale est qu'en inversant le sens d'écoulement du tuyau ou de l'eau, il est possible de produire une eau qui tourne vers la droite.
Sa technologie de production à faible coût rend le concentrateur d'énergie lemniscata accessible à tous. Elle n'a pas de frais de fonctionnement et n'augmente donc pas le prix des fruits et légumes qu'elle produit. Et le coût d'achat est récupéré en quelques années grâce à l'augmentation du rendement. Dans quelques années, cet équipement pourrait facilement devenir une partie intégrante de chaque jardin ou foyer rural. Il pourrait également être facilement utilisé par les fournisseurs d'eau urbains. Il leur suffirait de faire monter l'eau dans le bus hydroglobe par un tuyau coudé en forme de lemniscata plutôt que par un tuyau droit, et de la faire redescendre par le même type de tuyau. Si nécessaire, un tube en plastique facilement pliable (tuyau en caoutchouc ou en plastique) peut être utilisé à cette fin. Les installations industrielles bénéficieraient également grandement de cette eau, car il apparaîtrait rapidement que l'utilisation d'une eau enrichie en éther n'est pas seulement bénéfique pour la production de béton, mais qu'elle aurait également un effet bénéfique sur tous les produits.
Ce potentiel commence déjà à se manifester. Par exemple, le propriétaire d'une blanchisserie peut économiser 12 000 € par an en utilisant des solutions similaires, car l'eau adoucie à l'éther nécessite moins de détergent. Dans un centre équestre de Vienne, les chevaux boivent de l'eau enrichie en éther et ne souffrent plus de coliques, tandis que dans une usine de plastique, l'utilisation de l'eau de refroidissement a été optimisée grâce à l'utilisation d'une eau spéciale. Les naturopathes font également l'éloge de cette eau. Les patients qui l'ont bu ont été guéris d'eczéma, de gonflement des jambes et de maux de tête. Il semble que les possibilités dans ce domaine défient également l'âge. Les opposants à la méthode traitent les sceptiques de fadaises ésotériques, mais les résultats positifs et les rapports enthousiastes qui nous parviennent jour après jour ne le prouvent pas. L'amélioration de la qualité de l'eau et les avantages qui en découlent sont visibles, tangibles et indéniables dans tous les domaines.
Les opposants les plus virulents à l'eau enrichie en éther sont la communauté scientifique officielle. Selon les universitaires, il n'existe aucune explication scientifique à ce phénomène. Ils parlent donc de fraude, d'effet placebo et de "perception sélective". Mais si chaque résultat positif est le fruit de l'imagination, alors nous sommes devenus des dieux du jour au lendemain. Rien qu'avec nos pensées, nous pouvons nous guérir et guérir les autres, nous pouvons créer des avantages efficaces. Ce serait le véritable succès, car nous pourrions alors résoudre tous les problèmes du monde en un clin d'œil. Malheureusement, nous ne pouvons pas le faire. Pour l'instant, nous devons donc nous contenter d'exploiter un phénomène physique qui, heureusement, fonctionne même si les académies scientifiques refusent de le reconnaître.
Afin d'éviter l'incrédulité et les débats houleux, il serait souhaitable de tester cette méthode à grande échelle et sous contrôle officiel. À cette fin, il convient de construire deux immeubles d'habitation dans un lotissement ou une zone résidentielle et d'évaluer la santé de leurs occupants. Ensuite, un serpent à tuyau lemniscata de dix pièces serait installé devant le tuyau d'entrée d'une des maisons. Dans un an, l'enquête sur la santé devrait être menée à nouveau dans les deux blocs. Après avoir comparé les résultats, des conclusions claires ont pu être tirées quant à l'efficacité de cette méthode. Il serait également intéressant d'installer le pipeline de Lemniscata dans un hôpital. Après un an, il serait possible de vérifier le taux de guérison des patients. Si la durée d'hospitalisation des patients a diminué et si les statistiques sur les infections nosocomiales se sont améliorées.
Si aucune amélioration spectaculaire ne peut être démontrée, cela est dû à la pression de l'eau. La compagnie des eaux comprime l'eau dans le réseau de canalisations de la rue à 6 atmosphères (6 bars) pour la faire monter et descendre des tours de dix étages. Les mesures montrent que cette haute pression contribue de manière significative à la déstructuration de l'eau. Dans ce cas, la restructuration doit être effectuée chez le consommateur, immédiatement en amont du robinet de sortie. Un tube d'un diamètre d'un demi à un quart de pouce contenant 10 lemniscats doit être placé dans une boîte en plastique sous l'évier de la salle de bain ou de la cuisine. Les embouts d'entrée et de sortie doivent être positionnés de manière à affleurer le fond de l'enceinte. De cette façon, ils peuvent être installés en position encastrée. Recouverte de tuiles, la structure devient invisible.
Les consommateurs d'eau minérale ne doivent pas être privés des avantages de l'eau structurée. Pour ce faire, il faut fabriquer une bouteille en verre de 1,5 litre avec un bouchon à vis en métal. Un raccord de tuyau composé de 5 à 10 lemniscates est soudé sur le haut de la bouteille. Le bouchon et le tube d'un quart de pouce de diamètre doivent être fabriqués en acier résistant à la corrosion. La largeur du raccord du tube ne doit pas être supérieure au diamètre de la bouteille, sinon elle ne rentrera pas dans la porte du réfrigérateur. Il n'est pas non plus conseillé de le faire trop haut, car cela empêchera également de le placer dans le réfrigérateur. Il est également conseillé de fabriquer un bouchon en caoutchouc. Cela peut être utilisé pour empêcher le dioxyde de carbone de s'échapper de l'eau "bouillonnante". L'appareil est très simple à utiliser. Vous dévissez le raccord, vous le remplissez d'eau minérale dans une bouteille en plastique et vous vissez le bouchon métallique. En inclinant la bouteille en verre, l'eau qui passe par le raccord en forme de lemniscata s'écoule désormais de manière structurée dans la tasse située en dessous. Le nombre optimal de lemniscates peut être déterminé en congelant l'eau qui s'écoule et en examinant sa structure cristalline au microscope.
Si des
guérisons significatives sont observées avec l'utilisation de la tuyauterie de
lemniscate, cette méthode de traitement de l'eau devrait être
immédiatement adoptée dans tout le pays. Elle permettrait d'économiser beaucoup
de dépenses pour le fonds de santé publique et améliorerait considérablement le
bien-être et la joie de vivre de la population. Il est peu probable que
cette enquête rencontre l'opposition des autorités, car la science
officielle montre que cette méthode est inefficace. Et si elle est inefficace,
alors elle ne peut pas faire de mal. Si c'est le cas, il importe peu que l'eau
entre dans le bâtiment ou sorte du robinet par un tuyau droit ou tortueux..
Budapest, 23.01.2018.
[
(Description opérationnelle)
Il existe de nombreuses façons de maintenir la santé, de guérir les maladies avec l'éther. La plupart d'entre eux ne nécessitent pas d'investissement coûteux. Comme pour le lemniscate, le rayonnement de forme a un effet de promotion de la santé ou de guérison à faible coût. Le seul inconvénient est que son effet dépend de la taille. Il ne peut induire une guérison rapide que dans les grandes tailles. Pour l'instant, seule la nature peut créer un radiateur de moule d'un diamètre de plusieurs kilomètres. À des profondeurs de 10 à 30 km, la croûte terrestre est déjà à l'état plastique. Si le magma incandescent à l'intérieur du globe peut filtrer cette couche plastique de manière à ce qu'elle devienne convexe lorsqu'elle est vue de la surface, le rayonnement de forme qu'elle émet aura un effet harmonique sur les organismes vivants. (Les organismes vivants, mais aussi les objets inanimés, ont une aura. C'est ce qu'on appelle le rayonnement de forme. Selon leur forme, ils émettent des rayonnements bénéfiques ou nocifs pour les êtres vivants).
La condensation crustale bénéfique est présente dans de nombreuses régions du monde. Le plus important dans notre pays est le pli crustal d'Attila, situé à 10 km sous la colline d'Attila à Tápiószentmárton. L'énergie qui se dégage des plis, qui s'étendent sur plusieurs kilomètres, a fait de la colline d'Attila un site sacré. Elle doit son nom à Attila, le roi des Huns, qui a construit son palais en bois sur cette colline sur les conseils de ses chamans (nos ancêtres savaient où construire ; ils étaient conscients de l'existence de radiations qui pouvaient causer des maladies et de celles qui pouvaient guérir. Malheureusement, cette connaissance s'est perdue avec l'avancée de la science moderne. Nos scientifiques ont déclaré que la science de leurs prédécesseurs était une pseudo-science, et ont interdit sa recherche). La redécouverte de cette zone de guérison est due au propriétaire du parc équestre de Kincsem, qui a remarqué que ses chevaux aimaient se coucher et se rouler dans une partie particulière de la propriété (Kincsem, le cheval prodige, doit également sa série de victoires mondialement connue à ce rayonnement magnétique énergisant). De retour chez lui, il s'est allongé sur la colline Attila, près de son écurie, pour se ressourcer. Après quelques jours, il a récupéré et était plein d'énergie pour la course suivante).
La nouvelle de ces guérisons miraculeuses s'est répandue comme une traînée de poudre et, au printemps 1999, des milliers de personnes se sont rendues en pèlerinage à Tápiószentmárton dans l'espoir d'être guéries. Les touristes peuvent s'asseoir sur les bancs disposés ou se prélasser sur nos couvertures sur l'herbe toute la journée. Après avoir constaté ce grand succès, le propriétaire de la zone a décidé d'enquêter sur la question, en essayant de trouver la cause de ces changements positifs en utilisant des méthodes scientifiques. Les tests instrumentaux n'ont montré aucune radioactivité gamma ou autre. Cependant, les niveaux de radiation magnétique étaient très élevés. Selon des mesures comparatives effectuées par des chercheurs hongrois, alors que l'équilibre magnétique de Medjugorje et de Lourdes se situait entre 50 et 80, celui de la colline d'Attila était supérieur à 200. De nombreux visiteurs ont constaté une amélioration de la coordination de leurs mouvements. Les personnes souffrant de troubles musculo-squelettiques ont constaté une réduction significative de la douleur après s'être assises ici pendant quelques heures. Les mauvaises valeurs de la-bor (par exemple, l'hypertension artérielle, le rythme cardiaque rapide, l'hyperglycémie, l'hypercholestérolémie), qui peuvent être à l'origine de divers maux, se sont également normalisées après deux à trois semaines passées sur le site.
Toutefois, ces lieux de guérison ne peuvent être laissés indéfiniment, car ils surchargent le corps d'énergie positive. Cela perturbe également l'équilibre du système méridien, ce qui peut entraîner un affaiblissement du système immunitaire et l'infertilité. Nos ancêtres, rompus à la géomancie, en étaient conscients. En Chine, il y a 4000 ans, un décret impérial interdisait la construction d'habitations dans de tels endroits. Seuls des pagodes, des temples et des sanatoriums de guérison étaient autorisés à y être construits, où les gens pouvaient séjourner pendant un certain temps. Il y a aussi des visiteurs qui ne bénéficient pas des radiations. La raison en est que les ondes éthériques concentrées émanant de la terre ne guérissent que les personnes dont la maladie est due à un manque d'énergie du Yang. Il n'a aucun effet sur les autres types de déséquilibre énergétique.
En outre, la majorité des patients souffrent d'une carence en énergie Yang. La Terre nous fournit constamment de l'énergie gravitationnelle Yin, mais l'énergie Yang ne peut être puisée que dans l'éther. Celle-ci n'est pas très efficace et n'atteint le niveau souhaité que chez les personnes en bonne santé. Ceux dont les chakras sont ralentis, absorbant l'énergie environnante avec une efficacité insuffisante, ne peuvent accéder à des quantités suffisantes d'énergie positive que dans des endroits où l'espace est plus grand. Par la suite, non seulement les organes malades sont guéris, mais la vitalité du patient est accrue et l'énergie disponible dans l'environnement précédent peut désormais répondre aux besoins en énergie Yang de son corps. Cela nécessite toutefois un traitement complet, c'est-à-dire 10 à 12 visites ou un séjour continu de deux semaines. Une seule visite ne fera pas de miracles, mais elle améliorera considérablement le bien-être. Le rayonnement magnétique nettoie également l'air. Selon les mesures effectuées par l'Institut de radiobiologie et de radioprotection de la colline Attila, "l'air de la zone est extrêmement pur".
Les radiations de la forme peuvent avoir des effets nocifs comme bénéfiques sur le corps. Dans la nature, il se produit lorsque la croûte terrestre est pliée en une forme concave. Un tel site très dommageable se trouve dans la vallée de Swansea en Angleterre. Deux parapsychologues anglais ont voulu étudier les pouvoirs de guérison de Corn Leckart dans un site funéraire préhistorique. Ils sont entrés au centre d'un cercle de piles de pierres. Malheureusement pour eux, le cercle s'est avéré nuisible, et non guérisseur. Claire Williams s'est sentie poussée hors du cercle par une force invisible, et Brian Perinton a commencé à souffrir d'un mal de ventre. Après être rentrés chez eux, ils ont tous deux eu des douleurs incessantes à la tête et sont devenus progressivement faibles. Les médecins n'ont pas été en mesure de déterminer la cause de cette faiblesse, une détérioration majeure du bien-être.
Ces symptômes étaient causés par le rayonnement magnétique disharmonieux de la croûte terrestre, qui perturbait l'équilibre énergétique de leur système méridien. Nos ancêtres, il y a des milliers d'années, étaient parfaitement conscients de ce danger. Ils l'ont prévenu en clôturant la zone de danger avec des pierres. Sans s'en rendre compte, les deux chercheurs sont entrés au centre du cercle, qui était entouré de tas de pierres. Nos ancêtres, qui vivaient il y a des milliers d'années, marquaient également les lieux par un rayonnement harmonique. Ils utilisaient des piliers de pierre aux extrémités pointues pour les marquer et concentrer l'énergie émanant de la terre. Ils se soignaient en s'appuyant sur ces piliers de pierre creusés dans le sol ou en restant dans une zone entourée de plusieurs piliers de pierre. C'est le rôle qu'ont joué en Europe les kurgans et dans notre pays les huttes. Des civilisations plus avancées que la nôtre avaient déjà fait un usage délibéré des radiations de forme et les avaient utilisées pour produire un puissant effet de concentration.

Les habitants de la civilisation précédente, l'Atlantide, étaient parfaitement
conscients du rayonnement magnétique naturel que leur offrait la nature, et
cette énergie imprégnait presque tous les aspects de leur vie. L'Atlantide ne
connaissait pas encore l'électricité. Ils ont satisfait leurs besoins en
énergie grâce au rayonnement de forme, au rayonnement de cristal et à un
minerai spécial d'oreichalcite (on ne sait pas grand-chose de l'oreichalcite,
qui est plus précieux que l'or). Selon les écrits anciens, son rayonnement
magnétique était si fort qu'il ionisait l'air. "Il émettait une
lumière ardente." Les dieux grecs utilisaient aussi ce minerai. Ils
l'utilisaient pour fabriquer des canons à rayons destructeurs, qu'ils
utilisaient dans leurs guerres entre eux.) Malheureusement, ce minerai ne se
trouve sur aucun continent de notre monde. Cependant, leurs techniques de rayonnement
de forme ont survécu. On trouve ces pyramides sur presque tous les continents.
De la Chine à l'Europe et de l'Afrique du Nord à l'Amérique du
Sud, ils ont construit des centaines d'immenses pyramides dans lesquelles ils
ont caché leur savoir sur des plaques d'or, afin que le déluge à venir
n'efface pas toute trace de leur existence (dans les pyramides égyptiennes, des
chambres souterraines contenant ces documents ont déjà été découvertes
par des scanners terrestres. Nous aurons bientôt l'occasion de les découvrir).
Mais les pyramides ne servaient pas seulement à préserver le savoir. Ils ont également été construits pour prouver leur haut niveau de connaissances. Ils n'ont donc pas créé de simples tas de pierres, mais des structures en pierre qui produisaient en leur sein un rayonnement magnétique mystique. La forme spatiale la plus appropriée à cet effet était le globe. Ce nœud, qui se termine par l'apex, est un radiateur de forme très efficace. Lorsqu'il est concentré, il recueille le rayonnement éthérique (Yang) qui est omniprésent dans l'univers et qui se manifeste le plus fortement dans le tiers inférieur du globe. Un cône ferait l'affaire, mais le cône est capable de plus. Si ses bords sont orientés nord-sud, il recueillera également le rayonnement gravitationnel (Yin) émanant de la Terre. Ce rayonnement est également le plus fort dans le tiers inférieur du globe. La raison de cette orientation précise est que c'est là que la plupart des lignes de force magnétiques croisent la gula. Ces deux radiations sont si fortes que toute personne qui s'allonge sur une dalle de pierre placée dans le tiers de la sphère non seulement ressent un fort effet de guérison, mais active également les organes de son cerveau (glande pinéale, hypophyse) qui provoquent divers phénomènes parapsychologiques.
Dans un environnement normal, un rayonnement de forme aussi fort ne se produit pas. C'est en partie de la chance et en partie de la malchance. Malchanceux parce que nous ne pouvons pas profiter des effets positifs. Comme nous ne vivons pas dans des bâtiments pyramidaux, nous ne bénéficions pas de tous les effets positifs que l'intérieur d'une structure pyramidale a sur un organisme vivant. C'est une chance, car les personnes souffrant de carence énergétique ne pourraient pas supporter cet environnement à long terme. Maux de tête, nausées, affections des organes, ils finissaient par s'échapper. Ces radiations de forme extrêmement forte n'ont un effet positif que sur les objets inanimés et les matériaux périssables pour une période illimitée. Le rayonnement énergétique soutenu du Yang provoque une amplification des contraintes mécaniques. Par exemple, le bord d'une lame de rasoir qui a été défiguré sera redressé et affûté à nouveau. Les microbes présents dans la nourriture sont détruits. L'excès d'énergie surcharge leurs méridiens et ils deviennent invivables à cause de l'équilibre énergétique perturbé. L'effet bénéfique pour nous est donc la destruction des virus et des bactéries. Concentré sous cette forme, le rayonnement de forme forte ne s'éteint pas mais se maintient. Cependant, il ne laisse pas l'espace délimité par la forme géométrique.
Dans notre environnement, nous ne rencontrons que des rayonnements de faible intensité. Il s'agit du rayonnement énergétique émis par des objets de formes différentes. Comme nous le savons, les objets inanimés possèdent également un corps éthérique et donc une aura. Dans des circonstances normales, ce rayonnement énergétique est si faible qu'il n'a aucun effet significatif sur nous. Il existe cependant des formes géométriques à partir desquelles se produit un déversement concentré d'ondes de forme. Il s'agit notamment de lignes se croisant à angle droit, ou d'arêtes d'angles différents dans des objets tridimensionnels, et de formes concaves. Les objets magiques émettent un rayonnement particulièrement fort. La plus célèbre d'entre elles est la "clé du Nil" ou croix ankh, que l'on trouve dans les tombes de l'Égypte ancienne. Une caractéristique similaire à la croix avec oreilles est l'idole ressemblant à la lettre grecque "Ф". Si l'on fixe un anneau de cuivre ou de fer à une tige faite du même matériau, de manière à ce que l'anneau soit placé symétriquement à l'extrémité de la tige, on obtient un dispositif harmonieux qui neutralise les rayons nocifs. Cet effet, cependant, ne se produit que lorsqu'il est correctement orienté. Lorsqu'il est porté autour du cou ou sur un vêtement comme un badge, il doit être placé avec la tige vers le bas. Si nous l'utilisons horizontalement (par exemple dans notre chambre), il doit être orienté de manière à ce que la tige soit dirigée directement vers le pôle Nord magnétique.
Au lieu d'être bénéfiques, vous obtiendrez des ondes de forme très nocives si vous coupez l'anneau en deux et assemblez ce dispositif de manière à ce que les demi-cercles s'emboîtent dos à dos sur la tige. À proximité de cette forme, qui ressemble à la lettre cyrillique "Ж", nous sommes agités, insomniaques et très vite malades. Les formes géométriques complexes émettent également de puissantes ondes d'énergie. Les formes symétriques ont un effet positif sur l'équilibre du monde vivant, tandis que les formes asymétriques libèrent des énergies nocives. Le miroir concave est connu pour collecter et focaliser les rayons lumineux. Les observations ont montré que cela est également vrai pour le rayonnement magnétique. Il faut donc éviter de rester dans l'axe des objets concaves, et surtout pas à leur point focal.
La forme de rayonnement susmentionnée qui émet des ondes nocives ne peut pénétrer dans la maison que par accident, à travers un porte-fleurs mal conçu ou un autre ornement en fer forgé. Cependant, une forme moins dangereuse mais beaucoup plus courante de source de rayonnement nocif, le corps cylindrique, peut être trouvée dans chaque foyer. Si elles se trouvent dans une pièce en nombre pair, leur rayonnement s'excite mutuellement; si elles sont en nombre impair, disposées en ligne, l'excitation est accrue. Le rayonnement nocif pour la santé de cet agent neurotoxique, qui se présente généralement sous la forme de bouteilles, de bocaux, de casseroles et de poêles, devient réellement perceptible en présence de quelques centimètres d'eau ou d'autres liquides. Ce n'est pas l'eau qui est le problème, car l'eau attire les radiations de la terre, sa présence pourrait donc être bénéfique. Le problème est que des turbulences se développent entre le fond du liquide dans la cuve et le miroir supérieur formé par la surface du liquide, ce qui fait que l'eau rayonne vers l'extérieur, amplifiant le rayonnement magnétique qu'elle recueille.
Ce rayonnement est principalement dirigé vers le haut, mais si le miroir inférieur et la surface du liquide font un angle l'un par rapport à l'autre, le rayonnement sera oblique. Ce phénomène disparaît toutefois lorsque la bouteille à moitié vide est mise au lit. L'autre solution consiste à placer un objet (par exemple un anneau de cuivre) dans le fond de la cuve. Cela brise l'effet de réflexion du miroir inférieur, qui empêche la formation de turbulences entre les deux surfaces liquides. Rien de tout cela n'est nécessaire lorsque la bouteille est pleine. Dans ce cas, la contraction du cou élimine le miroir liquide supérieur. Cet effet ne s'applique pas aux bouteilles fabriquées antérieurement avec un fond pressé.
Le rayonnement de forme, également appelé rayonnement idom, est le rayonnement bénéfique ou nocif émis par les objets. Le rayonnement de forme n'est pas le rayonnement émis par les objets eux-mêmes. Il n'y a pas de grands objets autour de nous qui ont un rayonnement intrinsèque important. Comparé à l'attraction gravitationnelle de la Terre, le rayonnement gravitationnel des objets qui nous entourent peut être considéré comme presque nul. Le rayonnement de leur squelette éthérique est également négligeable. La bioénergie émise par les organismes vivants, tels que le corps humain, dépasse de loin celle des objets inanimés. Les objets qui nous entourent ne peuvent émettre une énergie intense que s'ils la captent dans l'environnement. Le Cycle ésotérique nous apprend qu'un porte-fleurs en fer forgé placé au-dessus d'une veine d'eau peut lui-même émettre un niveau de radiation nocive qui peut nous rendre malades. Le rayonnement de forme se manifeste de deux façons. L'une d'elles est qu'elles émettent une quantité concentrée de la terre, de la veine d'eau, du nœud Hartmann et d'autres rayonnements nocifs qu'elles collectent. C'est ce qui se produit lorsqu'un anneau scié en deux est soudé à la tige d'un porte-fleurs en fer forgé de sorte que les demi-cercles s'emboîtent dos à dos. Dans ce cas, les ondes magnétiques nocives captées par le porte-fleurs sont concentrées sur les deux prolongements des arcs semi-circulaires. Si ces projections sont dirigées en permanence vers notre chaise ou notre lit, nous tomberons malades même si la source du rayonnement nocif ne se trouve qu'à quelques mètres.
L'autre manifestation la plus courante du rayonnement de forme ou du rayonnement nerveux est l'extinction. Dans le cas d'un porte-fleurs, cela se manifeste lorsqu'un anneau circulaire est fixé à la tige de support. Dans ce cas, les rayons collectés par la structure métallique ne sont pas dispersés mais concentrés à l'intérieur de l'anneau, où ils s'annulent. Les meubles fabriqués de cette manière neutralisent donc les rayons nocifs de l'environnement. Les effets nocifs ou bénéfiques du rayonnement de forme dépendent également dans une large mesure de la symétrie. Nous savons par expérience qu'elles sont amplifiées dans le cas des corps cylindriques impairs et éteintes dans le cas des cylindres pairs. Les bâtiments de conception asymétrique amplifient également les rayons du dessous, tandis que ceux de conception symétrique les neutralisent largement.
Cela suggère que l'architecture moderne, qui privilégie les formes asymétriques, a aussi largement contribué à l'augmentation rapide des maladies affectant l'humanité. La seule raison pour laquelle ces effets ne sont pas devenus clairs est qu'ils ne sont pas toujours manifestes. S'il n'y a pas de rayonnements nocifs à proximité de meubles ou de bâtiments conçus de manière inappropriée, ils ne sont pas collectés. Par conséquent, ils ne peuvent pas être émis. Dans ce cas, il n'y a pas de danger pour les personnes à proximité. C'est pourquoi les conséquences néfastes de l'utilisation de mauvaises formes, de tendances et de modes inappropriées ne sont pas si évidentes.
Les civilisations extra-terrestres savent depuis longtemps que les formes angulaires et les arêtes qui se croisent bloquent le flux d'énergie et émettent des rayons nocifs. C'est pourquoi ils vivent dans des maisons aux bords arrondis, dans des complexes de bâtiments qui forment des formes harmonieuses. Il n'y a pas de pic, pas d'inclinaison. Leurs bâtiments, pour la plupart en forme d'anneau, sont des salles en forme de dôme, avec un toit en forme de dôme, de taille variable. Ils sont exempts de rayonnements nocifs, et l'effet pyramidal créé par le dôme diffuse une énergie bénéfique dans l'espace de vie. (Le dôme n'est pas un concentrateur d'énergie aussi puissant qu'un cône ou un cône, donc rester sous lui pendant de longues périodes ne provoque pas de surcharge du corps. Cependant, il a un effet bénéfique et calmant significatif).
À
elles seules, ces petites glandes n'ont pas d'effet significatif sur
l'organisme. Il existe toutefois un moyen de multiplier leurs effets. Nous
avons déjà vu que lorsqu'ils sont disposés en ligne, ils amplifient le
rayonnement de chacun. Lorsqu'on utilise un nombre impair de bouteilles, elles
s'excitent mutuellement. Malheureusement, la littérature n'aborde pas la
question de la distance à laquelle les bouteilles doivent être
placées pour maximiser le rayonnement. Cela vaudrait la peine de l'expérimenter.
Pour les ésotéristes, le rayonnement croissant des nœuds en cascade n'est
pas un phénomène inconnu. Ils ont donc créé des nœuds complexes
qui ont un effet thérapeutique notable sur le corps.
L'expérimentateur le plus connu était l'ingénieur franco-russe Georges Lakhovsky. Né en 1869, l'inventeur a créé un appareil revitalisant appelé l'oscillateur multi-ondes, qui n'est rien d'autre qu'un disque de la taille de la paume de la main. Sur cette feuille de plastique, il a formé des anneaux métalliques ouverts concentriques qui s'excitent mutuellement. Les anneaux métalliques en or, vraisemblablement déposés par le processus de galvanoplastie, l'or 24 carats est déposé sur l'objet voie galvanique, ont amélioré l'efficacité de l'excitation.[7] Dansà revêtir avec une grande pureté, et plus le matériau est pur, plus il peut être excité efficacement. Selon le dernier grand alchimiste, le Français Fulcanelli, il suffit de quelques grammes de métal pour fabriquer une bombe atomique et rayer des villes entières de la surface de la terre. Cela est possible car "certains arrangements géométriques de métaux très purs peuvent déclencher une explosion atomique sans électricité ni vide". Dans ce cas, l'explosion est très probablement déclenchée par un rayonnement de forme. Le secret de la fabrication de cette bombe n'a pas été révélé par le scientifique caché du 20e siècle, Dieu merci.
Lakhovsky a recommandé ce disque de 100 mm de diamètre pour l'auto-guérison. Son fonctionnement est basé sur le principe que des anneaux concentriques émettent les particules éthériques qui les traversent sous une forme harmonique et amplifiée. Ce disque, comme les spas sacrés de guérison, élimine la douleur et recharge le corps épuisé en énergie. Après la mort de Lakhovsky en 1942, la protection du brevet, qui pouvait durer jusqu'à 20 ans, avait expiré depuis longtemps. En effet, plus de 70 ans après sa mort, ses œuvres ne sont plus protégées par le droit d'auteur. Cette situation a été exploitée par le Dr Dino Tomiæ, un Serbe, qui a commencé à produire ce disque en grande quantité et à le commercialiser sous le nom de Polaris. Cela n'aurait pas été une mauvaise chose en soi, mais son activité n'était pas motivée par une aide altruiste, mais par le désir de gagner de l'argent rapidement.
La version qu'il a produite n'est rien d'autre qu'un disque textile en bakélite de 80 mm de diamètre,
recouvert d'une fine feuille de cuivre. Une carte de circuit imprimé ordinaire,
que l'on trouve dans tous les
appareils électroniques. Les composants sont soudés dessus. Un tel circuit imprimé simple face est produit en sous-traitance pour quelques centaines de
forints par les fabricants de circuits imprimés. Pourtant, M. Tomiæ le fait
payer 13 000. Plus des frais de livraison de 2 000 HUF.[8] Il a également
retiré le placage d'or de la feuille de cuivre pour rendre le disque encore
moins cher à produire. Il a empêché l'oxydation de la feuille de
cuivre en peignant le disque avec une laque vert clair. Cela a considérablement
réduit son efficacité.
Néanmoins, il vend cet appareil à impact réduit avec une marge bénéficiaire de plus de 1000%. Il exploite à fond la vulnérabilité des personnes malades et en tire un profit supplémentaire. Il se vante que ses remèdes se vendent comme des petits pains chauds en Allemagne et en Amérique. Il en a probablement vendu des dizaines de milliers, faisant une fortune de plusieurs centaines de millions de forints. Son produit est accompagné d'un mode d'emploi détaillé[9] dans lequel il vante l'efficacité du disque pour presque tous les maux. Et sur son site web, les utilisateurs chantent ses louanges. Le problème de ces critiques est qu'elles ne contiennent que des témoignages positifs. Les commentaires négatifs sont omis et réduits au silence.
D'après les articles de blog sur Internet, nous savons que même les produits les plus parfaits sont vilipendés. Si quelqu'un en attrape un défectueux en usine, il en dira tout le mal qu'il en pense, le dénigrera à l'infini. Il n'y a pas de tels messages sur le site web de M. Tomiæ. Il les a soigneusement filtrés. Cependant, il y en a sur Facebook, qu'il ne peut pas supprimer. Plusieurs personnes ont écrit que ce disque est totalement inefficace, tout autant une arnaque que d'autres gadgets ésotériques. Or, ce n'est pas le cas. Le rayonnement de forme n'est pas une escroquerie, il n'est tout simplement pas assez efficace dans la manière dont il est mis en œuvre. Ce petit disque émet un rayonnement magnétique assez faible. Par conséquent, pour avoir un effet notable sur le corps, il doit être utilisé pendant au moins un mois, de façon quotidienne. Les critiques n'ont pas eu de patience pour cela. Ils pensaient qu'il leur suffisait d'appuyer plusieurs fois sur une partie douloureuse de leur corps pour être guéris.
La médecine des chakras est une utilisation remarquable des radiateurs de forme.[10] Chaque organe de notre corps et ses cellules sont alimentés en énergie par le système des méridiens. Cependant, les méridiens puisent leur bioénergie vitale dans les centres énergétiques de notre corps, en rotation constante et en forme d'entonnoir, par le biais de leurs racines. Ainsi, si l'un de nos chakras est endommagé ou rétréci, les méridiens qui lui sont reliés connaissent un déficit énergétique. Ni l'acupuncture ni la magnétopression ne peuvent traiter cette situation. Ces traitements ne peuvent que réguler la bioénergie existante, ils ne peuvent pas recharger les méridiens. Les chakras ne peuvent être réalimentés ou atténués que par des radiateurs d'énergie. Le moyen le plus simple et le plus économique de rayonnement énergétique passif est le rayonnement de forme.
Les chakras doivent être réalimentés ou atténués un par un. Le long de la colonne vertébrale, sept champs d'énergie rayonnante, sept cercles de force, sont placés les uns au-dessus des autres comme des roues qui tournent. Ces centres d'énergie vitale sont les chakras. Au bas de la colonne vertébrale se trouve le champ énergétique purement subjectif et immatériel, reflétant l'état avant le big bang. Le deuxième chakra est le champ énergétique subatomique, qui perpétue l'état après le big bang. Le troisième est le champ d'énergie atomique, qui préserve le début de la formation du monde matériel. Le quatrième est le champ d'énergie moléculaire, qui a créé la condition préalable à l'apparition du monde vivant. Le cinquième champ énergétique est lié aux cellules, le sixième représente les organes individuels, tandis que le septième champ énergétique est le résultat du chakra de l'organisme vivant, qui est visible et perceptible par tous.
Les centres énergétiques de notre corps éthérique constituent notre aura. Cependant, les chakras n'émettent pas seulement de l'énergie, mais sont également très sensibles aux radiations énergétiques de l'environnement, et même aux couleurs et aux sons. Ce n'est donc pas une coïncidence si des couleurs et des musiques différentes peuvent affecter notre santé. Le chakra racine, situé sur la digue et orienté vers la terre, est sensible à la couleur rouge et à la note la plus grave de l'échelle musicale, le son "c". Ce centre d'énergie affecte le bien-être physique, la vitalité et est associé à la guérison des maladies, au pouvoir sur les autres personnes et à l'énergie sexuelle. Le deuxième centre d'énergie est le chakra sacré, qui se trouve sous le nombril et est associé à la couleur orange. Sa fréquence est le son "d". De ce centre dépendent la qualité de l'intellect, la clarté spirituelle et la capacité à penser logiquement. Il affecte le processus d'élimination et de purification dans le corps. Le troisième chakra est situé sous le sternum et est souvent appelé le chakra du plexus solaire. Sa couleur est le jaune et sa fréquence est le son "e". Ce chakra nourrit la conscience de soi, l'intuition, la sensibilité générale et aide à transformer la matière brute en valeur spirituelle et mentale.
Le quatrième centre énergétique est le chakra du cœur. Il est situé sur le sternum, dans l'axe des mamelons. Sa couleur est le vert et sa fréquence est le son "f". Les énergies de la capacité d'amour circulent dans ce centre. C'est le centre de la joie de vivre, le chakra de la croissance, de la richesse, du bien-être spirituel et matériel, mais il influence aussi la relation avec l'au-delà. Le cinquième est le chakra du larynx, qui se trouve dans la nuque. Sa couleur associée est le bleu et sa fréquence est le son "g". Ce centre énergétique est le son, la source d'expression, le distributeur d'énergies créatives. Le sixième est le chakra frontal, également appelé troisième œil car il est situé entre les deux yeux, dans la ligne des sourcils. Sa couleur est le bleu indigo et sa fréquence est le son 'a'. Toutes les manifestations en rapport avec le monde spirituel et les capacités psychiques de l'homme passent par ce centre. Le septième centre d'énergie est le chakra du cuir chevelu ou chakra couronne, qui est situé dans la cuticule qui fusionne après la petite enfance. Sa couleur est le violet et sa fréquence est le son "h". C'est par ce centre que s'accomplit la conscience cosmique de l'union totale avec l'énergie éthérique et Dieu, et de l'union avec l'univers.
Nous sommes vivants parce que notre corps est imprégné d'énergie vitale. Sans énergie vitale, nous mourrions en 5 minutes. Nos chakras absorbent l'énergie éthérique et gravitationnelle de notre environnement et la distribuent dans notre corps via les méridiens. Si cela se produit régulièrement, nous serons en bonne santé. Si l'équilibre est rompu par une influence extérieure, nous tombons malades. Dans ce cas, la magnétopression[11] aide en injectant ou en retirant de l'énergie pour rétablir l'équilibre (l'acupuncture n'aide que partiellement car elle ne peut qu'injecter de l'énergie, pas en retirer). Les acupuncteurs essaient diverses astuces, comme des aiguilles en argent, mais celles-ci ne sont pas assez efficaces pour éliminer l'excès d'énergie).
Comme l'énergie magnétique circule dans un vortex rotatif, c'est également de cette manière que les chakras absorbent et libèrent l'énergie manquante ou excédentaire. Le rayonnement Yang a un mouvement tourbillonnaire dans le sens inverse des aiguilles d'une montre, c'est-à-dire positif, tandis que le rayonnement Yin a un mouvement tourbillonnaire dans le sens des aiguilles d'une montre, c'est-à-dire positif. L'énergie rotative des chakras ne dépend pas de l'âge ou du sexe, leur mouvement est influencé par la saturation énergétique du corps. Ils tournent dans le sens des aiguilles d'une montre lorsqu'ils absorbent de l'énergie et dans le sens inverse lorsqu'ils en libèrent. Les chakras sont des centres d'énergie qui sont étroitement interconnectés. Ils sont reliés par des conducteurs d'énergie communs qui courent le long de la l'énergie négative (yin), court le long du côté gauche de la colonne vertébrale, et le pingala, qui transmet l'énergie positive (yang), court le long du côté droit. L'Ida porte l'énergie vers le haut et le pingala porte l'énergie vers le bas. Les deux canaux ne sont pas parallèles, côte à côte, mais s'entrecroisent, s'entrelaçant comme un serpent.
Entre les deux se trouve le chemin de la sushumna
neutre, sur lequel le yogi
élève sa conscience physique, mentale et spirituelle à des
niveaux toujours plus élevés grâce aux centres des chakras tourbillonnants. La susumna
court en ligne droite le long du
canal rachidien. La susumna est fermée
pour les personnes ordinaires, ce qui signifie qu'aucune énergie ne la
traverse. Dans cet état, il réside dans le chakra racine, enroulé. La susumna
est remplie d'énergie par la kundalini. Le
Prana, ou énergie vitale, ne peut
circuler dans la susumna et remonter vers le cerveau que lorsque les
énergies Yin et Yang sont en parfait équilibre. L'ida et le pingala sont reliés aux sept chakras. L'ida est chargé
d'énergie Yin provenant des chakras situés à l'arrière
du corps, ou notre dos, tandis que le
pingala reçoit son énergie Yang des
chakras situés à l'avant du corps.
Les chakras
représentés dans la littérature sur le côté thoracique ne se terminent pas
à la colonne vertébrale, mais possèdent une paire supplémentaire
à l'arrière du corps. Les chakras opposés ne sont pas des
projections les uns des autres. Ils ne collectent pas l'énergie de l'avant et
de l'arrière au même endroit.
Les chakras dorsaux s'élargissent dans le même entonnoir que
leur composant antérieur, mais ils peuvent fonctionner différemment. Cela signifie que si un chakra thoracique
fonctionne bien, son homologue dorsal peut encore être fermé. Bien que cela ne soit pas mentionné
dans la littérature, les chakras situés à l'avant du corps sont reliés au canal ida. Cela signifie que les chakras situés à l'avant absorbent et
libèrent l'énergie Yang, tandis que ceux situés à
l'arrière libèrent l'énergie Yin. Il est courant que l'énergie du chakra avant se déplace normalement vers l'intérieur,
c'est-à-dire dans le sens des aiguilles d'une montre, mais dans le chakra arrière, le vortex
énergétique tourne dans le sens inverse. Ce flux vers l'extérieur nuit aux effets bénéfiques du chakra frontal ou entrave l'exercice de ses capacités
inhérentes. Il est donc toujours conseillé d'étendre le traitement
des chakras au dos du patient. Le moyen le plus simple de vérifier l'intensité
et la direction du flux énergétique dans le chakra est d'utiliser un pendule.
La taille du cercle dessiné par le pendule dépend de la force du chakra et de
la quantité d'énergie qui le traverse, mais est également influencée par la
quantité de bio-énergie du guérisseur. Le mouvement circulaire suit la
direction du flux d'énergie. Si le mouvement du pendule s'écarte d'un cercle
régulier, cela indique des distorsions psychiques. Si le mouvement est minime
ou si le mouvement circulaire ne démarre pas même lorsqu'on le tient
directement sur la peau, c'est un signe évident de constriction chronique du
chakra.
Le chakra racine influence le système immunitaire, le squelette et l'état des articulations, de la colonne vertébrale, des dents et des gencives. Le chakra sacré, également connu sous le nom de chakra abdominal, est responsable du système nerveux, de la bile, du foie et des organes génitaux. Ses organes associés sont les ovaires, les seins, les muscles, le système endocrinien, en partie l'intestin grêle et l'estomac, et la langue. Lorsqu'il est bloqué, il provoque des maladies liées à l'utérus, aux ovaires, aux menstruations, aux testicules et à la prostate. Les déséquilibres énergétiques peuvent également provoquer l'impuissance, les symptômes de la ménopause, les spasmes intestinaux, la gastrite et l'inflammation de la vessie des neiges. L'état du chakra abdominal affecte non seulement l'estomac et les organes digestifs, mais aussi le système musculaire.
C'est du chakra du nombril, également connu sous le nom de chakra du plexus solaire, que naît la volonté, la passion, l'impulsion d'agir de manière décisive. Le chakra du nombril gère également l'agressivité, l'esprit de combat. Sa perturbation peut provoquer des plaintes ou des crises d'angoisse, des crises d'hystérie, mais elle est aussi à l'origine du complexe d'infériorité, du sadisme et du masochisme. Les personnes dont les chakras du nombril sont insuffisamment ou trop actifs semblent souvent peu compatissantes, insensibles ou impitoyables. Les organes associés à ce chakra sont l'estomac, le pancréas, le foie, la vésicule biliaire, le diaphragme, l'intestin grêle et les yeux. Le chakra du cœur relie les trois chakras corporels inférieurs aux trois chakras spirituels supérieurs. Il est responsable de l'état du cœur, des vaisseaux sanguins, des poumons, de la peau et des mains. Il influe également sur le système immunitaire, affectant le développement des allergies, de l'asthme, de l'eczéma, du cancer et de diverses infections.
Le chakra de la gorge affecte la capacité de parler, d'entendre, d'écrire et de chanter. Il joue également un rôle important dans l'écoute et la compréhension de la "voix intérieure" et a un effet sur l'honnêteté et l'expression de soi. Le chakra de la gorge ouvre la porte à la sphère de la conscience et de l'esprit. La sur ou sous-activité de ce chakra entraîne le plus souvent des troubles de la parole et de la communication. Les organes du chakra de la gorge sont le cou, la bouche, la langue, le larynx, les cordes vocales, l'œsophage, la trachée. Les blocages du chakra de la gorge peuvent provoquer des enrouements, des maux de gorge, de la toux, des problèmes d'oreille, des amygdalites, de l'asthme, des douleurs au cou, des problèmes de langue. Le chakra de la gorge peut également être bloqué par des tribulations passées, des chocs de vies antérieures.
Le chakra frontal ou chakra du troisième œil est le centre de l'intuition, de la perception intérieure, de la cognition et de la sagesse. Les organes associés à ce chakra sont le cerveau, le visage et le nez. Son déséquilibre énergétique se manifeste par des tensions internes, des difficultés d'apprentissage, des distractions, un manque de clarté mentale et une réticence à apprendre. Les blocages du chakra de la couronne peuvent déclencher des distorsions psychiques. Outre les troubles neurologiques, le dysfonctionnement peut également entraîner des problèmes génétiques et des troubles osseux et musculaires.
Dino Tomiæ saisit toutes les occasions d'augmenter ses bénéfices. Il offre ses disques aux personnes sur le chemin de la guérison. Depuis des années, il fait la publicité de son produit dans une annonce pleine page dans la revue Naturist. Tant de gens le connaissent, mais peu peuvent se permettre son prix exorbitant. La bonne nouvelle est que même les personnes disposant d'un budget limité ne doivent pas être découragées. Ce disque peut être fabriqué par des bricoleurs. Il n'y a pas d'obstacle juridique. L'inventeur original, Lakhovsky, étant décédé depuis longtemps, son invention est désormais dans le domaine public. Il n'est plus protégé par un brevet ou un droit d'auteur. Même si elle était brevetée, il n'y aurait aucun obstacle à la production. La loi sur les brevets permet à quiconque de faire une seule copie de toute invention pour son propre usage. Vous n'avez pas besoin de demander l'autorisation ou de payer pour cela. Le droit des brevets interdit uniquement la production de masse et la vente commerciale. Cela nécessite une licence de l'inventeur.
Pour les inventions
ésotériques, ce n'est pas non plus un obstacle, car elles ne sont pas
protégées. Les offices des inventions ne délivreront pas de brevets pour des
inventions dont le fonctionnement est basé sur un phénomène physique
officiellement non reconnu. Même si l'inventeur va en justice, il sera
débouté, car le juge demandera l'avis de l'Académie des sciences et déclarera
ensuite que, dans l'état actuel de la science, l'invention ne peut pas exister.
Et ce qui n'existe pas ne peut être protégé. L'inventeur soutient en vain
que son invention fonctionne. Sortez et voyez! Ils ne le font pas. Ceux qui
sont dans l'ésotérisme sont considérés comme des imposteurs, et on ne traite
pas avec les imposteurs.

Pour en fabriquer un chez vous,
prenez d'abord un film positif d'un dessin de l'un des disques (un appareil
photo classique est nécessaire). Comme presque tout le monde utilise
aujourd'hui un appareil photo numérique, cette procédure n'est pas pratique
pour beaucoup de gens. Toutefois, ce problème est facilement résolu.
Apportez-le à l'imprimerie la plus proche, où l'on fait aussi de
l'impression à façon. Les éditeurs de livres emploient également des plaqueurs,
car les livres et les magazines en couleur sont désormais produits à
partir de films traités en couleur. Une fois que vous avez le film positif,
vous obtenez la matière première, la plaque PCB. La feuille de
bakélite textile en feuille de cuivre pour circuits imprimés est disponible
dans les magasins de bricolage, les magasins d'articles pour bricoleurs ou sur
commande auprès des boutiques en ligne.[12]
Dégraissez et nettoyez le PCB coupé avec de
la poudre à récurer de cuisine pour enlever la couche d'oxyde.
Une fois sec, vaporisez avec un vernis photosensible. Achetez le vernis Positive 20 dans les pharmacies ou les boutiques en ligne. Secouez bien, puis pulvérisez uniformément sur le panneau brut en effectuant des mouvements de balayage à une distance d'environ 30 cm. P20 a un temps de séchage de 24 heures à 20 °C. Après le séchage, posez le film positif sur le panneau et éclairez le panneau avec de la lumière ultraviolette (si le film n'est pas parfaitement posé sur le panneau, collez le bord évasé sur le panneau avec du ruban adhésif cellux). Le vernis P20 est sensible à la lumière UV jusqu'à 370-450 nm. Notre source de lumière UV peut être constituée de 12 LED UV de 1 W, d'une lampe à vapeur de mercure dépouillée de son enveloppe ou d'une petite lampe à quartz utilisée pour le bronzage du visage. Le temps d'exposition est d'environ 15 minutes. Ne regardez pas le processus car les rayons ultraviolets sont dangereux pour les yeux. N'utilisez pas de lampe germicide stérilisante à cette fin, car elle a une lumière très forte.) Gravez ensuite l'excès de surface de cuivre de la plaque de bakélite textile (le cuivre sous le motif du film positif restera intact, tandis que la surface de cuivre éclairée sera gravée).
Une solution aqueuse de chlorure ferrique est utilisée pour la gravure. Ce liquide brun est disponible dans les magasins de produits chimiques ou les boutiques en ligne.[13] Versez-en suffisamment dans un bol en plastique ou en verre pour couvrir l'assiette. Insérez le panneau de manière à ce que la feuille de cuivre se trouve en bas. Le temps de gravure peut être légèrement réduit en secouant occasionnellement le bol. À ce stade, il est bon de le soulever et de voir où se trouve le résidu, car s'il reste plus longtemps dans le bol, le chlorure ferrique va mordre dans le dessin. Il n'est pas nécessaire de verser ensuite le chlorure ferrique, car il peut être utilisé plusieurs fois. La réutilisation ne fait qu'augmenter le temps de gravure. Le chlorure ferrique usagé peut également être évacué dans les égouts avec une forte dilution. Il est conseillé d'utiliser des gants en caoutchouc pour contrôler le processus, mais retourner le panneau à mains nues ne posera aucun problème (lavez ensuite vos doigts avec beaucoup d'eau). Ne commencez pas à graver avec vos plus beaux vêtements, car il n'y a aucun moyen d'enlever le chlorure de fer qui a coulé.
Le moyen le plus simple d'enlever le vernis qui protège le dessin est d'utiliser de la poudre à récurer ménagère (si vous êtes têtu, l'acétone ou le dissolvant pour vernis à ongles de votre amie ou de votre femme l'enlèveront en un rien de temps). Après le séchage, enduisez la plaque de nitrocellulose incolore pour empêcher la feuille de cuivre de s'oxyder. Si vous voulez un travail parfait, apportez la plaque dans un atelier de galvanoplastie où elle sera recouverte par électrolyse de 10 micromètres d'or. Cette version n'a pas besoin d'être recouverte d'un vernis de protection car l'or ne s'oxyde pas.) Il existe plusieurs ateliers sur Internet qui le font. Demandez un devis. (Ce processus ne peut être réalisé en interne.) Si vous n'êtes pas orfèvre, vous pouvez faire réaliser ce disque à façon. Il existe sur Internet plusieurs ateliers qui fabriquent des disques PCB.[14] Comme aucun perçage n'est nécessaire, ils nous fabriquent ce panneau de la taille d'une paume pour quelques centaines de forints.
La façon dont le disque est utilisé est quelque peu exagérée dans la brochure de M. Tomiæ. Il est indiqué de ne pas l'utiliser pendant plus de 5 à 10 minutes à la fois, car cela provoque une surcharge. Il est également dit que si vous le faites, prenez une douche et l'eau vous débarrassera de l'excès d'énergie, tout comme les cristaux. Mais la réalité est que ce disque ne provoque aucune surcharge. Il est si faible que vous pouvez vous faire plaisir pendant des heures sans problème. (Ne dormez pas dessus, cependant, et ne l'utilisez pas la nuit.) Si vous ressentez des signes de surcharge, utilisez le disque sur le chakra du dos. L'expérience a montré que cela permet d'évacuer l'excès d'énergie et d'éliminer la plainte. Plusieurs semaines de traitement sont nécessaires pour montrer des signes de guérison.
Pendant de longues périodes, il est assez fatigant de maintenir le disque contre le point sensible du corps ou des chakras. Cependant, ce problème peut être facilement résolu en le collant à votre peau avec un sparadrap. Pour ce faire, n'achetez pas le ruban adhésif en plastique qui est à la mode en ce moment. Ces pansements adhésifs recouverts d'argile ne sont pas étanches. S'ils reçoivent ne serait-ce que quelques gouttes d'eau, leur peau se décolle. Ils se décollent également lorsque la peau transpire. Restons-en à la version classique, le Leukoplast de fabrication allemande. Il est constitué d'un caoutchouc résistant étalé sur une toile, qui est imperméable. Vous pouvez même prendre une douche en l'utilisant, il ne se détache pas de la peau. Cependant, il est un peu problématique à enlever car il emporte les poils de votre peau avec lui.[15] Collez quelques centimètres de Leukoplast sur le haut et le bas du disque et pressez les extrémités du disque contre votre peau. Ainsi, vous pouvez travailler en toute tranquillité pendant le traitement car vos deux mains restent libres. Vous pouvez également envelopper le disque dans une fine écharpe et la fixer avec deux nœuds de l'autre côté de votre corps.
Dans notre monde où tout va très vite, peu de gens ont la patience de se faire plaisir pendant des semaines et de voir les effets. Au lieu de cela, ils prennent une pilule. Mais les médicaments empoisonnent le corps et provoquent de nouvelles maladies comme effet secondaire. Mais la guérison par l'énergie (ions d'éther et gravitons) n'a pas d'effets secondaires. En outre, contrairement aux médicaments, ils ne suppriment pas les symptômes mais soignent la maladie à la racine. La médecine énergétique est donc la voie de l'avenir. Mais cela nécessite des outils et des dispositifs efficaces. Les dispositifs passifs jouent un rôle important dans ce type de guérison car ils sont généralement petits, portables et bon marché. Cependant, ils ne sont pas les plus efficaces. Cette situation peut être améliorée par un développement ciblé.
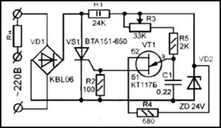
La première étape consiste à multiplier par cinq la taille du disque. Réalisez un disque d'un diamètre de 80 × 5 = 400 mm. Formez 9 × 5 = 45 anneaux circulaires sur le disque, en formant une bande de plus en plus large vers l'extérieur (il est important que le nombre d'anneaux soit impair, sinon le rayonnement restera à l'intérieur du disque.[16]) Ensuite, nous devons mesurer si l'intensité du rayonnement a augmenté. Cela sera toutefois problématique, car il n'existe actuellement aucun instrument permettant de mesurer l'émission de l'éther. Le rayonnement gravitationnel peut être mesuré à l'aide d'un gravimètre, mais il n'existe aucun moyen de mesurer la force du rayonnement, qui est constitué d'ions d'éther. C'est parce que la science nie l'existence de l'éther. Et si elle n'existe pas, elle n'a pas besoin d'être mesurée. Les ésotéristes disposent de certaines méthodes pour détecter ce type de rayonnement (par exemple, le pendule, les pôles), mais ce ne sont pas des méthodes exactes. Elle est très incertaine et ne peut être mise à l'échelle, il n'est pas possible d'exprimer la quantité de rayonnement en chiffres ou en unités.
L'outil le plus fiable pour mesurer le rayonnement magnétique est actuellement la boussole. Rapprochez une grande boussole montée sur roulement à billes d'un grand disque pouvant être utilisé pour l'irradiation du corps entier. Si vous avez de la chance avec cette taille, vous remarquerez déjà un certain mouvement. Sinon, essayez un montage en pont. En électronique, les instruments les plus sensibles sont créés avec deux éléments de détection reliés par un pont. Une petite différence peut être détectée dans le pont de Wheatstone. Dans le cas présent, la mesure de la différence peut être créée en plaçant deux grandes aiguilles de compas l'une sur l'autre. Au fur et à mesure que l'on s'approche de la source du faisceau, les langues de ces deux compas se séparent ou se ferment comme un bâton polonais. Si cet instrument s'avère fonctionnel, il faut alors déterminer si la séparation et la fermeture sont causées par le rayonnement Yin ou Yang (soyez prêt à ce que ce type d'instrument soit affecté par le nœud Hartmann et le rayonnement du minerai d'eau).
Si ni le gravimètre ni la boussole différentielle ne montrent de rayonnement magnétique significatif, essayez la roue d'Egely. Inventé et fabriqué par l'ingénieur en mécanique Dr. György Egely, cet instrument de mesure mesure le rayonnement bioénergétique. Il mesure la quantité de rayonnement par la vitesse de rotation d'une roue en cuivre montée sur roulements spéciaux et de lampes LED rouge-jaune-vert. Des informations détaillées sur son fonctionnement sont disponibles ici: https://www.zotyo.hu/para/egely2.htm et https://mek.oszk.hu/00600/00654/html/kerek.htm Il est disponible à l'adresse suivante : https://egely.hu/egely-kerek/
Le principal inconvénient du disque de médecine de Lakhovsky, ou Polaris, est qu'il est bidimensionnel. Les anneaux circulaires résonnent entre eux et se touchent latéralement avec une surface de 0,1 mm maximum.[17] Il n'est donc pas surprenant que le rayonnement du disque soit plutôt faible, même lorsqu'il est multiplié. Cela est dû au fait que les surfaces extrêmement fines oscillent entre elles. Une augmentation significative ne peut être obtenue qu'en rendant ce résonateur tridimensionnel. Soulevez les motifs en anneau circulaire hors du plan du panneau pour augmenter leur rayonnement latéral de plusieurs ordres de grandeur. Cela peut être fait en utilisant des tubes de cuivre au lieu de feuilles de cuivre. Au premier essai, la longueur des tubes de cuivre doit être de 80 mm.
Le dessin du plan de masse doit également rester à 80 mm. Les tubes de cuivre dont les parois sont de plus en plus épaisses vers l'extérieur doivent être placés sur ce dessin. La version professionnelle est réalisée dans un bol en bakélite blanche (la bakélite est nécessaire car le verre ou la céramique se brisent en cas de chute), mais le couvercle d'un bocal en verre ordinaire convient également pour l'expérimentation. Versez environ 2 mm de résine araldite dans le pot et insérez les tubes de cuivre de l'intérieur vers l'extérieur, en suivant le dessin. Avant de le faire, fendez les tubes de cuivre. (Utilisez une scie circulaire pour découper des bandes de quelques millimètres de large dans le boyau.) Une fois que la colle a pris, prenez les mesures suggérées ci-dessus. Si vous avez de la chance, vous aurez enfin une décharge perceptible. Les tubes en laiton et en bronze ne peuvent pas être utilisés à cette fin car le zinc et l'étain utilisés pour les allier sont considérés comme des contaminants. Selon M. Fulcanelli, seul un matériau de haute pureté permet d'obtenir un rayonnement de moule significatif. Par conséquent, même si aucun rayonnement significatif ne peut être mesuré, les tubes de cuivre doivent être amenés dans un atelier de galvanisation et recouverts d'or avant d'être soudés. Étant donné que les atomes d'or présents dans le bain de placage migrent dans le bain pour être recouverts sans impuretés, ce revêtement est considéré comme étant de haute pureté.
Ensuite, le dispositif de rayonnement du moule tubulaire émettra des ondes magnétiques mesurables. Vous devez également mesurer où l'émission est la plus forte, sur les côtés ou sur le dessus. Si elle est sur le côté, elle n'est plus portative. Les ondes magnétiques affectent également les méridiens. Comme 3 méridiens partent des doigts de la main et 3 méridiens se terminent au niveau du lit de l'ongle, ces lignes d'énergie peuvent être surchargées ou déchargées. Cela peut déclencher diverses maladies. Pour éviter cela, il faut placer cet appareil sur un support réglable en hauteur et se tenir devant lui. Il peut également être placé en position allongée sur les chakras, mais dans ce cas, un traitement de plusieurs heures n'est pas autorisé. Ce type de construction est assez coûteux en raison du prix élevé du cuivre et du revêtement d'or, il serait donc souhaitable de voir s'il peut être construit avec des matériaux moins chers. La matière première la moins chère est le verre. Procurez-vous des tubes de verre de différents diamètres et épaisseurs de paroi et tranchez-les soigneusement avec une lame de scie circulaire diamantée. Si vous pouvez utiliser des tubes en verre, vous pouvez réduire le coût de production d'au moins un ordre de grandeur.
Pour une production plus importante, les tubes de verre coupés peuvent également être produits par pressage. Dans ce cas, il serait intéressant de tester les gains d'efficacité qui peuvent être obtenus avec un cristal de quartz complètement pur. Dans l'industrie des semi-conducteurs, la matière première des transistors et des microprocesseurs est produite à partir de silicium de haute pureté par croissance cristalline. Les bâtonnets monocristallins obtenus par la méthode de Czochralski sont extrêmement propres et exempts d'impuretés. Ces bâtonnets de cristal sont découpés en tranches, polis pour obtenir une haute brillance, puis utilisés pour former les circuits du microprocesseur par photolithographie. Le matériel est ensuite soigneusement inspecté et jeté si le moindre dommage est constaté. Ces tiges cassées et endommagées pouvaient être achetées à bas prix, fondues et moulées. En mesurant le dispositif ainsi produit, il serait possible de vérifier la véracité de l'affirmation de Fulcanelli. La pureté de la matière première augmente-t-elle réellement l'efficacité du processus de moulage dans une large mesure?
Si le radiateur de moule 3D tient ses promesses, nous pouvons commencer à clarifier le principe de fonctionnement. Les différentes affirmations doivent être vérifiées. Nous devons dissiper le brouillard sur les radiations magnétiques. Nous ne savons toujours pas si les rayons magnétiques bénéfiques émanant de la terre sont Yang ou Yin? Le rayonnement Yang peut-il même sortir de la croûte terrestre? Le rayonnement nocif est-il de nature Yin? Selon certains ésotéristes, oui. Des ésotéristes plus sobres expliquent ce phénomène différemment. Ils pensent que seule la radiation Yin peut émaner de la terre. Son utilité ou sa nocivité dépend de la rotation de l'énergie tourbillonnaire. Ils comparent l'énergie émanant de la croûte terrestre au rayonnement du minerai d'eau. On dit que les roues à eau et les tourbillons magnétiques tournant à gauche sont nuisibles, tandis que ceux qui tournent à droite sont curatifs.
Il serait également bon de savoir quel type de rayonnement de forme émanant de chaque objet est Yang ou Yin? Avec un instrument suffisamment sensible, devrait-il être possible de déterminer si les chakras situés à l'avant sont effectivement Yang et ceux situés à l'arrière absorbent et rejettent de l'énergie Yin ? Il faudrait alors découvrir comment le rayonnement magnétique guérit. Et que font les radiations nocives sur le corps? Rétablit-il ou perturbe-t-il l'équilibre énergétique de nos méridiens? Ou bien répare-t-elle ou endommage-t-elle les distorsions du corps éthérique qui sont transmises au corps physique? Les ondes longitudinales de 28 kHz utilisées par Tesla ont probablement corrigé des distorsions dans le corps éthérique, qui se sont ensuite manifestées dans le corps physique. Les chirurgiens psi, contrairement aux guérisseurs philippins, n'ouvrent pas le corps, mais effectuent l'opération sur le corps éthérique au-dessus du corps, qui est ensuite transféré dans le corps physique.
On peut en conclure qu'il existe une grande incertitude dans ce domaine.[18] On ne sait presque rien du monde des particules énergétiques subatomiques, et nous sommes toujours dans le noir. Des civilisations extraterrestres bien plus avancées que la nôtre pourraient nous aider à dissiper le brouillard dans nos esprits, mais elles ne sont pas pressées de nous éclairer. Il serait bon que cette incertitude puisse être levée, car tant que nous ne comprenons pas les bases physiques, le fonctionnement des appareils et équipements ésotériques, nous ne pouvons pas nous développer efficacement. Notre monde est en grande difficulté dans tous les domaines. Pour sortir du gouffre actuel, nous devons agir rapidement. Nous ne pouvons avancer que très lentement et amèrement par nous-mêmes, et nous craignons que les vagues ne s'écrasent sur nos têtes.
Budapest, 21.01.2022.
[
Entre-temps, le disque Lakhovsky a été testé. À première vue, ça a l'air d'une belle pièce. Il possède une plaque en bakélite textile en fibre de verre avec des feuilles de cuivre plaquées or sur les deux faces. Malgré son aspect esthétique, il est inutile en tant que disque médicinal. Il n'a aucun effet sur le corps. Cela ne fait pas de bien, mais cela ne fait pas de mal non plus. Son inefficacité est due au fait que ce disque comporte un nombre pair d'anneaux (14). Par conséquent, elle ne rayonne pas vers l'extérieur mais vers l'intérieur. Cela est également mentionné dans la brochure, qui précise que ce disque de 100 mm de diamètre neutralise les énergies négatives (rayonnement des CEM[19], rayonnement des antennes MWO[20]). Toutefois, on pourrait l'améliorer en le rendant tridimensionnel. Construit en version à tube, cet appareil pourrait être transformé en un harmonisateur spatial efficace. Plus le diamètre est grand et plus les tubes collés à la plaque de base sont longs, plus l'effet est intense. Il faut veiller ici à ce que le nombre d'anneaux ou de tubes soit pair.
Essayez d'abord de rendre le disque de médecine tridimensionnel. Cela nécessite un nombre impair de tubes en cuivre. Au premier essai, cela devrait être 9. L'épaisseur optimale des tubes et la distance entre eux doivent être déterminées par l'expérimentation. Pour la version initiale, le tube central doit avoir un diamètre extérieur de 6 mm et une épaisseur de paroi de 1 mm. Cette partie peut être poncée avec une lame de scie circulaire. Une bande étroite doit être sciée dans l'enveloppe des tubes placés autour. La largeur de la bande doit être égale à deux fois l'épaisseur du tuyau. La distance entre chaque tube doit être égale à 1,2 fois la distance qui le précède. L'épaisseur de la paroi des tubes doit également être 1,2 fois supérieure à la précédente (il faut donc laisser un espace de 1,2 mm autour du tube central d'un diamètre extérieur de 6 mm et d'une épaisseur de 1 mm). Autour de celui-ci, coller un tube d'un diamètre intérieur de 8,5 mm et d'une épaisseur de 1,2 mm, autour duquel il faut scier une bande de 2,4 mm de large. Vient ensuite un tube d'un diamètre intérieur de 14 mm et d'une épaisseur de paroi de 1,5 mm, dont on scie une bande de 3 mm de large. La taille des tubes suivants :
20 mm de diamètre intérieur et 1,8 mm d'épaisseur de paroi, de l'enveloppe duquel on scie une bande de 3,6 mm de large.
27 mm de diamètre intérieur et 2,2 mm d'épaisseur de paroi, dont une bande de 4,4 mm de large sera sciée.
37 mm de diamètre intérieur et 2,7 mm d'épaisseur de paroi, dont une bande de 5,4 mm de large sera sciée.
47 mm de diamètre intérieur et 3,3 mm d'épaisseur de paroi, dont une bande de 6,6 mm de large sera sciée à partir de l'enveloppe.
60 mm de diamètre intérieur et 4,1 mm d'épaisseur de paroi, dont une bande de 8,2 mm de large sera sciée à partir de l'enveloppe.
76 mm de diamètre intérieur et 4,9 mm d'épaisseur de paroi, dont une bande de 9,8 mm de large sera sciée.
Il ne s'agit pas de valeurs standard. Comme il est peu probable que des tubes en cuivre de cette taille soient disponibles, il faut choisir la taille standard la plus proche. Par exemple, au lieu d'un tube d'un diamètre interne de 76 mm et d'une épaisseur de paroi de 4,9 mm, vous devrez acheter un tube d'un diamètre interne de 75 mm et d'une épaisseur de paroi de 5 mm. Le degré de glissement peut également être arrondi. Dans le cas présent, j'en ai retiré une bande de 10 mm de large. La longueur des tubes de cuivre doit également être une valeur ronde, disons 80 mm. Pour éviter que les anneaux intérieurs ne s'appuient les uns sur les autres avant que la colle ne sèche, soutenez-les. (Mettez un bouchon en plastique ou en caoutchouc facile à enlever sur les extrémités des tubes.) Pour éviter la symétrie et la flexion, collez les tubes à la plaque de base de l'extérieur vers l'intérieur. Enfin, couvrez les anneaux annulaires. Ceci est nécessaire car si une particule métallique tombe entre les lamelles, elle créera un joint entre les annuli. Cela aurait pour conséquence de réduire le nombre de tubes d'un seul. L'appareil deviendrait alors un harmonisateur. Une housse protégerait également l'appareil de la poussière et de la saleté. La façon la plus simple de le sceller serait de mettre un plateau en bakélite blanche sur le dessus des tubes également. Versez-y environ 2 mm de résine araldite à deux composants, insérez les extrémités des tubes et attendez que la colle prenne.
Une fois que
la version 3D est prête, mesurez l'augmentation de l'efficacité
radiative. Si elle émet un rayonnement Yin,
vous pouvez le mesurer avec un gravimètre. Si c'est Yang, vous avez des
problèmes, car vous n'avez pas les instruments. Notre seule
option est de rechercher un "voyant" capable de détecter l'aura
émanant des corps vivants et inanimés.[21]
De la force de l'émanation, on peut déduire le pouvoir de guérison de
l'appareil. Le "voyant" pourrait également nous aider à savoir
quels canaux énergétiques sont reliés aux chakras avant et arrière de
notre corps. Il pourrait également être en mesure de déterminer la
direction du flux d'énergies entrant et sortant du corps. Tant que ces
fondements théoriques ne seront pas clarifiés, nous ne pourrons pas avancer. Si
un radiateur de forme plus forte ou un harmonisateur d'espace est nécessaire,
essayez d'abord d'allonger les tubes en cuivre ou en verre. Il serait également
intéressant de dorer les tubes de cuivre à l'intérieur et à
l'extérieur avant de les coller.
Budapest, 01.02.2022.
Mon étude intitulée Excitation par fréquence de résonance a révélé que le générateur Keshe n’est pas adapté à la production d’énergie. La formation de plasma ne peut pas être obtenue avec une excitation magnétique inverse, et sans elle, il est impossible de produire des générateurs d'énergie libre de plusieurs kilowatts. Cependant, pour augmenter la bioénergie et équilibrer nos méridiens, une puissance de sortie plus faible est suffisante; la formation de plasma n'est pas nécessaire. Il a été prouvé que l’excitation magnétique à contre-courant fonctionne. Il était déjà utilisé par la civilisation atlante. Le remontage dans le sens inverse des aiguilles d'une montre qu'ils avaient si ingénieusement conçu a été copié par les Indiens Mayas et immortalisé sur une tablette de pierre. Malheureusement, ils ne pouvaient pas graver dans la pierre la méthode d'excitation, car ils ne pouvaient pas la voir. C'était probablement dans une boîte verrouillée, derrière. (Une photo de celui-ci peut être trouvée dans la description de l'excitation de fréquence de résonance, avec les autres bobines plates.)
Cependant, le rayonnement magnétique de la bobine plate bifilaire, de la bobine plate contre-directionnelle et de la bobine plate contre-directionnelle atlante est très faible. Il ne suffit probablement pas de recharger nos chakras. Avant d’écarter cette solution, essayons-la. Nous combinons la bobine classique d'excitation contre-magnétique avec la conception en spirale Keshe. Dans ce cas, la source de rayonnement magnétique ne doit pas être constituée d'un simple fil de cuivre, mais plutôt d'une bobine en spirale.
Parmi mes chutes, j'ai trouvé un tube en aluminium d'un diamètre
de 4 mm et d'une longueur de 1,5 m. Comme il me restait encore beaucoup de fil
de cuivre émaillé de Ø 0,7 mm, je l'ai enroulé sur toute sa longueur.
Puis une branche environ. En le suspendant 10 centimètres plus bas, je
l'ai soigneusement plié en deux pour que la spirale ne s'ouvre pas. (Pas
à moitié car le cercle extérieur a besoin de plus de longueur.) Ensuite,
j'ai enroulé les deux spirales côte à côte en spirale sur une feuille de
plastique de 12 × 12
centimètres. Pendant ce temps, je l'ai fixé à plusieurs endroits
avec du ruban électrique pour l'empêcher de glisser. Comme la résistance
interne de la bobine en spirale n'était que de 1 Ω, il n'était pas
possible dans ce cas non plus d'exciter directement la bobine avec le générateur de signaux. À cette fin, j'ai útilisé l'amplificateur MOSFET utilisé dans le
développement de l'excitation à fréquence de résonance.
Eh bien, voyons ce que la bobine plate contre-directionnelle turbocompressée peut faire. Cela n'a pas fonctionné avec le générateur Keshe car l'inventeur ne pouvait utiliser que l'excitation inverse. Cela seul ne suffit pas. Pour une efficacité suffisante, la bobine doit être excitée à une fréquence de résonance. Sans cela, le moteur serpent connu des légendes anciennes n'aurait pas pu s'élever aussi haut. Dans cette propulsion bio-antigravité, l'excitation était fournie par la tête du serpent. On ne sait pas comment il a fait cela. L'utilisateur a seulement signalé que lorsqu'il a placé une plaque de fer sur la tête du serpent, le véhicule a commencé à tomber. Keshe n'a pas pu exciter ses bobines contrarotatives car le courant alternatif de 50 Hz du secteur n'était pas suffisant pour cela. La fréquence de résonance des deux bobines était probablement de l’ordre du kilohertz.
Tester la bobine finie n’a pas été facile et a soulevé de nombreuses questions. Il a fait très chaud après l'avoir allumé. De ce fait, les spirales étaient constamment déplacées. J'ai à peine réussi à les repousser. Le réchauffement est incompréhensible. La section du fil de cuivre émaillé Ø 0,7 mm est de 0,5 mm2. Selon la littérature, les enroulements des transformateurs à noyau de fer peuvent supporter 2,5 A par millimètre carré sans chauffage. En multipliant les deux valeurs, cette bobine de cuivre devrait pouvoir supporter 1,2 A. Malgré cela, elle a chauffé à 0,5 A et a pris feu en quelques secondes à 1,2 A. Au début, j'ai pensé qu'il s'agissait d'une surchauffe due au courant d'auto-induction. Mesurée avec un oscilloscope, cette petite bobine à noyau d'air a produit une tension d'auto-induction de 70 V à une tension d'alimentation de 12 V. Pour cela, j'ai pris une diode Schottky de 30 A et je l'ai connectée aux deux entrées de la bobine dans des directions opposées. Les transitoires se sont arrêtés, mais la diode a également commencé à chauffer considérablement.[22] J'ai opté pour cela, mais je ne sais pas comment les transitoires affecteront la pureté du rayonnement des particules.
Comme ce n'est pas la tension d'auto-induction qui chauffe la bobine, je ne peux penser à rien d'autre qu'à la contribution de l'éther. Alors que les électrons en orbite spirale entrent constamment en collision avec l'éther qui imprègne toute matière, une grande répulsion se développe dans le fil de cuivre. En conséquence, encore plus d’électrons sont retirés de l’orbite électronique externe des atomes de cuivre. Étant donné que ces électrons excédentaires ne sont pas libérés du circuit amplificateur, ils chauffent la bobine. Étant donné que cette génération d’énergie libre n’est pas très importante, elle n’est pas capable de créer une formation de plasma. Cependant, cela réduit le besoin en courant d'excitation. Le moyen le plus simple de procéder est de réduire la tension d’alimentation.
En raison de la forte chaleur, je n'ai pu effectuer les tests qu'en détail. La première découverte fut que cette bobine peut être excitée essentiellement de la même manière qu'un électro-aimant enroulé sur un aimant permanent. Ici aussi, l'excitation avec l'onde CMOS était la plus intense. Non loin derrière se trouvait l'onde carrée avec une demi-période négative (Carré). Dans ce cas également, l’onde sinusoïdale a donné de mauvais résultats. L'onde d'étape (Pos-Ladder) et l'onde exponentielle (Exp-Rise) étaient légèrement meilleures que lui. Mais seulement leur version préliminaire. Leur version descendante n'a rien donné. L’onde de bruit a fait la même chose. Nous avons également réussi à déterminer que cette bobine solénoïde en spirale peut être excitée entre 6 Hz et 120 kHz, ce qui est parfaitement suffisant pour la protection et la guérison de notre santé. En dessous de 6 Hz et au dessus de 120 kHz, le MOSFET s'est complètement ouvert et l'alimentation 8 A a été court-circuitée. Pendant les mesures, j'ai réglé l'amplitude du générateur de signal à 10 V et la tension d'alimentation était de 12 V.
Mais la grande surprise est arrivée ensuite. J'ai sorti la boussole pour déterminer les surfaces Yang et Yin. C'est très important car peu importe le côté que nous utilisons pour le traitement. Selon la littérature, les éthérons émettant de la surface Yang:
Ø Augmente la teneur en oxygène des cellules
Ø Attire les liquides et les gaz
Ø Réduit la rétention d'eau
Ø Favorise un sommeil profond et réparateur
Ø Combat les infections
Ø Favorise la vivacité mentale
Ø Soutient la guérison biologique
Ø Réduit l'inflammation
Ø Normalise l'équilibre acido-basique
Ø Soulage/arrête la douleur
Ø Réduit/dissout les dépôts de graisse
Ø Réduit la dissolution des dépôts calcaires
En revanche, la surface Yin émet des gravitons:
Ø Réduit la teneur en oxygène des cellules
Ø Aide à la formation de liquides et de gaz
Ø Augmente l'œdème intracellulaire
Ø Stimule la vigilance
Ø Accélère la croissance des micro-organismes
Ø Inhibe la guérison biologique
Ø Augmente l'inflammation
Ø La valeur du pH devient plus acide
Ø Augmente la douleur
Ø Favorise le stockage des graisses
Dans les développements avec des électroaimants, la boussole se tournait vers la bobine à une distance de 20 cm et effectuait des mouvements sauvages à proximité. Il ne bougea plus maintenant. Je l'ai mis au dessus de la bobine en spirale. Debout fermement au même endroit, il a pointé vers le coin nord de ma chambre. Cela s'est produit même lorsque je l'ai placé sous le rouleau. L’excitation magnétique contre-directionnelle a complètement éteint les ondes électromagnétiques. Par conséquent, ce parchemin n'a pas de côté Yang et Yin. Alors, qu'est-ce que je fais maintenant? Le rayonnement éthéron, ou rayonnement de particules positives, ne peut pas être mesuré car il n'existe pas d'instrument pour le faire. Même une boussole ne peut plus être utilisée à cette fin. Alors comment puis-je continuer le développement?
Il est normal que le rayonnement électromagnétique se soit arrêté, car c'est ce que fait l'enroulement bifilaire. Cependant, l'excitation magnétique demeure. J'ai pris une bobine à moitié enroulée avec du fil de cuivre de 0,3 mm de diamètre et je l'ai placée sur la bobine en spirale. Induit. Il est vrai que l'amplitude a été réduite d'un tiers, mais la bobine en spirale a fonctionné. Il rayonne une énergie longitudinale, mais de quel type? Espérons que les éthers auront un effet positif. Quoi qu’il en soit, l’autre côté doit être protégé pour éviter l’exposition aux radiations de la personne effectuant le traitement. Bien sûr, il ne peut être question de blindage, car ni les éthérons ni les gravitons ne peuvent être blindés. Ces particules d’énergie, 12 ordres de grandeur plus petites que les électrons, pénètrent tous les matériaux comme le vent à travers un tamis.
Cependant, ils peuvent être isolés. À plus grande distance, l’air est également un isolant. (Si nous nous tenons sous le moteur d'un OVNI, nous subirons de graves brûlures et mourrons en quelques jours. Cependant, si nous le regardons à 100 mètres de distance, tout ira bien.) Le développement de l'excitation par fréquence de résonance a également révélé que le meilleur isolant est le noyau de fer. Par conséquent, les ondes magnétiques ne sont pas adaptées à la transformation. Sur cette base, j'ai placé une plaque de fer de 2 mm d'épaisseur sous la bobine en spirale. Le rayonnement provenant de l'arrière a presque complètement disparu. Après cela, ma science s’est arrêtée. Que dois-je faire avec ce parchemin, à quoi sert-il? Que peut-on faire avec ce rayonnement pas si fort?
La théorie manque. Tesla a eu la vie facile car, selon son journal, il a trouvé son inspiration dans l'au-delà ou dans la civilisation vénusienne. Il faisait tourner ces idées dans sa tête et, lorsqu'il pensait que c'était parfait, il s'asseyait et le faisait. Cependant, nous ne trouvons aucune inspiration nulle part. Les civilisations extraterrestres n’aident pas non plus. On ne peut pas les accuser d'indifférence, car ils nous ont dit plus tôt: «Ils ne nous aideront pas, car nous retournerions la parascience contre nous-mêmes. Nous l'utiliserions comme une arme et nous nous détruirions les uns les autres avec nos pistolets à rayons.» Leurs inquiétudes ne sont pas infondées. Il y a actuellement plusieurs guerres en cours dans notre monde, qui pourraient facilement dégénérer en une guerre mondiale. Certains politiciens sanguinaires appellent déjà à la guerre nucléaire. L’opinion unanime des civilisations extraterrestres est que notre développement moral n’a pas suivi le rythme de notre développement technique.
Je serais plus heureux si une civilisation extraterrestre m’offrait un manuel de physique de niveau primaire. Lire ceci clarifierait tout. Mais j'attends cela en vain. À défaut, ce serait également d’une grande aide si je pouvais le développer avec d’autres. Beaucoup de gens ont de bonnes idées, mais personne n’est prêt à collaborer avec moi. Peu importe qui je contacte, ils ne répondent même pas à ma lettre. Je ne reçois aucun soutien financier, je ne peux donc pas embaucher des employés contre de l'argent. Je suis donc obligé de continuer à lutter seul, et puis ça arrivera d'une manière ou d'une autre.
Budapest, 2025.02.10.
![]()
En l’absence d’aide extérieure, nous ne pouvons compter que sur la littérature terrestre. L’examen et la collecte d’informations dispersées dans diverses publications ne sont pas faciles et sont assez inefficaces. Les informations les plus importantes sont strictement cryptées et inaccessibles. Résumons les connaissances dont nous disposons. Dans le cas des ondes transversales, le transfert d’énergie peut être augmenté de plusieurs ordres de grandeur en utilisant un noyau de fer. Le rôle du noyau de fer est de transférer le champ magnétique changeant de la bobine primaire à la bobine secondaire le plus sans perte possible. Son rôle le plus important est de réduire les besoins d'excitation de tels dispositifs, c'est-à-dire de créer une induction magnétique plus élevée dans le dispositif avec un courant donné et en utilisant un noyau de fer. Un autre rôle important est la conduction du flux magnétique. Les ondes électromagnétiques induisent également une tension dans le noyau de fer, ce qui provoque des courants de Foucault. Les courants de Foucault peuvent être réduits en plaquant le noyau de fer.
La situation est tout à fait différente pour les ondes longitudinales créées par le rayonnement des particules. Les ondes longitudinales se propagent plus intensément dans le vide. Dans l’espace, les ovnis équipés de moteurs antigravité peuvent atteindre la vitesse de la lumière. Bien sûr, ils ne s'en approchent jamais, car à de telles vitesses, même une collision avec le plus petit grain de poussière percerait un trou dans la coque du vaisseau spatial. La vitesse maximale est déterminée par la résistance à la traction du corps du vaisseau spatial et par la capacité de déviation du matériau de l'enveloppe de plasma formée autour de lui. Cependant, en entrant dans notre atmosphère, la vitesse de vol des véhicules extraterrestres diminue à 72 000 km/h. Comme nous le savons, l’air est un bon isolant. Ce n’est pas un hasard si elles sont produites dans le secteur de la construction, par exemple. briques perforées. Cependant, il contient des molécules de gaz qui inhibent légèrement la propagation des ondes longitudinales émanant du moteur antigravité.
Tout matériau qui se trouve sur leur chemin réduit leur intensité. Cela est dû au fait que dans l'eau contenant beaucoup plus de molécules (selon la plus grande valeur mesurée jusqu'à présent) max. Ils peuvent voyager à une vitesse de 1852 km/h. Dans les solides, ils ralentissent encore plus. Les plastiques et autres matériaux isolants présentent déjà une résistance importante aux ondes longitudinales. Et le noyau de fer arrête presque complètement leur propagation. Néanmoins, cela ne le protège pas, car rien ne peut arrêter les particules d’énergie subatomique qui sont 12 ordres de grandeur plus petites qu’un électron. Comme les gravitons, ils traversent toute la matière comme l’air à travers un tamis. Mais seulement jusqu’à ce que le matériau commence à bouger. À ce stade, ils entrent constamment en collision avec les atomes du matériau, ce qui se manifeste par une force d’inertie. Il en va de même si l’onde longitudinale pulse, en l’émettant à des fréquences différentes. Dans ce cas, il entre également en collision avec les atomes du matériau. Le matériau dégrade donc l’efficacité des ondes longitudinales.
C'est pourquoi les bobines à noyau d'air sont utilisées partout lorsque l'on travaille avec des rayonnements particulaires. Ce n’est pas une coïncidence si Tesla n’a pas utilisé de noyau de fer lors de la création de la bobine qui porte son nom. Le Dr Keshe n’a pas non plus utilisé de noyau de fer dans son générateur. Il a certainement essayé cela au cours de ses expériences, mais il s’est rendu compte que ce n’était pas la bonne voie à suivre. L'onde longitudinale pénètre dans le noyau de fer, mais contrairement à l'onde transversale, elle n'y induit pas d'induction et n'augmente pas l'intensité du champ magnétique de la bobine qui s'y trouve. (La situation est très similaire à l'enroulement bifilaire. Avec cette méthode d'enroulement, l'onde électromagnétique cesse et l'onde magnétique ne peut pas se transformer.) Cependant, elle génère un courant de Foucault, qui n'est pas réduit par la stratification du noyau de fer. En conséquence, le noyau de fer commence à chauffer.
Ni l'entraînement serpentin ni l'entraînement à circulation de mercure ne contiennent de noyau de fer. En fait, ils tentent de minimiser l’effet de freinage des molécules d’air, donc ils placent les flux de mercure circulant dans la direction opposée aussi près que possible les uns des autres. En raison de l'absence de noyau de fer et de l'ajustement serré, une bobine bifilaire plate en fil de cuivre est également très efficace. Bien que l’excitation inverse ne soit pas capable de produire de l’énergie, le rayonnement éthérique qui en émane a un effet curatif sur le corps. Le contre-enroulement développé par la civilisation atlante est particulièrement efficace.
Cette onde longitudinale permet de produire artificiellement tous les phénomènes ésotériques. Le générateur de fréquence de Raymond Rife fonctionnait avec des ondes longitudinales concentrées, qu'il utilisait pour détruire tous les microbes. Une irradiation magnétique de 5 minutes a suffi à guérir les patients atteints de cancer. Des ondes magnétiques concentrées sont également nécessaires pour produire de la pluie et contrôler la météo. Le chronoviseur, basé sur la détection d'ondes longitudinales, et le dispositif de surveillance à distance fonctionnent également grâce aux ondes longitudinales. La communication avec des civilisations extraterrestres situées à des centaines ou des milliers d’années-lumière nécessite également une transmission de signaux longitudinaux.
Ne nous précipitons pas trop. Pour l’instant, concentrons-nous sur les effets sur la santé de l’excitation magnétique à contre-courant. Tout d’abord, essayons de comprendre son mécanisme d’action. Nous savons déjà comment le créer, mais nous ne connaissons pas son principe de fonctionnement. Pour le savoir, j'ai retiré la petite bobine en spirale de l'amplificateur et je l'ai placée dans le générateur Keshe. J'avais peur que la bobine, faite de fil de cuivre fin, brûle immédiatement, mais c'est le contraire qui s'est produit. J'ai maintenant connecté 3 lampes à incandescence de 100 W à la sortie en tant que charge. Après la mise sous tension, le compteur de courant indiquait 1,3 A. Je l'ai laissé allumé pendant de longues minutes et après l'avoir éteint, j'ai vérifié le chauffage de la bobine en spirale. Il ne faisait pas du tout chaud. Lorsqu'il était alimenté par un amplificateur MOSFET, il devenait très chaud à 0,5 A et brûlait en quelques secondes à 1,2 A. Il faisait température ambiante ici.
On peut en conclure que l’excitation magnétique opposée ne produit pas d’énergie libre. Cette méthode d’enroulement convertit les ondes électromagnétiques en ondes longitudinales. Cela nous offre une énorme opportunité. Cela nous catapultera du monde électromagnétique actuel vers un monde nouveau et sans limites. Tesla nous a offert ce monde il y a 100 ans, mais nous ne l'avons pas revendiqué. Nous faisons également fonctionner la radio non pas avec les ondes longitudinales inventées par Tesla, mais avec la méthode de Marconi basée sur les ondes électromagnétiques. Par cet acte, Marconi, en collaboration avec la communauté scientifique qui nie l’éther, a fait reculer le développement de la science de 100 ans.
C’est pourquoi nous ne pouvons pas contacter les civilisations extraterrestres. C’est le résultat du fait que notre exploration spatiale est restée bloquée au niveau d’il y a 70 ans. Nous lançons encore nos astronautes à une altitude de quelques centaines de kilomètres avec les fusées fumantes d'Hitler et nous nous vantons de l'avancée de notre exploration spatiale. Les extraterrestres comparent notre exploration spatiale à des enfants de maternelle qui jouent. Nous ne sommes allés sur la Lune qu'une seule fois, tandis que les civilisations extraterrestres parcourent des milliers d'années-lumière en quelques secondes. La technique qu’ils utilisent est basée sur des ondes longitudinales, dont la vitesse de propagation est 12 ordres de grandeur plus rapide que la vitesse des électrons qui créent les ondes électromagnétiques.
Dans la bobine magnétique à contre-courant, l'excès d'énergie est créé par le courant d'excitation pulsé. Son effet générateur d’énergie est maximal à la fréquence de résonance de la bobine. Cependant, ce qui rend le principe d’excitation à contre-courant vraiment utile n’est pas l’excès d’énergie qu’il génère, mais son effet de conversion d’énergie. Cela peut également être attribué à ses effets préservant la santé et cicatrisants. De plus, il a d’innombrables effets bénéfiques sur notre monde. Il nous donne la capacité de purifier l’air, de purifier l’eau, de faire pleuvoir, de fournir à notre civilisation de l’énergie gratuite et nous offre d’innombrables autres effets bénéfiques.
Entre autres choses, l’effet antigravité. Les ondes électromagnétiques ne sont pas capables de produire un effet antigravité, bien que certaines d’entre elles soient extrêmement fortes. Même l'aimant le plus puissant du monde, un électroaimant avec une induction de 25 Tesla, ne saute pas sur la table lorsque le courant d'excitation est activé. Mais c'est possible, car 160 000 A de courant sont nécessaires pour exciter l'électroaimant créé au centre de recherche du National High Magnetic Field Laboratory de l'Université de Floride. Étant donné qu'un courant aussi élevé chauffe déjà la bobine, un système de refroidissement contenant 13 000 litres d'eau a été connecté pour la refroidir. Les ondes transversales se propageant dans la direction transversale exercent uniquement un effet attractif ou répulsif sur les pôles opposés de leur source d'énergie. Les côtés nord et sud des aimants permanents ne peuvent pas être séparés l'un de l'autre. Par conséquent, les ondes magnétiques qu’ils émettent sont également transversales.
Les ondes
longitudinales, en revanche, n'ont rien à voir avec le magnétisme, bien
qu'elles aient un effet intense sur les composants des ondes
électromagnétiques, par exemple. aux gravitons qui créent le rayonnement
gravitationnel. L'onde longitudinale est créée par le rayonnement des particules.
Cette particule n’est rien de plus que l’éther. Il est condensé dans un
électroaimant ou un aimant permanent. Tant qu'il réside dans le matériau, on
parle de courant magnétique. Sous l'influence du courant d'excitation, les
éthérons se condensent dans l'aimant et en sortent sous forme de rayonnement
particulaire. Les extraterrestres appellent ce rayonnement «vril». Elles
forment la même onde que les ondes gravitationnelles, mais avec des
charges opposées. Leur principale caractéristique est que, contrairement aux
aimants, ils ne s’attirent pas mais se repoussent. Cela est dû à
l’effet antigravité.
Pour revenir au sujet initial, l’excitation magnétique à contre-courant ne produit pas un courant magnétique très important, même lorsqu’elle fonctionne à la fréquence de résonance. L'enroulement en spirale augmentait considérablement le flux magnétique, ou l'énergie rayonnée par la bobine, mais ce n'était pas suffisant. Une radiothérapie plus intense serait nécessaire pour la guérison. Il existe deux manières de l’augmenter. L’une d’elles consiste à augmenter la taille de la bobine. Une spirale deux fois plus longue pourrait générer deux fois plus d’énergie. Cependant, cela donnerait lieu à un diamètre deux fois plus grand, le rendant ingérable. Cet appareil sera utilisé dans la main, et un disque de plus de 10-12 centimètres ne pourra plus être saisi ou tenu dans la main. J'ai trouvé une méthode spécifique sur Internet pour éviter la mise à l'échelle. Ce n’est rien de plus que la méthode bobine dans bobine déjà mentionnée dans mon article Excitation de fréquence de résonance. Dans cette version, les deux bobines en spirale ne sont pas placées l'une à côté de l'autre de manière circulaire, mais sont intégrées l'une dans l'autre. Ils fabriquent une spirale avec un diamètre plus grand et un diamètre plus petit, et insèrent la spirale de plus petit diamètre dans la plus grande.
J'ai réalisé une spirale de plus petit diamètre à partir de la même épaisseur de fil et je l'ai insérée dans la spirale de 4 mm de diamètre. La fabrication n’a pas été facile car il est difficile d’obtenir des tuyaux métalliques de 2 mm de diamètre et à paroi épaisse. Finalement, j'ai trouvé le bon dans la boutique en ligne TEMU. Je l'ai commandé avec un tube de 4 mm de diamètre.[23] Cependant, personne ne vend des tuyaux métalliques aussi fins dans la longueur requise de 1,5 mètre. La taille la plus longue était de 500 mm. La seule façon de réaliser un rouleau de 1,5 mètre de long avec ce tube court est de placer une autre chaise à côté et d'y abaisser progressivement les fils finis. Ne l'accrochez pas au sol, car la spirale s'étirera et s'ouvrira. Plus tard, il s'est avéré que le tube de 500 millimètres était suffisamment long pour un enroulement sans problème.
Afin de retirer facilement les filetages finis du tube métallique, nous avons scié les tubes de 500 mm de long en deux et ébavuré les deux extrémités. Utiliser des tuyaux de 250 mm de long. Le tube de diamètre extérieur de 4 mm est commandé avec un diamètre intérieur de 2 mm, et le tube de diamètre extérieur de 2 mm est commandé avec un diamètre intérieur de 1 mm. Ils doivent de préférence être fabriqués en acier résistant à la corrosion, car la spirale peut être retirée plus facilement de leur surface dure et lisse. Une fois enroulé, environ Décollez une spirale de 4 centimètres et continuez à enrouler sur la partie exposée.[24]
Comme le tube métallique en tant que bobine ne tourne pas ici, nous devons l'enrouler autour de fil de cuivre. Pendant ce temps, il s'enroule comme un ressort en spirale. Pour cette raison, la broche doit être soulevée fréquemment et tournée vers l'arrière pour éliminer les spirales qu'elle contient. Ce n’est pas une bonne idée de le lisser avec nos mains. Cela provoquera la torsion du fil. Cela entraînera le détachement et la déchirure de l’isolant en émail. Ce danger est particulièrement présent lors de l'enroulement sur un tube de 2 millimètres. Ce sera une chose beaucoup plus facile à faire si nous nous soucions de la direction de dosage du fil. Le fil provient de la broche en serpentine. Par conséquent, mettez-le sur le sol pour que ce serpentine lisse. Si vous devenez un espion, mettez la broche sur le dessus. Assurez-vous également de bien appuyer le rouleau en cours de fabrication contre le tube afin qu'il ne tourne pas pendant l'enroulement. Cette opération est assez fatigante pour nos doigts, même en utilisant des gants en cuir. Il faut plus d’une semaine pour que la sensation de brûlure disparaisse. Et enrouler un fil épais provoque une tendinite. Cela prendra encore plus de temps à guérir.
Cependant, nous n'avons qu'à endurer ces tourments jusqu'à ce que le modèle de planche soit réalisé. Si une production de masse est impliquée, recherchez un fabricant de transformateurs où des robots effectuent l'enroulement. Produire ce robot ne sera pas facile. Ici, le corps de la bobine ne peut être fixé que d'un seul côté. À l'autre extrémité, la bobine en spirale s'écoule en continu vers le bas. La manière la plus pratique de le concevoir est de fixer un tube en acier résistant à la corrosion de 10 cm de long[25] à un moteur à basse vitesse, le long duquel le robot roule. Puis il s'arrête, une paire de ciseaux arrive et coupe un morceau de 4 cm de long. Après cela, le moteur démarre et continue d'enrouler la section de tuyau libérée. Ensuite, les ciseaux l'éloignent à nouveau de 4 centimètres de lui.
La spirale poussée est placée dans une auge, qui doit être fixée sous l'extrémité du tuyau. Dans ce tuyau en plastique, en forme de gouttière, la spirale peut tourner librement et ne se tord pas. Lorsqu'il atteint 2,5 m de longueur, l'ouvrier qui supervise le robot le ramasse et le dépose dans une boîte de collecte. Pour que le robot fonctionne efficacement, un composant supplémentaire est également nécessaire. Pour éviter que la bobine ne tourne sur le tube, il faut appuyer fermement l'extrémité contre celui-ci. Cette structure en forme de sabot de frein doit être fabriquée en plastique résistant (par exemple en Danamid) afin de ne pas endommager l'isolation en émail du fil. Lorsque le moteur s'arrête, les mâchoires de frein des deux côtés s'ouvrent et les ciseaux repoussent le rouleau. Après cela, les mâchoires de frein se referment, le moteur démarre et l'enroulement continue. De cette manière, le robot peut produire des bobines en spirale de plusieurs kilomètres de long par jour.
Laisser plus de 1,5 mètre de fil à l'extrémité du rouleau. Repliez la pointe vers l'arrière et insérez-la dans le rouleau le plus grand. Saisissez ensuite l’extrémité et tirez doucement la plus petite bobine dans la plus grande bobine. En cas de production en série, il n’est pas toujours nécessaire de jeter 1,5 mètre de fil. Réalisons un câble de traction à partir de fil de cuivre émaillé de 2 mm d'épaisseur. Pliez l'avant vers l'arrière et martelez-le jusqu'à obtenir une épaisseur et une largeur de 3 mm. Enfoncez l'extrémité à une largeur de 3 mm et percez un trou d'un diamètre de 1 mm au milieu. Enfilez l'extrémité de la spirale de 2 mm dans celle-ci et repliez-la. Après avoir tiré, retirez la spirale et l'outil de traction peut être réutilisé.
Avec cet arrangement, nous obtenons deux résultats. L’une d’elles est que l’excitation contre-magnétique, ou l’annulation des ondes électromagnétiques, devient encore plus intense. L’autre est que le rayonnement magnétique double. Il n’est pas facile d’enrouler la double hélice en forme de serpent et de la placer dans un bol. Pour le modèle de planche, la méthode de collage est suffisante. Commandez un tapis de carrelage de 12 cm de diamètre sur la boutique en ligne. (Il est conçu pour récupérer l'eau sous les plantes d'intérieur.) Enduisez l'intérieur de colle à séchage rapide (par exemple Extrém Pálmatex). (La colle instantanée contenant du cyanoacrylate n'est pas bonne pour cela car elle sèche trop vite. Elle ne laisse pas le temps aux fils de s'aligner.) Ensuite, enroulez les deux spirales l'une à côté de l'autre dans une spirale. Enfin, appuyez avec la paume de la main jusqu'à ce que la colle sèche. Si vous n'avez pas de colle à séchage rapide, placez dessus une plaque de 11 cm de diamètre et posez quelques kilos de poids dessus.
Pour mener à bien l’opération, il est conseillé de suivre la séquence suivante. Après avoir réalisé la double spirale, soudez la borne de la spirale extérieure à une extrémité à la borne de la spirale intérieure à l'autre extrémité, puis isolez-la avec du ruban isolant[26]. (Grattez l'émail sur une longueur d'environ 1 cm, puis étamez-le. Ensuite, vissez-le ensemble et passez-le également à l'étain. Soyez très prudent avec la soudure professionnelle, car si elle n'est pas effectuée correctement, des erreurs mystérieuses peuvent se produire. Utilisez un fer à souder haute performance, car si le fil ne chauffe pas, la résine qui s'écoule de l'étain collera les fils ensemble. Cela entraînera une erreur de contact.) Tout d’abord, utilisez une lime aiguille pour limer un évidement en forme de U sur le côté du bol en céramique et insérez l'insert protecteur de câble en caoutchouc. Nous ne pouvons le faire qu'avec une lime à poussière de diamant. (Les types recommandés se trouvent dans le dossier compressé.)
Souder les deux fils d'entrée de la double spirale aux deux fils du câble de connexion inséré dans le protecteur de câble en caoutchouc. Nous allons isoler cela aussi. Comme il y a peu de place, le protecteur de câble en caoutchouc doit être placé entre le début et la fin de la double hélice, au milieu. Lors de l'enroulement parallèle, les extrémités des spirales soudées ensemble doivent être à l'extérieur et les extrémités connectées au câble de connexion doivent être à l'intérieur. Ensuite, appliquez de la colle au fond du bol et, en tenant fermement les deux extrémités de la spirale ensemble, commencez à l'enrouler jusqu'à atteindre le milieu du bol. Là, une boucle se forme au milieu de la spirale. Nous pressons ceci pour lui donner la forme de lemniscate comme indiqué sur la photo ci-jointe. Tout d’abord, appliquez la colle au fond du bol en seulement deux passages. Nous appuyons la spirale dessus, et lorsque la colle est sèche, nous passons à autre chose.
Lors de l'enroulement, la spirale peut se desserrer à certains endroits. Nous pouvons vous aider en tenant les deux extrémités de la bobine et en pressant fermement les fils ensemble avant de retirer une section de 4 centimètres du tube. Si la fermeture n'est pas hermétique, nous pouvons corriger l'erreur maintenant. Lors du collage, nous pressons non seulement les fils ensemble, mais nous pressons également les fils ensemble dans le sens de la longueur par sections de 2 à 3 centimètres. Éliminez les espaces entre les fils. Faites-le même si le rouleau s'est étiré en raison d'un stockage insuffisamment soigné. Cette compression est indispensable car la spirale, conçue pour mesurer 1,5 mètre de long, ne rentrera pas dans la cuvette. Comme cette opération demande beaucoup de pratique, pressez d'abord la double spirale dans le bol sans colle. Si cela fonctionne et convient, nous le prenons et commençons à coller puis à presser.
Si nous voulons modifier la longueur ou le diamètre de la spirale, nous ne savons pas quelle taille de bol lui attribuer. Dans ce cas, un essai est également nécessaire. Cela doit être fait sur une plaque qui maintient le rouleau ensemble. Le papier autocollant ne convient pas à cet usage car il se froisse. L'adhésif n'est pas non plus assez fort pour empêcher le rouleau de se dérouler. Cependant, les magasins en ligne chinois proposent un type de ruban adhésif contenant un adhésif extrêmement résistant de 1 mm d'épaisseur qui empêche le rouleau de se désagréger. Le Nano double side tape peut être commandé en largeurs de 3 cm et 5 cm via AliExpress. Nous commandons également une feuille de bakélite textile de 15×15 cm et de 2 mm d'épaisseur. Collez dessus 3 bandes de ruban adhésif de 5 cm de large, puis décollez le film protecteur. Nous pouvons l'essayer avec succès sur la masse collante.
Si l'enroulement ne fonctionne pas du premier coup,
retirez la double spirale et recommencez. (Ne tirez pas sur l'extrémité, car elle
va s'étirer. Utilisez votre ongle pour gratter la spirale sur le côté. Ce ne
sera pas facile, car cette colle est très collante. Si le travail n'est
pas urgent, mettez-la de côté. Cette colle va beaucoup sécher en quelques jours
et devenir moins collante. Si vos ongles sont fragiles, achetez une petite
cuillère en plastique dans un magasin de fournitures de cuisine.) Si
vous en êtes satisfait, mesurez son diamètre et trouvez un bol
à utiliser.
Ce sera plus facile pour nous dans la production en série, car nous n'aurons qu'à presser la bobine dans les rainures conçues par l'outilleur, à la manière de l'élément chauffant des poêles en céramique. (Commencez à enrouler à une extrémité de la rainure enduite de colle, puis ramenez-la du milieu au début de la bobine. Lors de la soudure des extrémités de la bobine ensemble, la bobine intérieure peut devenir légèrement plus courte, auquel cas étirez-la légèrement. (Tirez-la davantage.) S'il est devenu plus long, poussez-le dans la bobine extérieure. Soudé à l'extrémité de la bobine extérieure, il ne peut pas s'échapper. Ce glissement peut être facilement évité si les extrémités des bobines extérieure et intérieure sont torsadées ensemble avant de commencer l'enroulement.
Nous ne savons pas encore quelle devrait être la profondeur de cette tranchée. La rainure profonde de 4 mm permet de placer très facilement la spirale dans la piste. Dans ce cas, une paroi en bakélite d'au moins 1 mm d'épaisseur est toutefois créée entre les rainures concentriques. La question est de savoir si cette couche isolante réduit l’efficacité du rayonnement magnétique. Nous ne pouvons en décider qu'en demandant au concepteur de l'outil de créer une pièce de test avec une imprimante 3D et de la mesurer. Si vous l'endommagez, vous ne pourrez réaliser qu'une rainure de 1,8 mm de profondeur, car de cette façon, les spires de la bobine se toucheront toujours. Dans ce cas, il faut non seulement coller les rainures, mais aussi maintenir le rouleau en place jusqu'à ce que la colle sèche.
Le bol sur la photo est en porcelaine. Cependant, la bobine ne brillera pas ici, donc la porcelaine n'est pas nécessaire. Cependant, il va chauffer, donc ce ne peut pas être un thermoplastique. (Le point de fusion du PVC est de 160 °C, mais il commence à ramollir à 60 °C.) Fabriquez-le en bakélite blanche. (Le bakélite noir n'est pas bon pour cela car il est coloré par la suie. La suie contient du carbone, qui conduit l'électricité. Cela peut provoquer un court-circuit entre les spires de la bobine.) L'inconvénient des bols en argile, en faïence et en céramique est qu'ils sont épais, lourds et fragiles. Cela vaut la peine d'essayer un nouveau type de plastique, la mélamine blanche. La mélamine est bon marché et est vendue en plusieurs tailles comme assiettes à dessert sur la boutique en ligne AliExpress. Son point de fusion est de 350 °C et il n'est pas cassant. Une encoche en forme de U doit être réalisée sur le côté, dans laquelle le protecteur de câble en caoutchouc qui protège le câble d'alimentation de la bobine en spirale doit être enfoncé. Nous ne devrions pas suivre la pratique visant à augmenter les profits qui consiste à équiper récemment les appareils électriques de cordons d’alimentation d’un mètre de long. Il ne suffit pas que l’amplificateur placé sur la table ou sur le sol atteigne la partie du corps que l’on souhaite traiter.
Pour un fonctionnement confortable, un câble de 2,5 mètres de long est nécessaire. Pour éviter les déchirures, son épaisseur doit être d'au moins 3,6 mm. Pour garantir que la résistance du câble n'augmente pas significativement la résistance interne de la double hélice, nous le commandons avec une section de noyau de AWG 20. (La section de fil idéale serait AWG 18, mais son diamètre extérieur est déjà de 5,2 mm.) Un câble de 2,5 mètres de long est également nécessaire pour connecter l'amplificateur et le générateur d'ondes carrées intégrés dans le boîtier commun au câble secteur. (Dans le dossier compressé, nous trouvons les types recommandés pour tous les câbles, fiches et prises. En cliquant sur les URL, nous pouvons obtenir des informations détaillées sur les paramètres du produit sur le site Web du magasin.)[27]
Après l'arrivée du câble AWG 20, il s'est avéré qu'il ne pouvait pas être utilisé comme câble de connexion pour la double spirale. Lors des tests, il a réduit l’intensité de l’onde magnétique émise de 30 %. Cette déficience peut être compensée en augmentant la tension d'alimentation à 12 V, mais cela entraînera une surchauffe de la bobine. La résistance d'un câble AWG 20 de 5 mètres de long dans les deux sens est de 0,3 Ω, ce qui est comparable à la résistance de 2 Ω d'une double spirale. Vous avez besoin ici d'un câble AWG 16, car sa résistance n'est que de 0,1 Ω, ce qui ne provoque pas de diminution significative de l'intensité. Cependant, le diamètre extérieur du câble à double conducteur AWG 16 est déjà de 6,5 mm, ce qui est ingérable. Il est si lâche qu'il ne s'adapte pas au corps du patient. À cause de cela, ses mains et ses pieds se coincent.
Il existe
cependant une solution de contournement. Un câble unipolaire sans isolation
externe doit être utilisé. Il faut donc l'enrouler. Une méthode maison
consiste à plier le câble de 5 mètres en deux, à
l'accrocher à la poignée de porte et à serrer les deux extrémités
dans le mandrin d'une perceuse à main américaine ou d'une perceuse à pistolet. Il suffit de faire
tourner la perceuse quelques secondes pour enrouler le câble. Pendant ce temps, tirez-le fortement vers vous
afin que le courant ne se coupe pas après l'avoir relâché. Le câble
toronné est extrêmement flexible. Sa flexibilité et ses propriétés
moulantes peuvent être encore améliorées en commandant un câble
ultra-doux. Ce câble est constitué de fils de cuivre étamé d'un diamètre
de 0,08 mm. Son isolation extérieure n'est
pas en PVC, mais en caoutchouc de silicone souple, ce qui améliore la
flexibilité du câble.[28] Mais sa
dérive est lourde. Vous ne réussirez pas au début. Il est libéré du Chuck.
L'opération doit être répétée au moins deux fois pour garder la tresse.
Cependant, les deux extrémités sont toujours desserrées. Cela doit être
étroitement enveloppé dans le convertisseur et la main de la fiche de
connexion.
Placez la bobine en spirale dans la coupelle en bakélite de manière à ce que le protecteur de câble en caoutchouc afin que l'épidémie soit située devant et après les deux fil. Il y aura suffisamment d'espace ici pour souder les fils ensemble. (N'utilisez pas de borniers, de connecteurs électriques de voiture ou d'autres connexions à vis où que ce soit. Tout doit être soudé avec ces appareils!) Dénudez l'extrémité du câble de connexion sur une longueur d'environ 1 cm et enduisez-la d'étain. Grattez l'émail des deux fils d'entrée de la double spirale sur une longueur de 1 cm et enduisez-les également d'étain. Repliez-les ensuite sur une longueur d'environ 0,5 cm, puis accrochez les deux crochets l'un à l'autre. Pressez les fils ensemble avec une pince plate, puis enduisez-les à nouveau d'étain. (Le fil épais nécessite un fer à souder 150 W en raison de sa forte capacité de chaleur.)
Enfin, enveloppez-les de ruban isolant. De cette façon, la connexion ne sera certainement pas perdue même si la spirale chauffe. Vous aurez besoin d'environ Également sur une plaque d'extrémité de 2 mm d'épaisseur, qui doit également être en bakélite blanc, afin que ce capuchon appuie sur la bobine en spirale. Avant de coller le couvercle, appliquez de la colle autour du bouchon de dérivation et de l'extrémité du câble de connexion afin qu'il ne glisse pas hors du bol en cas d'utilisation fréquente. Utilisez pour cela de la colle époxy.
Il est conseillé de fabriquer le boîtier de l'amplificateur en plastique de haute qualité (polycarbonate). En raison de la surchauffe du dissipateur thermique, une grille de ventilation doit être installée à l'arrière. Le connecteur d'alimentation 230 V et la prise BNC du générateur de signal externe doivent également être placés sur le panneau arrière. Pour éviter le desserrage, il est conseillé d'utiliser un câble incarné protégé par un protecteur de câble en caoutchouc. Pour faciliter l'utilisation, la sélection du mode doit être effectuée à l'aide d'un sélecteur à bouton-poussoir monté sur la face avant du boîtier. Collez les mots 28 kHz, 33 kHz et Générateur de signaux au-dessus des boutons. Il est conseillé de mettre un capuchon en plastique blanc sur le bouton 28 kHz, un noir sur le bouton 33 kHz et un rouge sur le bouton du Générateur de signal. Le générateur de signal intégré peut également être un générateur d'ondes carrées bon marché monté sur une carte de circuit imprimé. Dans ces derniers, la fréquence est réglée à l'aide d'un potentiomètre. Vous devez mesurer la résistance correspondant à 28 et 33 kHz et les souder à l'interrupteur à bascule.
Si nous voulons utiliser un générateur de signaux plus stable, nous devons convaincre un fabricant de générateurs de fonctions de placer le générateur CMOS sur une petite carte de circuit imprimé et de nous l'expédier de cette façon. Réglez le Duty sur une valeur fixe de 50 % et l'Amplitude sur 7 V. Les autres fonctions ne sont pas nécessaires. Pour les générateurs de signaux externes, le JDS2900-15M est le plus adapté. Il prend peu de place et est relativement peu coûteux. En cas de production à grande échelle, il faut convaincre le fabricant de réaliser une conception à canal unique. Les entrées TTL, les boutons MEAS et SYS ne sont pas non plus nécessaires. En supprimant le canal CH2, le bouton OK peut également être omis. Les circuits pour ces fonctions doivent également être supprimés. Cela le rendra encore moins cher et même les personnes sans formation technique pourront l'utiliser.
Son utilisation est essentielle si l’on veut guérir les maladies causées par diverses bactéries et virus. Aujourd’hui, il existe des tableaux qui fournissent les fréquences de résonance de divers microbes. (L'Américaine Hulda Clark a mesuré et publié les fréquences de résonance de centaines de virus, bactéries et champignons à l'aide du synchromètre qu'elle a développé. Il existe de nombreux tableaux de fréquences sur Internet. Le plus connu d'entre eux est la liste CAFL.)
Leur utilisation ne donne pas toujours de résultats car les micro-organismes sont très créatifs. Lorsque des antibiotiques sont utilisés, ils modifient leurs parois cellulaires, empêchant la pénétration des molécules médicamenteuses. Ils deviennent ainsi des superbactéries multirésistantes. Ils ne peuvent pas empêcher la pénétration des ondes magnétiques, mais ils essaient. Ils le font en modifiant légèrement leur fréquence de résonance. Par conséquent, si vous n'y parvenez pas du premier coup, répétez le traitement à une fréquence de 5 à 6 kHz supérieure et inférieure. (Ils ne peuvent pas modifier leur fréquence de résonance dans une plus grande mesure que cela.) Il peut également être nécessaire de modifier la fréquence car la fréquence de résonance définie dépend de la température ambiante et du vieillissement des instruments, mais surtout de l'échauffement de la bobine en spirale et des MOSFET. Les générateurs de fonctions professionnels sont protégés contre ces changements, mais notre générateur ne dispose pas d'une telle protection.
L'amplificateur occupe une position centrale avec le dissipateur thermique. Pour une manipulation plus facile, sa sortie doit être montée sur le panneau avant de l'appareil, soudée sur une prise d'alimentation de 5,5 mm. La fiche d'alimentation du convertisseur d'ondes transversales-longitudinales en forme de disque est connectée à celui-ci avec un câble de 2,5 mètres de long. Les dimensions exactes peuvent être trouvées dans le dossier compressé. L'interrupteur d'alimentation secteur éclairé de l'appareil doit également être placé sur le panneau avant. Le circuit de temporisation est également placé dans ce boîtier. L'alimentation 9 V peut également être achetée au prix le plus bas sur la boutique en ligne AliExpress. Choisissez entre les versions «board» dans le dossier compressé. Nous pouvons également utiliser une version enfermée dans un boîtier en plastique. Ce n’est pas beaucoup plus cher non plus. La capacité de charge de 4 A convient également à cela.
La disposition bobine dans bobine du générateur Keshe ne fonctionnait pas non plus, ce qui signifie qu'il ne générait pas d'énergie gratuite. Pour que cela se produise, les bobines devraient être excitées à une fréquence de résonance. Et pour cela, 50 Hz n’étaient pas suffisants. À cet effet, il convient de développer un générateur de fonctions de 10 kW, dont la fréquence peut varier sur un large spectre. En connectant le générateur Keshe à sa sortie, de l'énergie gratuite serait créée. Cependant, le coût de production d'un tel générateur serait de plusieurs centaines de milliers de forints, qui ne seraient jamais remboursés avec le générateur Keshe à faible rendement.
Voyons ce qui se passe ici. Lorsqu'il est connecté à l'amplificateur MOSFET, le courant d'alimentation diminue car la résistance combinée des deux bobines devient 2 Ω. La double bobine ne chauffait plus, mais les deux transistors MOSFET devenaient très chauds après quelques minutes. (Ce problème peut être éliminé en connectant plusieurs transistors en parallèle et en utilisant un dissipateur thermique sérieux.) Sa gamme de fréquences s'étend de 10 Hz à 500 kHz.[29] La forme d'onde utilisée est une onde carrée à domaine positif (CMOS). Sa consommation de courant est fluctuante, avec une tension d'alimentation de 9 V et une amplitude d'entrée de 7 V. La fluctuation est assez importante, allant de 60 mA à 1,6 A. Cela use à la fois les transistors MOSFET et la bobine en spirale. En dessous de 10 kHz, la bobine chauffe davantage. À 20 kHz, le chauffage s'équilibre. Au dessus de 30 kHz, les transistors chauffent fortement, la bobine reste tiède. (60 mA traversent la bobine à 250 kHz, 900 mA à 25 kHz et 1,6 A à 10 Hz.)
Ceci est normal car la bobine chauffe plus longtemps en raison de l'élargissement de l'impulsion dû à la basse fréquence. Il est vrai que le signal de pause s'élargit également, mais la bobine ne peut pas refroidir en si peu de temps. À mesure que la fréquence augmente, la consommation de courant de l'amplificateur diminue progressivement. Malgré cela, les MOSFET deviennent de plus en plus chauds. Cela est dû au fait que l’action de séparation des électrons de l’éther génère dans la bobine un courant beaucoup plus important que celui qu’elle tire de l’alimentation électrique. Ce courant charge également les transistors. À 250 kHz, par exemple. l'amplificateur ne consomme désormais plus que 60 mA de l'alimentation. Malgré cela, les MOSFET continuent de chauffer.
L'échauffement des transistors peut être éliminé en augmentant le dissipateur thermique. Dans le dernier cas, nous pouvons connecter jusqu'à 10 MOSFET de type IRFP4368 en parallèle[30], qui s'adaptent parfaitement au dissipateur thermique de 60 × 150 × 25 mm présenté dans l'annexe Excitation de fréquence de résonance. (L'onde soliton fait cruellement défaut dans les générateurs de signaux. Cela rend le travail de l'éther en tant que séparateur d'électrons libres encore plus intense.) C'est un phénomène intéressant que les bobines aient plusieurs points de résonance. À certaines fréquences, l’augmentation peut atteindre jusqu’à six fois. Cela est dû aux bobines en spirale plus grandes et plus petites qui résonnent avec le solénoïde placé sur elles. Cela n'a aucun sens de donner ces valeurs de fréquence car cela dépend de la taille du solénoïde et du nombre de tours de fil enroulés dessus.
Bien que le chauffage ne soit pas mauvais à 9 V, le risque de surchauffe est toujours là. Pour que cette aide médicale reste toute la journée, le courant maximum doit être réduit. Dans ce cas, cependant, la force de l'onde magnétique serait si réduite qu'il serait difficile de déclencher un effet de guérison. Quelqu'un peut se traiter sur un lit. Si les rouleaux en spirale surchauffés s'endorment ou si les transistors chauds éclairent l'appareil, ce qui provoque le feu dans l'appartement. Beaucoup sont déjà morts dans l'intoxication à la fumée causée par des appareils électriques. Il est encore plus pénible si la personne insouciante est assez vivante dans la maison pliée par la flamme. Pour éviter cela, l'amplificateur doit également être complété par un circuit de synchronisation[31] qui éteint automatiquement l'appareil après 5 minutes. Ce n'est pas un problème pour le traitement, car en raison d'ondes magnétiques relativement fortes, le traitement ne doit pas prendre plus de 5 minutes. Pendant ce temps, les cellules cancéreuses peuvent être détruites. Si vous utilisez l'appareil à seulement 28 kHz et 33 kHz, vous ne descendrez pas dans la gamme Hz, vous pouvez régler le timing pendant 10 minutes. La surchauffe se produit uniquement à des fréquences très basses et très élevées.
La double bobine s'est comportée ci-dessus. Mesuré par Compass, il n'y avait aucune trace de pôles magnétiques créés par des ondes transversales. La boussole a été placée au-dessus de la bobine, placée sous et à côté de l'angle nord du globe sans trembler. J'ai mis une bobine d'air multiples et, en mesurant l'oscilloscope, le courant magnétique a induit une double amplitude par rapport à la spirale simple. Ainsi, un générateur émettant un faisceau éthérique a été créé, ce que nous ne savons pas pour le moment. Nous ne pouvons pas produire d'énergie libre, un courant libre, car il n'émet pas de fortes ondes magnétiques qui ioniseraient l'air. Cela nécessite une formation de plasma. Cependant, le rayonnement des particules magnétiques est plus intense par rapport au disque de spécialité passif sur la plaque de circuit imprimé.[32] Ce que cela est suffisant est décidé par l'application pratique.
En attendant, cependant, quelques autres choses doivent être clarifiées. Auparavant, j'avais des doutes que l'excitation magnétique inverse émergeait vraiment de la bobine. Il peut également émettre des ondes gravitationnelles concentrées, qui déclenchent les maladies décrites ci-dessus dans le corps. Cependant, il y a peu de probabilité car les gravitons n'attirent pas les électrons ou les domaines. Il est vrai que tous les matériaux sont imprégnés, mais ils ne font rien sauf les difficultés (attraction de masse). Ils n'influent pas avec les atomes, ils ne séparent pas les électrons, ni ne créent même une résistance moyenne. S'ils faisaient quelque chose, cela entraînerait une grande confusion dans la science de l'électricité. Leur neutralité est la preuve que les instruments fonctionnent parfaitement dans l'état de l'apesanteur. L'absence d'ondes gravitationnelles sur la base spatiale Alfa n'est qu'un problème pour les astronautes, pas pour les appareils électriques.
Un vrai problème, cependant, est qu'après avoir converti les ondes transversales, nous ne pouvons pas mesurer sa force en ondes longitudinales. La boussole ne fonctionne plus ici. Dans cette situation serrée, je me suis souvenu de l'invention du Dr György Egely, la roue qui porte son nom. Ce petit instrument mesure la bioénergie qui s'écoule de notre corps. Comme il s'agit également d'une onde longitudinale, il pourrait être en mesure de mesurer les ondes émises par la bobine en spirale. Cependant, le problème est que c'est très cher. Cela coûte plus de 100 000 forins, donc je ne peux pas l'acheter. C'est pourquoi j'ai écrit à György Egely, s'il pouvait emprunter pour une mesure. Comme d'habitude, il n'a pas répondu à ma lettre maintenant. Par souci de couple, j'ai mentionné que si cela fonctionnait à cet effet, des millions de pièces pourraient être vendues à partir de cet instrument. Cet argument ne l'a pas influencé non plus.
Cet appareil peut ne pas convenir à la mesure des monopoles éthériques. La roue doit être touchée près de nos doigts. En raison de nos mains alternant avec les critères de départ et les points finaux des méridiens du yin et du yang, la bioénergie entre eux est mesurée. Étant donné que le générateur de bobine en spirale n'a pas d'énergie gravitationnelle, elle ne peut pas mesurer son rayonnement. Cependant, la situation n'est pas désespérée. Une petite antenne à cadre doit être placée à 10 cm devant la spirale et voir l'amplitude de la tension induite avec un oscilloscope. L'unité de tension 1 V doit être 1 vril.
Une autre solution consiste à étudier le gravimétrique pour mesurer les ondes gravitationnelles. Cet instrument existe et pourrait être utilisé pour fabriquer un instrument mesurant des Etherons. Pour l'instant, il n'y a pas de nom pour cette bobine ondulée. Comment dois-je appeler ce générateur de rayons de particules qui émet ce monopole magnétique et concentré Etherons? Être le nom d'un générateur d'ondes magnétiques ou d'un générateur de résonance magnétique? Il est intéressant à ce convertisseur qu'il n'interfère pas avec la radio analogique. Il n'y a pas de rayonnement d'EMF ou d'EMI. Cela signifie qu'il ne produit pas d'électrosmog. Si nous avions adopté la proposition de Tesla il y a 100 ans et que nous avions lancé le développement de l'électronique par des vagues longitudinales, des millions de personnes dans le monde n'auraient pas été mortes d'un fort rayonnement électromagnétique et n'auraient pas reçu de tumeurs cérébrales de l'électrosmog.
Ce générateur peut être utilisé principalement pour augmenter la bioénergie (28 kHz) et pour préserver les aliments sans aliments (33 kHz). Soyez prudent lorsque vous conservez 33 kHz. Les aliments à conserver ne doivent pas être placés dans un récipient en métal. Contrairement aux fours à micro-ondes, le récipient métallique ici ne provoque pas de court-circuit, il protège uniquement des ondes magnétiques. Plus précisément, il ne l’éclipse pas, car, comme les gravitons, les éthérons se précipitent à travers la matière comme le vent à travers un tamis. Comme déjà mentionné, le matériau isole uniquement les ondes longitudinales. Plus la conductivité électrique d’un matériau est élevée, mieux il isole. Dans le cas de récipients métalliques en fer doux ou en cuivre, même pas 10 % de l’énergie rayonnée ne peut les pénétrer.
C'est parce que l'onde longitudinale attire les électrons. Ceux qui s'intéressent à l'ufologie connaissent les rapports dans lesquels, lorsqu'un OVNI descend au-dessus d'une voiture circulant sur une autoroute, le contact de la voiture se coupe, les phares et les lumières intérieures s'éteignent et la radio devient silencieuse. C'est parce que les électrons, obéissant au rayonnement antigravité, sont concentrés en un seul endroit dans les câbles. Jusqu'au point où ils seront les plus proches d'un fort rayonnement longitudinal. Cela provoque l’arrêt de l’alimentation électrique. Alors que l'OVNI s'envole, la voiture démarre, les lumières s'allument et la radio recommence à jouer. C'est également le cas ici. L'onde longitudinale attire la grande quantité d'électrons libres présents dans les métaux à haute conductivité électrique, ce qui lie son énergie. (C'est probablement le cas également avec les plaques épaisses d'or et d'argent, mais je n'ai pas eu l'occasion d'expérimenter cela.)
Étant donné que la fréquence maximale du convertisseur est de 500 kHz, elle n'est limitée qu'à la guérison. (La fréquence de résonance du ver de broche dans le côlon est de 580 kHz. Le tapeman ne peut pas être éradiqué car sa fréquence de résonance est de 465 kHz.) Cela nécessite un tube de décharge de gaz rempli d'halogène. Les molécules de gaz sont beaucoup plus agiles que les électrons libres de cuivre. Par conséquent, ils émettent une vague magnétique de la même intensité dans leur gamme de fréquences complète. Il a une plage de fréquences de 5 Hz à 900 kHz. Le produit le plus utile est le développement conjoint des ingénieurs tchèques et slovaques, le tuyau de décharge de gaz du générateur de plasma RPZ 14. Sa description détaillée réside dans mon travail, la médecine du cancer. Il est susceptible d'être commandé séparément en tant que pièce de rechange. La méthode d'excitation nécessite un développement ultérieur.
Budapest, 2025.03.30.
![]()
Après avoir réalisé et mesuré le modèle de carte, il ne reste plus qu'à tester l'appareil en pratique. Si le produit tient ses promesses dans ce domaine, la production en série et la mise en service pourront suivre. Ceux-ci ne sont pas faciles non plus. La production sera entravée par le manque de fonds et la distribution par des obstacles bureaucratiques. Il n’y a aucun moyen de le commercialiser comme dispositif médical car il ne sera pas approuvé. Les fonctionnaires contrôlés par la société savante se jettent immédiatement sur lui. Il est déclaré escroquerie et fraude, et sa distribution est interdite. En outre, une amende de plusieurs millions de forints est infligée au magasin. Il ne peut être mis sur le marché qu'en tant que dispositif médical. Il s’agit pourtant d’un produit polyvalent.
Les applications du rayonnement des particules magnétiques sont presque infinies. De la conservation des aliments à la guérison et à l’utilisation agricole, il peut être utile dans de nombreux domaines. Cependant, pour profiter de toutes les possibilités, un faisceau plus puissant et une plus grande puissance de signal sont nécessaires. Je vais essayer ça aussi, mais maintenant je dois trouver quoi faire avec ce petit appareil portable. Parce que contrairement aux sociétés pharmaceutiques, je n’ai pas des milliards de dollars, je ne peux pas embaucher des étudiants pauvres pour faire les tests. Faute d’un meilleur mot, j’étais le cobaye. J'ai testé sur moi-même les effets des ondes longitudinales sur le corps.
Une façon de guérir est de placer le convertisseur réglé à 28 kHz sur la partie douloureuse du corps. L’autre est que je bois de l’eau irradiée à 28 kHz. C'est avec ça que j'ai commencé. J'ai placé le convertisseur sur un verre (2,5 dl) d'eau du robinet et je l'ai laissé là pendant 10 minutes. Puis je l'ai bu. Je n'ai rien ressenti. Le goût était le même que celui de l’eau du robinet non traitée. J'avais l'habitude de boire régulièrement de l'eau Pi. (L'appareil Life Energy qui produit de l'eau Pi a été breveté par le Dr Soji Jamasleita en 1983.) L'eau du robinet passe d'abord par un préfiltre, qui filtre les impuretés en suspension. Ensuite, il passe par trois autres filtres. Dans la première étape, un filtre actif filtre les gaz responsables des odeurs, la turbidité, la rouille et le chlore présents dans l’eau du robinet. La deuxième étape contient un filtre en céramique IMS, qui filtre les impuretés restantes et stabilise l'alcalinité et l'acidité de l'eau. Dans la troisième étape, l’eau passe à travers un filtre à chaux actif, qui lui donne un goût similaire à l’eau de source naturelle et stabilise sa dureté.
Ensuite, l’activation en deux étapes commence. Tout d'abord, l'eau suffisamment filtrée est préactivée en s'écoulant le long du manteau, puis elle pénètre dans une section contenant de puissants aimants permanents, où elle est chargée énergétiquement par les pôles Yang rayonnant de l'énergie subatomique. Avant de quitter l'appareil par un tube laryngé, il traverse également un filtre céramique BCS, qui neutralise les effets nocifs des énergies des courants de Foucault et des phénomènes d'ionisation résultant de la magnétisation. L'eau Pi, ou eau de vie, créée de cette manière est très propre, a un goût beaucoup plus agréable que l'eau du robinet, et c'est seulement après l'avoir goûtée que l'on se rend compte de ce qu'on a bu avec elle comme eau du robinet jusqu'à présent. Une fois que vous aurez goûté à cette boisson gazeuse au goût doux, vous ne pourrez plus jamais boire d’eau du robinet fortement chlorée et contenant diverses impuretés.
Outre ses effets médicinaux et autres, l’utilisation domestique de l’eau Pi présente également des avantages significatifs. En raison des propriétés stérilisantes de l’eau de vie, tout aliment mélangé à de l’eau Pi peut être conservé beaucoup plus longtemps que s’il était préparé avec de l’eau du robinet ordinaire. Les aliments contenant de l’eau Pi peuvent être bien conservés à température ambiante, il n’est pas nécessaire de les réfrigérer. L’eau de vie conserve une partie importante de son énergie même lors d’un traitement thermique. Par conséquent, quiconque utilise l’eau Pi pour cuisiner bénéficiera de tous les effets curatifs qui peuvent être obtenus en consommant l’eau de la vie seule. L'eau Pi joue également un rôle presque inestimable dans la conservation, car les légumes et les fruits versés avec elle et scellés hermétiquement n'ont généralement pas besoin d'être traités thermiquement, cela se fait grâce à l'énergie qui en émane. Cela n’endommage pas la teneur en vitamines et en enzymes de la matière première, nous n’avons donc pas à nous soucier des risques pour la santé lors de la consommation de ces aliments en conserve.
Les produits agricoles consommés non transformés (par exemple les pommes, les poires) se conserveront également beaucoup plus longtemps s'ils sont lavés à l'eau Pi avant le stockage hivernal. Les légumes et les fruits rapidement périssables peuvent également être conservés longtemps s'ils sont trempés dans un récipient rempli d'eau Pi pendant quelques heures. Une autre particularité de l’eau Pi est qu’elle préserve la teneur en vitamines des légumes qui y sont cuits pendant la cuisson. Après 5 minutes d'ébullition, on ne trouvera plus un seul milligramme de vitamine dans une soupe de légumes. Cependant, lorsqu'il est cuit dans de l'eau Pi, un quart de la teneur en vitamine C du légume est conservé. Par conséquent, ceux qui cuisinent ou cuisent à la vapeur des légumes et des fruits dans l’eau Pi seront moins exposés aux maladies causées par une carence en vitamines. Au fait, les gâteaux faits avec de l'eau de vie seront également plus moelleux, plus savoureux et monteront plus haut. Les boulangers préparent également des pains plus beaux et plus savoureux à partir de pâte préparée avec de l'eau Pi.
Après avoir réalisé et mesuré le modèle de carte, il ne reste plus qu'à tester l'appareil en pratique. Si le produit tient ses promesses dans ce domaine, la production en série et la mise en service pourront suivre. Ceux-ci ne sont pas faciles non plus. La production sera entravée par le manque de fonds et la distribution par des obstacles bureaucratiques. Il n’y a aucun moyen de le commercialiser comme dispositif médical car il ne sera pas approuvé. Les fonctionnaires contrôlés par la société savante se jettent immédiatement sur lui. Il est déclaré escroquerie et fraude, et sa distribution est interdite. En outre, une amende de plusieurs millions de forints est infligée au magasin. Il ne peut être mis sur le marché qu'en tant que dispositif médical. Il s’agit pourtant d’un produit polyvalent.
Les applications du rayonnement des particules magnétiques sont presque infinies. De la conservation des aliments à la guérison et à l’utilisation agricole, il peut être utile dans de nombreux domaines. Cependant, pour profiter de toutes les possibilités, un faisceau plus puissant et une plus grande puissance de signal sont nécessaires. Je vais essayer ça aussi, mais maintenant je dois trouver quoi faire avec ce petit appareil portable. Parce que contrairement aux sociétés pharmaceutiques, je n’ai pas des milliards de dollars, je ne peux pas embaucher des étudiants pauvres pour faire les tests. Faute d’un meilleur mot, j’étais le cobaye. J'ai testé sur moi-même les effets des ondes longitudinales sur le corps.
Une façon de guérir est de placer le convertisseur réglé à 28 kHz sur la partie douloureuse du corps. L’autre est que je bois de l’eau irradiée à 28 kHz. C'est avec ça que j'ai commencé. J'ai placé le convertisseur sur un verre (2,5 dl) d'eau du robinet et je l'ai laissé là pendant 10 minutes. Puis je l'ai bu. Je n'ai rien ressenti. Le goût était le même que celui de l’eau du robinet non traitée. J'avais l'habitude de boire régulièrement de l'eau Pi. (L'appareil Life Energy qui produit de l'eau Pi a été breveté par le Dr Soji Jamasleita en 1983.) L'eau du robinet passe d'abord par un préfiltre, qui filtre les impuretés en suspension. Ensuite, il passe par trois autres filtres. Dans la première étape, un filtre actif filtre les gaz responsables des odeurs, la turbidité, la rouille et le chlore présents dans l’eau du robinet. La deuxième étape contient un filtre en céramique IMS, qui filtre les impuretés restantes et stabilise l'alcalinité et l'acidité de l'eau. Dans la troisième étape, l’eau passe à travers un filtre à chaux actif, qui lui donne un goût similaire à l’eau de source naturelle et stabilise sa dureté.
Ensuite, l’activation en deux étapes commence. Tout d'abord, l'eau suffisamment filtrée est préactivée en s'écoulant le long du manteau, puis elle pénètre dans une section contenant de puissants aimants permanents, où elle est chargée énergétiquement par les pôles Yang rayonnant de l'énergie subatomique. Avant de quitter l'appareil par un tube laryngé, il traverse également un filtre céramique BCS, qui neutralise les effets nocifs des énergies des courants de Foucault et des phénomènes d'ionisation résultant de la magnétisation. L'eau Pi, ou eau de vie, créée de cette manière est très propre, a un goût beaucoup plus agréable que l'eau du robinet, et c'est seulement après l'avoir goûtée que l'on se rend compte de ce qu'on a bu avec elle comme eau du robinet jusqu'à présent. Une fois que vous aurez goûté à cette boisson gazeuse au goût doux, vous ne pourrez plus jamais boire d’eau du robinet fortement chlorée et contenant diverses impuretés.
Outre ses effets médicinaux et autres, l’utilisation domestique de l’eau Pi présente également des avantages significatifs. En raison des propriétés stérilisantes de l’eau de vie, tout aliment mélangé à de l’eau Pi peut être conservé beaucoup plus longtemps que s’il était préparé avec de l’eau du robinet ordinaire. Les aliments contenant de l’eau Pi peuvent être bien conservés à température ambiante, il n’est pas nécessaire de les réfrigérer. L’eau de vie conserve une partie importante de son énergie même lors d’un traitement thermique. Par conséquent, quiconque utilise l’eau Pi pour cuisiner bénéficiera de tous les effets curatifs qui peuvent être obtenus en consommant l’eau de la vie seule. L'eau Pi joue également un rôle presque inestimable dans la conservation, car les légumes et les fruits versés avec elle et scellés hermétiquement n'ont généralement pas besoin d'être traités thermiquement, cela se fait grâce à l'énergie qui en émane. Cela n’endommage pas la teneur en vitamines et en enzymes de la matière première, nous n’avons donc pas à nous soucier des risques pour la santé lors de la consommation de ces aliments en conserve.
Les produits agricoles consommés non transformés (par exemple les pommes, les poires) se conserveront également beaucoup plus longtemps s'ils sont lavés à l'eau Pi avant le stockage hivernal. Les légumes et les fruits rapidement périssables peuvent également être conservés longtemps s'ils sont trempés dans un récipient rempli d'eau Pi pendant quelques heures. Une autre particularité de l’eau Pi est qu’elle préserve la teneur en vitamines des légumes qui y sont cuits pendant la cuisson. Après 5 minutes d'ébullition, on ne trouvera plus un seul milligramme de vitamine dans une soupe de légumes. Cependant, lorsqu'il est cuit dans de l'eau Pi, un quart de la teneur en vitamine C du légume est conservé. Par conséquent, ceux qui cuisinent ou cuisent à la vapeur des légumes et des fruits dans l’eau Pi seront moins exposés aux maladies causées par une carence en vitamines. Au fait, les gâteaux faits avec de l'eau de vie seront également plus moelleux, plus savoureux et monteront plus haut. Les boulangers préparent également des pains plus beaux et plus savoureux à partir de pâte préparée avec de l'eau Pi.
L'eau Pi peut être utilisée de manière bénéfique non seulement dans la cuisine. Cela nous apporte des bénéfices presque inestimables dans l’agriculture. Lorsqu'elle est utilisée comme eau d'irrigation, les rendements des cultures augmentent de près de 30 %, et les cultures se développent plus rapidement et sont plus belles que sur des terres traitées avec des engrais. D'ailleurs, l'effet vivifiant de l'eau de pluie peut également être attribué au fait que les particules d'énergie éthérique sont piégées dans les gouttes de pluie tombant à grande vitesse, qui sont absorbées par la plante avec l'eau. Par conséquent, l’eau d’irrigation ne peut pas remplacer l’eau de pluie, même si l’eau du robinet contient des nutriments, alors que l’eau de pluie est en fait de l’eau distillée. De plus, en plus du rendement des plantes traitées avec de l'eau PI, leur tolérance à la sécheresse augmente également, ce qui constitue un avantage significatif compte tenu des conditions de sécheresse actuelles.
Une autre particularité de ce procédé est que la terre lavée avec « l’eau de la vie » ne nécessitera aucune solution nutritive autre que des produits chimiques, et pourtant le sol ne sera pas épuisé. Les plantes synthétiseront les sels minéraux dont elles ont besoin à partir de particules d’énergie subatomique. Ce phénomène peut déjà être observé aujourd'hui chez les Indiens, c'est-à-dire chez des personnes qui n'ont pas consommé de nourriture ni d'eau depuis des années, mais qui jouissent pourtant d'une excellente santé.
Au cours des expériences, les études du Dr Lin ont montré que dans les champs de melons irrigués avec de l'eau traitée, la teneur en sucre des fruits est passée de 11,74 % à 14,14 %, et la taille des melons a également augmenté. Cependant, le changement le plus frappant a été observé dans la structure des plantes. Le feuillage des spécimens aquatiques traités semblait plus foncé, plus sain, plus brillant et présentait moins de signes de vieillissement. La part des cultures exportables est passée de 34,1 % à 56,7 %. Le traitement augmente la solubilité de l’eau et élimine les dépôts de tartre et la formation d’algues dans les tuyaux des équipements d’irrigation.
À Immokalee, en Floride, le Dr Everett a mené des expériences sur la variété de tomate Sunny Field. Les plantes, plantées dans des plates-bandes surélevées recouvertes de papier d'aluminium, ont été irriguées au goutte-à-goutte avec de l'eau traitée magnétiquement. Encore plus surprenant que l’augmentation de rendement de 12,5 % a été la découverte que les plantes aquatiques traitées avaient moins de soufre, de manganèse, de cuivre et de zinc dans leurs feuilles, et des concentrations plus faibles de phosphore, de magnésium, de calcium, de potassium, de cuivre, de manganèse et de zinc dans leurs fruits; mais il y avait une quantité adéquate de chaque nutriment disponible. Une plantation de grenadiers – également irriguée avec de l’eau traitée magnétiquement – a utilisé la moitié de la quantité d’engrais par rapport à auparavant, tout en obtenant un rendement record. De plus, les vendanges ont pu commencer deux semaines plus tôt que les années précédentes.
Le moyen le plus efficace de faire pousser des plantes sans produits chimiques sera d’utiliser de l’eau Pi. L’eau traitée à l’énergie subatomique, en plus de rendre l’engrais inutile, éloigne également les insectes, les virus et les champignons des plantes grâce à son rayonnement. Sur la base d’expériences précédentes, on peut s’attendre à une augmentation minimale du double du rendement moyen en irradiant les graines avec de l’énergie concentrée avant le semis. Pour éviter les dégâts dus au gel, il sera courant de pré-germer les graines avec de l'énergie subatomique, ce qui permettra également de reporter le moment du semis. En appliquant cette méthode, les cultures agricoles se déplaceront plus au nord et la production de légumes et de céréales sera possible dans les zones où l’été ne dure que 1 à 2 mois.
De plus, ce liquide a également un effet conservateur, car les légumes et les fruits traités avec de l'eau Pi commencent à se gâter beaucoup plus tard que d'habitude. L'utilisation de «l'eau de vie» présente également des avantages significatifs dans l'élevage, car le même gain de poids peut être obtenu avec 25 % de nourriture en moins et la période de production d'œufs des volailles peut être doublée. De plus, cette eau repousse les mouches autour des fermes d’élevage et améliore considérablement l’état du sol. L’eau Pi neutralise les produits chimiques présents dans le sol, permettant aux vers de terre de réapparaître et au sol empoisonné de revenir rapidement à son état naturel d’origine. (Cette eau a également un effet particulier sur les animaux aquatiques. Si les poissons rouges sont placés dans un aquarium fermé, ils mourront dans les 24 heures. En revanche, si le bassin est rempli d'«eau vive», les poissons nageront encore joyeusement dedans après 1 jour. Il est étrange que les poissons qui naissent dans cette eau enrichie en énergie subatomique meurent immédiatement s'ils sont placés dans un réservoir d'eau normale.)
À l’avenir, la famine prendra également fin, et cela sera dû non seulement à l’augmentation des rendements moyens et à l’expansion géographique des cultures agricoles, mais aussi à la longue durée de conservation et à la transportabilité sans perte des aliments produits. Profitant de l'effet bactéricide du rayonnement énergétique subatomique concentré, les aliments non consommés immédiatement seront traités avec de l'énergie avant d'être stockés, minimisant ainsi le risque de détérioration. Les conserves ne seront alors pas conservées avec des produits chimiques cancérigènes ou un traitement thermique nocif pour les vitamines, mais resteront fraîches et savoureuses pendant longtemps grâce à l'irradiation énergétique. Les enzymes qui favorisent l’absorption des minéraux ne sont pas non plus détruites. Dans le domaine de la conservation des produits alimentaires, cette nouvelle méthode de stérilisation sera d'une grande importance, notamment dans l'industrie laitière, car la pasteurisation actuellement utilisée endommage considérablement les vitamines du lait et détruit sa teneur en enzymes. (En l'absence d'enzymes, le calcium contenu dans le lait n'est pas incorporé dans les os, mais se dépose sur les os, ce qui provoque tôt ou tard des rhumatismes.)
La stérilisation par rayonnement est déjà utilisée aujourd'hui aussi bien dans l'industrie alimentaire que dans la production de dispositifs médicaux, par exemple pour désinfecter les aiguilles d'injection. Cependant, actuellement, la stérilisation est réalisée à l’aide d’une source radioactive, ce qui rend la procédure très coûteuse. Le coût énorme provient du prix élevé du canon au cobalt qui produit les rayons gamma et de l’utilisation obligatoire d’équipements de sécurité pour protéger le personnel exploitant des rayons radioactifs nocifs. L’irradiation à l’énergie subatomique ne présentant pas de tels inconvénients, rien n’empêchera l’utilisation généralisée de cette méthode de conservation.
De plus, contrairement aux radiations radioactives, les aliments conservés ne produisent pas d’hydrocarbures ni de radicaux libres qui causent le cancer, l’athérosclérose et le vieillissement prématuré. De plus, les aliments irradiés deviennent des matières biologiquement mortes. La preuve évidente est que les pommes de terre, l’ail et les oignons traités aux rayons gamma ne germent pas. Jusqu’à présent, les distributeurs alimentaires considéraient cela comme un avantage supplémentaire, mais nous en payons le prix en termes de dommages pour la santé. Cependant, le rayonnement magnétique concentré ne détruit pas les cellules et ne rend pas les aliments stérilisés sans vie.
Comme le développement et l'édition de mes livres prennent beaucoup de temps, je ne peux pas me consacrer intensivement aux tests du générateur d'ondes magnétiques pour le moment. Je viens de faire une expérience. Après avoir fait cuire du pain à la maison pendant des années, j’ai pensé que j’allais essayer les effets de l’eau magnétisée sur celui-ci. J'ai soumis l'eau à ajouter au levain et à la pâte à 10 minutes de radiation. Le résultat m'a surpris. Le pain cuit est devenu plus grand et plus savoureux qu'avant. La plus grande surprise a été de pouvoir à nouveau sentir la délicieuse odeur du pain qui cuit. De nos jours, le blé hybride cultivé sur un sol fortement chimiquement traité n’a plus aucun goût. Le plus gros problème est que les boulangers utilisent de la farine avec des additifs ajoutés. Les moulins y mélangent des dizaines de produits chimiques pour que le pain qui en est tiré lève plus vite, ne s'effrite pas et ne moisisse pas. Cela lui donnera un goût tellement chimique qu'il vous mettra l'eau à la bouche.
Dans de nombreux pays, la situation est aggravée par le blé cultivé à l’aide de la technologie OGM. Quand j'étais enfant, le pain était cuit à partir de blé Bánkúti-1201. Il avait un goût et une odeur inoubliables. Puis, en 1972, des variétés de blé hybrides ont été importées d’Union soviétique, au motif qu’elles offraient des rendements plus élevés. Cependant, leur taux de gluten était bien inférieur à celui du blé Bánkút, dont la teneur en gluten était de 43 %. Ils pourraient être utilisés pour cuire du pain plat et sans goût. De ce fait, la fabrication du pain fait maison a également cessé dans les zones rurales. La recherche du profit ne nous permet pas de maintenir la qualité. Même la variété de blé Alföld-90, hybridée à partir du blé Bánkút, n'a pas pu changer cette situation, car elle non plus ne produisait pas suffisamment. Ensuite, les gens se sont habitués au pain sans goût. Deux générations ont grandi sans jamais avoir entendu parler du vrai pain. Pour couronner le tout, les supermarchés ont également dégradé la texture de leurs pâtisseries sans goût. Ils cuisent leurs produits locaux à des températures élevées car leurs fours électriques consomment moins d’électricité. Ils ont l'air délicieusement dorés à l'extérieur, mais ils sont crus à l'intérieur, pas cuits à cœur. Et pour moi, le déjeuner ce jour-là était un sandwich aux frais et croustillant fait avec du pain Graham aux pommes de terre.[33]
Selon des recherches médicales menées au Japon, l’eau énergisée a également des effets curatifs. Les patients diabétiques de la clinique médicale internationale Suzuki ont reçu 3 × 10 gouttes d’eau Pi concentrée par jour. La plupart d’entre eux ont pu réduire considérablement leurs doses d’insuline en un an. Certains des patients participant à l’essai avaient plus de 70 ans et étaient insulinodépendants depuis plus de 10 ans. Certains patients traités avec de l’eau Pi pendant 6 à 8 mois n’ont pas eu besoin d’injections d’insuline. La consommation régulière de « l'eau de vie » a guéri de nombreuses personnes d'ulcères d'estomac et de diabète, mais elle peut également être utilisée pour traiter l'indigestion, les douleurs rhumatismales, les maladies cardiaques, les œdèmes, les ulcères de jambe, la néphrite, les calculs rénaux, l'hépatite, l'hypertension artérielle, les calculs biliaires, l'herpès et diverses maladies de la peau, la grippe, les migraines, l'insomnie, la dysfonction érectile et même la perte de cheveux. Son effet le plus significatif est qu’il peut également faire repousser les tumeurs cancéreuses.
Cependant, les maladies qui viennent d’être énumérées ne sont que des cas isolés, car chaque semaine nous entendons parler de nouveaux exemples d’applications où l’eau Pi a également aidé. De nombreuses personnes utilisent cette eau pour soigner rapidement les ecchymoses ou les plaies ouvertes, car elle favorise la croissance, mais les personnes en bonne santé la boivent également pour augmenter leur vitalité et leur concentration mentale, ainsi que leur capacité à tolérer le stress. Il est même bon à des fins cosmétiques, car il améliore la pénétration de divers ingrédients actifs dans la peau, et une consommation régulière peut éliminer les vergetures.
Grâce à l'effet purificateur du sang de l'eau Pi, ceux qui l'utilisent pendant longtemps arrêteront de manger de la viande, car leur corps acceptera de moins en moins les aliments biologiquement impurs et empoisonnés. Il est également bénéfique pour les fumeurs, les alcooliques et les gros accros au café. Pour les personnes aux prises avec des addictions nocives, la consommation régulière d’eau Pi les oblige presque inévitablement à adopter un mode de vie et une alimentation sains.
Il est bien connu dans la littérature ésotérique que la fréquence cérébrale des animaux est bloquée au niveau alpha, c'est pourquoi ils réagissent de manière très sensible au rayonnement énergétique subatomique. Sur cette base, les éloigner des endroits indésirables sera facile avec l’eau Pi. Dans l’agriculture, par exemple, il n’y aura plus besoin de clôtures coûteuses pour la faune et d’épouvantails pour oiseaux plutôt inefficaces. Il suffira d'irriguer la zone à protéger avec de l'eau Pi, et à partir de là, les animaux sauvages et les oiseaux éviteront largement la zone. Étant donné que l’énergie subatomique est également absorbée dans le sol, elle résout également le problème de la lutte contre les rongeurs dans les terres agricoles.
Cela n’affectera pas négativement la texture du sol, car les vers de terre aiment particulièrement les radiations subatomiques, ils continueront donc à effectuer leur tâche de décomposition du sol. La lutte contre les rongeurs contribuera également de manière significative à l’éradication de la faim. Les récoltes sont largement détruites non seulement par les rongeurs des champs mais aussi par les rongeurs urbains. Il y a actuellement dix fois plus de rats sur Terre que d’humains. En Indonésie, la récolte de riz est d'environ 15% sont mangés par les rats. Avec ce seul montant, 20 millions de personnes pourraient vivre confortablement pendant une année entière. En outre, l'eau Pi peut être utilisée avec succès dans de nombreux autres domaines, par exemple : dans le traitement des eaux usées, dans la régénération des eaux de lacs et de rivières, dans le dessalement de l'eau de mer, dans l'industrie alimentaire pour remplacer les conservateurs, ou dans l'industrie de la peinture pour produire des vernis anticorrosion et de déionisation.
Le générateur d'ondes magnétiques permettra d'effrayer facilement les oiseaux des avions et des aéroports. Cette méthode peut également être utilisée pour la protection des monuments. D’ailleurs, à Paris, ils ont déjà commencé à construire un système basé sur un principe similaire. Ils ont d’abord installé une alarme électromagnétique sur le bâtiment du Louvre et ont été très satisfaits du résultat. Par la suite, les boutiques et restaurants coûteux sous les arcades du Palais Royal furent débarrassés des pigeons. Auparavant, aucun moyen n’était disponible pour empêcher la construction de nids dans les arches. Maintenant, ils ne veulent même plus se reposer à proximité, et encore moins s’installer. Cependant, l’inconvénient de ce système rudimentaire est qu’il est très coûteux à installer. Un autre inconvénient des fils fins alimentés par un courant faible est qu'ils émettent des rayons Yin et Yang en même temps, donc l'efficacité n'est pas très élevée, et l'apparence des bâtiments et des statues tissés avec des fils n'est pas exactement esthétique. La source de rayonnement concentrée, cependant, est exempte de cet inconvénient, et son prix sera si bas que de nombreuses personnes l'utiliseront dans leurs maisons pour repousser les souris, les rats, les cafards, les punaises de lit, les araignées, les mites, les fourmis, les acariens et pour éloigner les moustiques et les mouches.
Cependant, cette situation, très bénéfique d’un point de vue sanitaire, aura aussi un revers de la médaille. La source de rayonnement subatomique repoussera non seulement les rongeurs et les insectes, mais rendra également fous les animaux domestiques du quartier et les fera fuir. Par conséquent, un conflit qui doit être résolu par la législation surgira entre les propriétaires de chiens et d’autres animaux de compagnie et les citoyens qui veulent se débarrasser des parasites nuisibles. Ce ne sera pas facile, car aujourd’hui, les chiens et les chats jouent le rôle d’enfants dans la plupart des familles. Leur fonction originelle (surveillance des maisons, capture des souris) n'est désormais exercée que dans les zones rurales. Si vous n’avez pas ou ne pouvez pas avoir d’enfants, adoptez un chien ou un chat. Ensuite, il la traite en conséquence. Il la chouchoute pour le reste de sa vie, et quand elle décède, il la fait pleurer. Autrefois, les animaux mouraient, et maintenant ils meurent. Après leur destruction, ils furent jetés dans la fosse à déchets. Ils méritent d’être enterrés dans un cercueil aujourd’hui. C'est une bonne chose qu'ils n'appellent pas de prêtre pour la cérémonie. Il est typique de notre comportement émotionnel et de notre système de valeurs à l’envers que même dans les nouvelles d’aujourd’hui, les animaux ne sont pas détruits, mais meurent.
Dans le dispositif Life Energy, l'eau est magnétisée par des superaimants (probablement des aimants en néodyme ou en samarium-cobalt) dont le côté Yang est tourné vers l'intérieur. Comme l’eau les traverse en quelques dixièmes de seconde, ils ne peuvent pas absorber autant d’énergie magnétique que celle fournie par les générateurs de fréquence. Le générateur d'ondes magnétiques rayonne des éthérons dans l'eau pendant 10 minutes avec une amplitude d'au moins 40 V, ce qui induit une saturation magnétique au moins un ordre de grandeur supérieur à celui des aimants permanents. Par conséquent, les effets conservateurs et cicatrisants énumérés ci-dessus seront plus efficaces. Cependant, la mise en œuvre de ces mesures nécessiterait la coopération de toute la nation. Je fais ce que je peux dans le ménage, mais je n'ai pas l'occasion de tenter des expériences agricoles. Je n'ai ni jardin ni terrain agricole, la réalisation de ces expériences appartient à d'autres. Tout ce que je peux faire dans ce domaine, c'est collecter les informations qui me parviennent et les publier régulièrement.
Au fait, la thérapie magnétique n’est pas une nouveauté. La plupart des appareils actuellement sur le marché contiennent un électroaimant, qui n’est pas exactement une source de rayonnement idéale. Néanmoins, cela est également utile. Ils sont principalement utilisés pour la guérison. En agissant sur les cellules et les récepteurs, ils réduisent l’inflammation et améliorent la circulation. Ils augmentent le métabolisme cellulaire et la régénération tissulaire. Ils améliorent la mobilité et réduisent la douleur. La thérapie magnétique affecte les fibres nerveuses qui transmettent la douleur. En raison de son effet de renouvellement cellulaire, la thérapie magnétique pulsée peut également être utilisée comme traitement complémentaire de l’ostéoporose. Soutient le traitement de la maladie de Parkinson et de la sclérose en plaques. Il peut également être utilisé après des blessures et des opérations récentes. Cependant, son utilisation doit être évitée à proximité des stimulateurs cardiaques et chez les femmes enceintes.
L’ésotérisme étant un domaine presque totalement inconnu pour les gens ordinaires, des dizaines d’escrocs sont apparus dans ce domaine. Ils poussent leurs clients avec des produits inefficaces qui sont vantés encore et encore, à des prix exorbitants. S'appuyant sur le pouvoir de guérison des aimants statiques, des aimants plats cousus dans des oreillers, des couettes et des draps apparaissent. La plupart d’entre eux sont totalement inefficaces car les tuiles magnétiques sont lancées sans discernement. Ils ne se soucient pas de leur polarité. Par conséquent, l'un est tourné vers le haut et l'autre vers le bas. Ainsi, l’un profite, l’autre aggrave notre condition. Heureusement, ils utilisent des aimants assez faibles, donc personne ne meurt à cause d'un mauvais traitement. Il n’y a un problème que si l’un des aimants est placé sur un point d’acupuncture. Si nous nous allongeons sur le point saturé du méridien de la vessie au niveau de notre taille, alors en raison du remplissage excessif, nous aurons un tel lumbago le matin que nous pourrons à peine nous lever. Le lumbago causé par une surcharge d’énergie est une maladie très désagréable car il peut prendre jusqu’à une semaine pour disparaître. (La magnétopression peut accélérer le processus de guérison et éliminer l’excès d’énergie.)[34]
Après la longue théorie, revenons au
développement et au développement ultérieur. Étant donné que l'intensité du
champ de ce petit appareil portatif n'est pas très élevée, j'ai pensé
qu'il faudrait fabriquer une structure de traîneau sur roues qui pourrait
être poussée sur le lit du patient et utilisée pour traiter les patients
atteints de cancer. Les «petits gris»[35]
de la planète Quintumnia, à 68 années-lumière, ont
organisé une démonstration au cours de laquelle ils ont éradiqué des cellules
cancéreuses métastatiques d'une Américaine en phase terminale en quelques
minutes. Selon le récit de la femme, un traîneau transportant plusieurs petites
sources de radiations a été traîné d'avant en arrière sur son corps. Je
pensais que nous pourrions faire quelque chose comme ça. Je placerais 9 convertisseurs
les uns à côté des autres ou en dessous, ce qui multiplierait par neuf
l'énergie rayonnée. J’ai alors réfléchi à la manière d’irradier
tout le corps avec une énergie vitale. Pour ce faire, il faudrait monter 9
convertisseurs sur une colonne. Pour que plusieurs personnes puissent se
remplir d’énergie en même temps, il faudrait réaliser une colonne oscillante. (Il y a un petit moteur
à la base qui fait tourner la colonne à gauche et à droite
à un angle de 90°. Les ventilateurs et les radiateurs modernes sont
désormais équipés de tels moteurs.)
Étant donné que ces convertisseurs n'ont pas besoin d'être tenus dans la main, ils pourraient être plus grands. Un fil plus épais résisterait mieux à la chaleur. Théoriquement, la résistance ne diminuerait pas non plus. Il est vrai qu'un fil plus épais a une résistance plus faible, mais le diamètre de la double hélice est plus grand. Cela allongerait le fil, ce qui n’augmenterait pas le courant circulant dans la bobine. Je pensais que je ne le gâcherais pas, je doublerais simplement le diamètre du fil. J'ai commandé 1,6 kg de fil de cuivre isolé double (émail + laque) de 1,5 mm de diamètre sur la boutique en ligne hongroise Zotek. (Ils ont le moins cher.) J'ai enroulé la spirale extérieure de 2,5 m de long sur un tube métallique de 15 mm de diamètre, tandis que la spirale intérieure sur un tube métallique de 9 mm de diamètre. Pour les enrouler dans des sens opposés, vous avez besoin d'un bol d'un diamètre de 24 cm et d'une épaisseur de 5 mm. Comme je n'ai pas encore de bol en bakélite de cette taille, j'ai utilisé à la place un bol en argile d'un diamètre extérieur de 28 cm, conçu pour les pots de fleurs.
Sa mesure ne s'est pas déroulée comme je l'espérais. Le courant traversant la bobine à double spirale de grand diamètre ne dépassait en effet pas le courant de la petite spirale enroulée à partir d'un fil de 0,7 mm de diamètre, mais l'énergie rayonnée augmentait à peine. Les pics de 70 V sur la petite bobine n'ont augmenté qu'à 80 V ici. Cependant, il ne s'est pas réchauffé le moins du monde.[36] Cependant, il n'a pas chauffé le moins du monde. Eh bien, ce n'est pas une grande augmentation de la force du signal. Si la force de la bobine avec une masse huit fois de cuivre n'augmente que de 15%, ce n'est pas un grand succès. Cependant, cette situation ne peut pas être radicalement modifiée. Comme il a été mentionné, la tension d'auto-induction n'augmente pas en augmentant la tension d'alimentation. Contrairement aux bobines excitées par les ondes transversales, l'augmentation du nombre de threads ici n'augmente pas la tension.
La seule façon d'augmenter la résistance du signal est de réduire la résistance interne. Il y a deux façons. L'une consiste à augmenter l'épaisseur du fil, qui s'accompagne généralement d'une augmentation du diamètre de la spirale pour réduire l'effort de l'enroulement. L'avantage est que plus le fil est épais, moins la bobine réchauffait. Une autre façon d'envelopper une spirale plus courte. Cependant, il n'est pas possible de le réduire trop, car si le nombre de côtés latéraux est inférieur à 3 dans une bobine plate semblable à un serpent, l'excitation magnétique inverse ne sera pas créée avec une efficacité satisfaisante. Nous ne pouvons pas nous débarrasser pleinement des vagues transversales.
L'inconvénient commun des deux solutions est que la réduction de la résistance à la double spirale augmente le courant qui le traverse. Ce n'est pas un problème lors de l'augmentation de l'épaisseur du fil, mais ce courant plus grand traverse les MOSFET, ce qui le chauffe de plus en plus. Bien que la tolérance à la chaleur des transistors puisse être augmentée en vissant 10 pièces MOSFET sur un dissipateur de chaleur de la taille d'une paume, mais un refroidissement du ventilateur doit être appliqué au-dessus d'une certaine limite, qui doit être évité à bien des égards. Le stade de l'amplificateur de puissance haute performance qui ne nécessite pas de refroidissement excessif serait nécessaire. Il y en a tellement, mais presque tous sont des amplificateurs de fin audio. Cependant, les gens les plus puissants sont refroidis ici avec un fan. J'ai regardé autour d'Internet pour voir s'il y avait une solution.
J'ai trouvé un amplificateur prometteur. La société chinoise Miboxer vend un amplificateur de 25 A dans un cube plat de seulement 6 × 8 centimètres pour seulement 4 $. Il s'agit d'une unité qui contrôle les guirlandes conduites. J'ai essayé de reprendre avec eux. À ma grande surprise, ils ont répondu à ma lettre. Ils ont envoyé un devis selon lequel, lors de l'achat de 100 pièces, leur amplificateur PA1 ne coûte que 3,5 $. En même temps, on leur a demandé ce que cet appareil avait besoin pour moi, ce que je me connecterais. Je leur ai dit que je voudrais créer un générateur de signaux à haute performance, avec un courant sortant non pas 250 mA mais 25 A. Au lieu de 1 Hz à 15 MHz, 10 Hz - 900 kHz est une plage de fréquences. J'ai également écrit que j'ai besoin d'un espace de résistance sortant de 50 Ω pour 1 Ω, mais ce n'est pas un problème pour le réaliser, car les commutateurs de collection ancrés le savent. Cette tâche semble avoir dépassé leurs capacités parce que je n'ai pas reçu de réponse à cette lettre. De cette façon, il n'y a rien de plus que de commander un dissipateur de chaleur de 150 mm de long dans le dossier comprimé et de commander 10 pièces 350 un MOSFET.
J'ai également des problèmes théoriques avec cette invention, le cas échéant, cet appareil peut être appelé une invention. Au cours de mes récentes mesures, il est devenu clair que ce convertisseur n'est en fait rien de plus qu'un générateur d'induction. En termes de fonctionnement, il diffère des électromagets ordinaires en ce qu'il n'émet pas d'ondes transversales. J'ai éteint le convertisseur de l'amplificateur et attaché le solénoïde. Cela n'a pas provoqué de surcharge car leur résistance interne était à peu près la même. Pour cette raison, il s'est comporté de la même manière que le convertisseur. Ses pointes d'auto-induction fonctionnaient également à 80 V. La seule différence était son rayonnement. J'ai sorti la boussole et l'ai examiné. La boussole a attiré le noir et la pointe blanche. Autrement dit, il s'est comporté comme prévu à partir d'un électroaim. C'était une force transversale. J'ai remplacé le convertisseur. J'ai également renvoyé ceci. Ni sur le côté, en haut ou en bas, la boussole a été modifiée.
C'est donc un jet sans rouleau avec lequel je ne peux pas faire. Je ne prétends même pas émettre des vagues longitudinales parce que je ne peux pas le mesurer. Je ne sais même pas quoi mesurer, car je mesure le rayonnement des particules. Vous devez essayer à quoi cet appareil peut être utilisé. Cependant, j'ai besoin de milliers de contributeurs pour mener à bien des expériences médicales et agricoles, mais personne n'est disposé à aider. Pour le moment, tout ce que je peux faire est de transférer ce convertisseur à double spirale de grand diamètre en développement du générateur de fréquences de résonation et essayer de raviver l'impossible, le générateur Keshe. Cependant, j'aurais besoin d'argent pour ces développements car toutes mes réserves sont épuisées. Je vais transférer ces doubles spirales épaisses dans le développement du générateur de fréquences de résonance et tenter l'impossible, la renaissance du générateur Keshe. Cependant, j’aurais besoin d’argent pour ces développements car toutes mes réserves ont été épuisées.
Budapest, 2025.04.28.
![]()
Malheureusement, le générateur Keshe n'a pas été relancé. La méthode simple d'excitation par fréquence de résonance que j'avais imaginée n'a pas fonctionné. C'est pourquoi je suis revenu ici pour poursuivre le développement du générateur d'ondes magnétiques à bobine spirale. Il est fort probable que ce travail échoue également, mais l'expérience acquise ici est nécessaire pour progresser dans les deux développements. Les pièces nécessaires à la continuation sont arrivées deux semaines plus tôt que prévu, fin mai.[37] Comme les Chinois proposent leurs produits à des prix incroyablement bas, j'ai commandé dix diacs et dix triacs à courant élevé.[38]
J'ai remplacé le MOSFET par un diac BT152. (Le circuit était essentiellement le même que pour le MOSFET. Contrairement aux régulateurs de tension à déphasage, il n'était pas nécessaire de créer un circuit auto-oscillant, car un générateur de fréquence externe assurait la commande.) Après avoir mis le circuit sous tension, je me suis immédiatement heurté à un obstacle qui semblait insurmontable: le diac, ou thyristor, était complètement ouvert. Le MOSFET de 350 A laissait passer un courant de 1,5 A sous une tension d'alimentation de 9 V, et il transpirait abondamment. Le thyristor de 40 A laissait passer 3 ampères et ne s'échauffait pas le moins du monde. (Même après une longue période, il n'était chaud qu'au toucher.)
Cela a confirmé un fait connu dans la littérature: les thyristors et les triacs sont adaptés au contrôle et à la commutation de courants importants (jusqu'à plusieurs centaines d'A) avec de faibles puissances de commande. Le démontage de tels dispositifs révèle qu'ils ne sont même pas équipés de dissipateur thermique; la dissipation thermique de leur boîtier est suffisante. Cette dissipation minimale s'explique par le démarrage progressif à l'allumage et à l'arrêt. La commutation s'effectue essentiellement au passage à zéro de la sinusoïde. (Il en va de même pour les triacs. Le régulateur de tension de 5 kW vendu par les Chinois n'a qu'un dissipateur thermique de 5 mm d'épaisseur, de la taille d'une boîte d'allumettes.) C'est pourquoi j'ai pensé que le MOSFET devrait être remplacé par un thyristor. Cependant, je ne m'attendais pas à ce que, alimenté en courant continu, le thyristor ne se comporte pas comme un transistor.
Un thyristor est une diode contrôlable composée de 4 couches semi-conductrices. Sa principale caractéristique est qu'il ne peut être activé, et non désactivé, qu'en appliquant une tension à sa grille. J'ai fait la même chose. Après la mise sous tension, le thyristor s'est ouvert, puis, quelle que soit la modification du signal de commande (le signal du générateur de signaux), je n'ai pas pu le désactiver. Le thyristor ne s'est fermé que lorsque j'ai coupé l'alimentation. À la remise sous tension, il est resté fermé. Il s'est activé à la première impulsion du signal de commande et n'a pas réagi aux impulsions suivantes du générateur de signaux. Cependant, le signal carré CMOS est tombé à zéro à chaque période. Cela n'a pas non plus résolu le problème. J'ai consulté la littérature pour identifier le problème. Il s'est avéré que le thyristor ne se bloque automatiquement que lorsqu'une tension négative lui est appliquée.
En régulation de tension alternative, cela se produit automatiquement, car le signal sinusoïdal bascule vers la plage négative à chaque période, et dès qu'il quitte l'axe des temps, le thyristor se bloque immédiatement. (Cependant, il ne se bloque pas pendant la période négative; le thyristor ne convient donc que dans une certaine mesure à la régulation de tension alternative. Cela nécessite un triac. Un triac n'est rien d'autre que deux diacs connectés en antiparallèle, capables de réguler également la période négative du signal sinusoïdal.)
Comme il s'agit d'un élément de commutation à
courant et tension élevés, les experts ont tenté de développer différentes
solutions pour le bloquer. Plusieurs versions sont disponibles sur Internet.
La caractéristique commune de certaines d'entre elles est qu'une impulsion de
tension négative est connectée au thyristor par un condensateur.
D'après le schéma présenté ici, après la mise sous tension, la
tension du condensateur chargé s'ajoute à la tension aux bornes Vi et
commute momentanément une tension négative
sur le thyristor. Le thyristor se bloque, puis se réactive sous l'effet
de la tension de commande, et le condensateur recommence à se charger.
Le principe paraît simple, mais la conception du circuit demande beaucoup de
temps et d'attention.
L'autre
partie du circuit de commutation contient également un thyristor, qui commute
une tension inverse entre l'anode et la cathode. Cette tension crée un courant
de sens inverse à celui du courant anodique du thyristor passant. Cette
solution n'est pas simple non plus et augmente les coûts de production. La commutation forcée peut également
être résolue avec un transistor UJT. La méthode est illustrée dans la figure ci-jointe. Les experts de l'industrie
des semi-conducteurs ont tenté de résoudre ce problème en développant
un thyristor à blocage. Celui-ci peut également être bloqué par
une impulsion de commande via l'électrode de grille. Cependant, le thyristor
à blocage de grille (GTO) n'a pas connu de succès décisif. Son
application est entravée par le fait que 10 % du courant anodique sont
nécessaires à sa mise sous tension, tandis que le courant de blocage
peut atteindre 50 % du courant anodique. Ces exigences nécessitent un circuit
de commande complexe. Par conséquent, il n'est fabriqué qu'en versions haute
tension et courant élevé, qui sont assez coûteuses. (Ils coûtent
entre 30 et 3 000 $. On les trouve également sur AliExpress, mais ils ne sont
pas bon marché non plus.)
Au cours de mes expériences, il m'est apparu que ce circuit ne s'excite pas lui-même, mais reçoit le signal de commande d'un générateur de signaux. Il peut donc produire une onde sinusoïdale ou carrée avec une demi-période négative. Le thyristor pourrait donc être bloqué pendant l'axe du temps. Mon espoir s'est avéré déçu. La tension négative ne doit pas être connectée à l'électrode de commande, mais au thyristor. Le courant traversant le thyristor doit être rendu négatif, en sens inverse. La documentation indique également que le diac peut être remplacé par un triac. Dans ce cas, le diac monté en antiparallèle ne sera pas utilisé.
Cela va sans dire, mais il m'a semblé que mon générateur produit en réalité une demi-période négative. Et pas qu'une petite. Le pic de tension d'auto-induction inverse peut atteindre six fois l'amplitude de la tension d'alimentation. J'étais curieux de savoir ce que le triac avait à dire sur son comportement dans ce circuit. Le courant inverse est important. Malgré cela, le triac s'est comporté comme le diac. Après la mise sous tension, il a refusé de s'éteindre. De plus, il a légèrement chauffé.
Il ne me reste plus qu'une seule option: j'ai pris
l'amplificateur de type PA1 de 25 A de la société Miboxer. D'après sa
brochure, il est contrôlé par modulation de largeur d'impulsion (MLI). Cependant,
le fabricant n'indique pas la fréquence ni la plage de fréquences de fonctionnement de l'appareil. Il est peu encourageant
que ce circuit ne régule pas le courant de sortie avec un thyristor, mais avec
un MOSFET. Malgré cela, le fabricant
affirme qu'il peut commuter
jusqu'à 25 A. Nous verrons ce
qu'il peut commuter avec une charge inductive, avec une tension d'auto-induction six fois supérieure. Avec une telle charge, la fréquence de 10 Mbps (1,2 MHz) est également douteuse, bien qu'une
régulation par couplage optique puisse faire des merveilles dans de nombreux
cas. (L'image ci-jointe montre le schéma d'un variateur LED à
optocoupleur.)
Après une étude approfondie de l'appareil, à peine plus grand qu'une boîte d'allumettes, il s'est avéré que je n'irais pas loin avec. Il s'agit d'un amplificateur commandé par MLI, ce qui n'est pas très différent des régulateurs de puissance à déphasage. La différence réside dans le fait qu'ici, le circuit ne découpe pas de tranches continues dans la forme du signal, mais que la régulation s'effectue par impulsions. L'amplitude de l'impulsion est toujours la même, seule sa largeur varie. Cette largeur détermine la durée pendant laquelle le MOSFET doit être ouvert ou fermé. La puissance relativement élevée de 25 A par rapport à son dissipateur thermique peut être attribuée au fait que le transistor est toujours complètement bloqué ou complètement passant. Ainsi, il remplit sa fonction presque sans échauffement (dissipation). Cette caractéristique est similaire à celle du thyristor, le seul problème étant que la commande MLI s'effectue à une fréquence donnée.
Cela a été confirmé par la réponse à ma lettre au fabricant: «L’amplificateur ne peut pas modifier la fréquence du signal. La fréquence d’entrée est identique à la fréquence de sortie. Si vous connectez un produit d’une autre marque, la sortie devrait être un signal PWM.» La lettre indiquait également que Miboxer produisait un contrôleur pour son propre amplificateur, mais qu’il était introuvable. Dans une autre lettre, ils indiquaient avoir confié la distribution de leur large gamme de produits non pas à la boutique en ligne chinoise AliExpress, mais à la boutique en ligne américaine eBay. Après avoir commandé leur propre contrôleur, j’ai mesuré les deux unités connectées. D’après l’oscilloscope, cet appareil fonctionne à 650 Hz et modifie la largeur d’impulsion à cette fréquence. Cela m’a profondément déçu. J’ai également commandé un amplificateur assemblé avec le contrôleur, dont le réglage de la luminosité est assuré par un potentiomètre. Conçu pour des guirlandes de LED colorées, je pensais qu’il fonctionnerait sur une bande de fréquences plus large. Malheureusement, ce n’est pas le cas. Sa fréquence de fonctionnement était également de 650 Hz. Par conséquent, ces circuits ne permettent pas non plus de fabriquer un amplificateur large bande haute puissance.
La boucle était bouclée. Il semble impossible de fabriquer un hacheur de courant haute performance parfait avec des composants électroniques. Tesla avait une tâche bien plus simple. Il n'avait besoin ni de diac, ni de triac, ni même de MOSFET. Il fabriqua un commutateur qu'il pilota avec un moteur électrique à courant continu. Il collecta le signal grâce à un balai de charbon monté autour du commutateur. La fréquence du signal dépendait de la vitesse du moteur. Lorsque le balai de charbon était sur la plaque de cuivre du commutateur, la résistance du hacheur de courant était nulle et, sur l'isolation entre les deux plaques de cuivre, elle était infinie. Il n'y avait donc ni dissipation, ni saturation, ni dégradation du rendement. L'amplitude était la même à hautes et basses fréquences. De plus, il recevait un signal soliton beaucoup plus efficace, et non une onde carrée. Ce générateur de signal ne posait qu'un seul problème: si le balai de charbon s'usait, il devait être remplacé.
Avant d'arrêter cette expérience, j'ai testé si la version potentiomètre pouvait supporter une charge de 30 A. Au lieu d'une guirlande de LED, j'ai branché deux lampes halogènes 24 V 100 W en parallèle. D'après la brochure, la capacité de charge de l'amplificateur est de 700 W sous une tension d'alimentation de 24 V. Cette charge de 200 W n'a provoqué aucun échauffement. J'ai ensuite réglé la tension d'alimentation à 12 V et connecté ma petite bobine spiralée avec une résistance interne de 2 Ω. La bobine spiralée a fortement chauffé, mais l'amplificateur a pu supporter la charge. J'ai ensuite remplacé la petite bobine spiralée par la grande bobine spiralée de 15 mm de diamètre. Celle-ci n'a pas du tout chauffé. L'amplitude des pics de tension d'auto-induction était de 80 V.
J'ai ensuite branché la tension d'alimentation de 24 V. L'amplitude des pics de tension d'auto-induction a augmenté jusqu'à 90 V. (Avec de grandes bobines, la tension d'auto-induction dépend déjà de la tension d'alimentation.) J'ai surveillé l'augmentation avec un oscilloscope. Lorsque j'ai remonté le potentiomètre, le générateur s'est arrêté brusquement. Il a été court-circuité et détruit. Les deux transistors MOSFET ne supportaient plus ce courant. J'ai démonté le dispositif. Il contenait deux petits transistors MOSFET incrémentaux MY1707 en boîtier TO220. D'après le catalogue, leur tension maximale était de 70 V et leur courant maximal de 80 A.
Je n'ai pas perdu espoir. Je pensais avoir de bien meilleurs transistors, 100 V et 350 A. J'ai éliminé les deux transistors court-circuités et les ai remplacés par deux gros MOSFET en boîtier TO247. Le résultat a été très décevant. Le dispositif fonctionnait, mais les transistors chauffaient énormément. Ils étaient presque incandescents à 1 A. Je ne savais pas quoi en penser. J'ai consulté les fiches techniques des deux transistors sur Internet. Il s'est avéré que le problème venait de la tension de grille minimale. Lorsque je les ai mesurés à l'oscilloscope, la tension de grille des petits transistors était de 4 V, ce qui était suffisant pour les ouvrir complètement. (L'ouverture était si importante qu'avec un potentiomètre réglé à 10 %, la tension d'alimentation apparaissait intégralement à la sortie du dispositif.) C'est pourquoi ils ont pu commuter le courant élevé sans dissipateur thermique. (Il n'y a pas de dissipateur thermique. Les deux transistors étaient soudés au circuit imprimé, sur une feuille de cuivre d'environ 1 cm de large.)
Mes transistors, en revanche, suintaient également sur le dissipateur thermique. Le problème était que ces MOSFET à courant élevé s'ouvraient complètement à une tension de grille de 7 V. 4 volts ne leur suffisaient pas. Ils ne pouvaient pas dépasser la phase initiale de courbure de la caractéristique de sortie, de sorte qu'ils ne fournissaient que la moitié de la tension d'alimentation. Le reste restait en eux, qu'ils étaient obligés de dissiper. Cependant, la plus grande déception ne venait pas de cela, mais de la méthode de contrôle. J'attendais beaucoup mieux d'un contrôle PWM. En examinant le signal de sortie de l'oscilloscope, il s'est avéré que ce dispositif ne fait que modifier le rapport cyclique (DUTY) de 0 % à 100 %. Si d'autres appareils font cela, alors la modulation de largeur d'impulsion (PWM) n'est pas une grande invention. Elle n'est pas très différente de la régulation de tension par déphasage. Elle lui est d'ailleurs très similaire, car cet appareil ne fonctionne pas avec des signaux carrés, mais avec une onde sinusoïdale redressée bidirectionnelle (Full-Wave). Dans ce cas, je ne comprends pas pourquoi l'amplificateur de puissance Miboxer ne peut pas être contrôlé par un générateur de signaux? La valeur DUTY peut également être modifiée sur le générateur de fonctions.
J'ai commandé ce variateur à potentiomètre car il était très bon marché. Il ressemblait beaucoup au produit Miboxer. Il pourrait facilement s'agir d'une mauvaise copie. Espérant que Miboxer puisse faire beaucoup plus, j'ai voulu commander leur unité de contrôle. En cherchant la meilleure offre en ligne, j'ai fait une découverte surprenante : j'ai trouvé un générateur PWM contrôlable sur une large plage de 1 Hz à 150 kHz. Il ne fonctionne pas à une fréquence réglée en usine, mais sa fréquence peut être augmentée par paliers de 1 Hz jusqu'à 150 kHz. Pourquoi s'est-on arrêté là ? Je l'ignore.
J'ai également écrit à Miboxer pour demander s'ils pouvaient modifier la fréquence de travail. Si tel était le cas, ce contrôle à large bande ne poserait aucun problème. La réponse était encourageante: «La fréquence d'entrée est identique à la fréquence de sortie.» Il ne restait plus qu'à déterminer la fréquence de coupure. Les Chinois ont répondu à ma lettre : «La plage de fréquences du PA1 est de 1 MHz, et à 1 MHz près, aucun problème.» Parfait ! Il ne nous manque plus qu'un générateur PWB à large bande fonctionnant jusqu'à 1 MHz pour fabriquer un générateur de signaux haute puissance, indispensable dans presque tous les laboratoires. Les générateurs de signaux actuels ne peuvent délivrer que 250 mA avec une amplitude maximale de 20 V. Cela représente une puissance de 5 W, suffisante pour le contrôle. Cependant, dans cette configuration, une puissance de 600 W serait également disponible.
La nécessité de contrôler le générateur de signaux n'est pas seulement due à la large bande de fréquences. La forme d'onde des générateurs de fréquence d'usine ne conserve pas sa forme carrée régulière jusqu'à 80 kHz, mais jusqu'à 1 MHz. Elle commence alors à se déformer. Au-delà de 5 MHz, sa forme ressemble davantage à une onde sinusoïdale. Un signal carré régulier est essentiel, car le contrôleur PWM ne peut ouvrir complètement le transistor MOS-FET de l'amplificateur que s'il produit une amplitude maximale. Si le signal carré est déformé, l'amplitude de la tension de commande diminue. De ce fait, le MOSFET ne s'ouvre pas complètement. Il doit dissiper la tension résiduelle, qui commence à chauffer. Par conséquent, il est impossible de fabriquer un contrôleur PWM à partir d'une autre forme d'onde.
En attendant l'arrivée de l'unité de contrôle PWM à large bande, j'ai étudié l'amplificateur de puissance Miboxer. À l'ouverture, j'ai été surpris de constater l'absence de dissipateur thermique. Or, il ne comportait pas deux, mais cinq transistors MOSFET CMS connectés en parallèle. Les transistors AP80N03D étaient également soudés au circuit imprimé. D'après le catalogue, la tension d'ouverture de ce MOSFET est de 1,5 V, ce qui garantit l'ouverture complète de l'amplificateur de puissance lorsque tous les circuits de commande sont sous tension. Sa dissipation était encore réduite par sa tension de crête de seulement 30 V. Cependant, son courant maximal est également de 80 A. Il était impossible de cartographier le circuit car il était monté sur un circuit imprimé multicouche, recouvert d'un vernis vert dur sur les deux faces.
J'ai été surpris par le prix du circuit de commande PWM large bande. Ils demandaient seulement 463 forints (1,50 $). Ce panneau comporte trois circuits intégrés et deux microprocesseurs. De l'autre côté se trouve un écran LCD deux lignes. Comment un appareil aussi complexe peut-il être fabriqué à un prix aussi élevé, avec la TVA et les droits de douane déjà inclus ? Les Chinois cherchent probablement à concurrencer l'industrie occidentale et vendent donc leurs produits bien en dessous de leur coût de production. Si cet appareil était fabriqué par une usine américaine, il coûterait au moins 10 000 forints. Si leur plan réussit, l'industrie occidentale sera complètement démantelée.
Par la suite, les Chinois commenceront à augmenter les prix de leurs produits manufacturés à un point tel que la perte sera largement compensée. Nos politiciens ne perçoivent pas ce danger et ne font rien pour y remédier. Par ailleurs, le président américain a imposé des droits de douane de 145 % sur les produits chinois, mais cela ne suffira pas, car les Chinois ont riposté en imposant des droits de douane de 85 % sur les importations américaines. Cette guerre tarifaire n'apportera pas de solution radicale. Les entreprises occidentales devraient renoncer à des profits supplémentaires pour survivre. Cependant, elles ne sont pas prêtes à le faire. Les employés occidentaux ne sont pas non plus disposés à travailler pour des salaires inférieurs. D'ailleurs, ils réclament récemment l'instauration de la semaine de travail de quatre jours. Cela finira mal.[39]
Le générateur PWM large bande est arrivé deux semaines plus tôt que prévu, car il a été livré par avion. Avant de le connecter à l'amplificateur de puissance, j'ai étudié son fonctionnement. Malheureusement, il ne répond pas parfaitement aux paramètres indiqués dans la brochure. La méthode de contrôle ne m'a pas non plus plu. D'après la photo, je pensais qu'il était équipé de commutateurs capacitifs. Au lieu de cela, ils ont installé des micro-interrupteurs. Ce n'était pas un problème, mais le ressort des micro-interrupteurs est si puissant qu'à 150 kHz, en appuyant sur une échelle à un chiffre, on a les doigts engourdis. On peut se protéger en appuyant sur une courte tige rectangulaire en plastique. Heureusement, il existe également une option de commutation rapide de fréquence. En appuyant longuement sur le bouton avant/arrière, le circuit balaie automatiquement toute la plage de fréquences. De cette façon, on s'arrête où on veut.
Il est ennuyeux que, lors du passage des pas, des points indiquant des valeurs locales apparaissent entre chaque chiffre. La brochure décrit à quelle valeur de fréquence cela correspond, mais c'est totalement illogique. Il est préférable de connecter notre oscilloscope ou l'entrée Ext.In de notre générateur de fonctions à la sortie PWM. (En appuyant sur le bouton «Measure» de l'oscilloscope, l'instrument affiche la valeur de fréquence réelle avec une précision de deux décimales. Pour le générateur de fonctions, appuyez sur le bouton «Meas». Depuis cette fonction, nous pouvons revenir au mode générateur de signaux normal en appuyant sur le bouton «Wave».) Cette mesure de contrôle est également importante car, selon la brochure, la valeur affichée à l'écran peut différer de 2 % de la valeur réelle. (Dans mon cas, l'écran LCD de la version carte affichait une valeur supérieure de 3 kHz à celle affichée par l'oscilloscope et le générateur de fonctions.)
Il existe également un problème avec la fréquence de coupure. L'amplitude ne diminue pas en dessous de la tension d'alimentation jusqu'à 100 kHz. Au-delà, cependant, elle diminue progressivement avec une tension d'alimentation de 12 V, et à 150 kHz, seulement 4,2 V peuvent être mesurés. La situation est meilleure avec une tension d'alimentation de 24 V. Dans ce cas, l'amplitude diminue jusqu'à seulement 10 V à 150 kHz. Le réglage de la valeur DUTY n'est pas fastidieux, mais il est également imprécis. Le rapport cyclique de 50 % n'est atteint que dans une plage de quelques Hz. À mesure que la fréquence augmente, la largeur d'impulsion diminue progressivement. À 100 kHz, il faut régler 80 % pour maintenir ce rapport cyclique de 50 %. À mesure que la fréquence augmente, la forme du signal carré CMOS dans la plage positive est également légèrement déformée, mais ce n'est pas trop gênant. (C'est un phénomène courant avec les générateurs d'ondes carrées bon marché.)
Globalement, ce générateur d'ondes carrées PWM n'est pas un mauvais appareil et vaut largement son prix. Si nous le contrôlons avec un oscilloscope connecté à sa sortie, il peut être utilisé à des fins de développement. Une mesure de contrôle est également nécessaire, car ce générateur bon marché n'est probablement pas capable de corriger les fluctuations de valeur dues au vieillissement ou aux variations de température ambiante. Il existe des générateurs d'ondes carrées bon marché équipés d'un potentiomètre hélicoïdal qui offrent une précision similaire, mais ils ne disposent pas de sortie PWM. Or, nous en avons besoin pour créer un générateur de fonctions hautes performances.
Voyons voir si nous avons la possibilité de le faire. J'ai connecté le mini générateur de signaux PWM à l'amplificateur de puissance Miboxer PA1. (J'avais préalablement ouvert son boîtier pour vérifier l'échauffement des 5 MOSFET. Je ne voulais pas le toucher comme avec l'amplificateur précédent.) Ce danger ne nous a pas menacés cette fois-ci, car après un branchement correct, l'amplificateur n'a pas démarré. Lors d'une mesure à l'oscilloscope, l'optocoupleur a fortement chargé la sortie du générateur d'ondes carrées PWM. À 12 V, l'amplitude est tombée à 3,5 V.
Au début, je pensais que ce n'était pas suffisant pour l'amplificateur de puissance, j'ai donc commencé à augmenter progressivement la tension d'alimentation. L'amplificateur a démarré à 23 V, et à 24 V, les deux ampoules halogènes ont atteint leur pleine puissance. Cependant, je n'ai pas été impressionné par le résultat. Au bout de quelques secondes, les MOSFET ont commencé à chauffer intensément. Au bout de 10 secondes, ils étaient tellement chauds que l'alimentation a dû être coupée. Cependant, seuls 3 A traversaient les 5 transistors. Je ne comprends pas ce qui ne va pas. Pourquoi un amplificateur de puissance de 25 A s'allume-t-il à 3 A ? Même situation qu'avec des MOSFET de 350 A. Ils suintaient déjà à 2 A. Au début, j'ai pensé que le problème venait d'une tension d'entrée insuffisante, ce qui a bloqué les transistors au niveau de leur courbe de sortie. Or, dans ce cas, la pleine tension d'alimentation (24 V) est apparue sur la charge, ce qui indique que les transistors sont complètement ouverts. Alors pourquoi ne peuvent-ils pas supporter une charge de 3 A?
Finalement, j'ai encore augmenté la tension d'alimentation. À 26 V, les deux lampes halogènes étaient déjà éblouissantes et les transistors ont cessé de chauffer. Il semble que j'aie réussi à optimiser les caractéristiques des cinq MOSFET. Avec un rapport cyclique de 50 %, les cinq transistors sont restés à température ambiante sur toute la plage de fréquences. J'ai ensuite commencé à augmenter la valeur de DUTY. À 80 %, les transistors ont commencé à chauffer légèrement. Par conséquent, la valeur de DUTY ne doit pas dépasser 50 %. Ce n'est pas un hasard si les fabricants de générateurs de fonctions fixent également le rapport cyclique à 50 %. Je suis revenu à 50 % et j'ai encore augmenté la tension d'alimentation. La tension d'alimentation du générateur d'ondes carrées était autorisée à 30 V. L'amplificateur a pu la supporter, et les transistors n'ont pas chauffé non plus.
Comme j'avais commandé la version packagée du générateur de signaux PWM, je l'ai également connectée à l'amplificateur. Il n'a pas démarré non plus. Pour le reste, la version packagée ne diffère pas de la version sur circuit imprimé. Ses paramètres sont identiques. Cependant, appuyer sur les boutons est plus difficile, uniquement possible avec un ongle. Il est intéressant de noter qu'ici, la valeur de fréquence réglée sur l'écran LCD correspondait exactement à celle affichée par l'oscilloscope. À une tension d'alimentation de 24 V, la valeur DUTY est également identique.
Nous avons été très surpris de constater que la version packagée affichait une onde carrée régulière à 150 kHz, avec une amplitude de 12 V. Le fabricant soumet peut-être ses produits à une sélection préalable. Il met les meilleurs produits dans un boîtier plastique et les vend au double du prix. Les autres sont vendus en version carte, à moitié prix. Il est donc préférable de commander la version packagée. Elle ne coûte que 3 $. Contrairement aux générateurs de fonctions, ce petit générateur d'ondes carrées conserve les réglages précédents. Lorsqu'il est rallumé, il redéfinit la fréquence et la valeur DUTY.
Je suis heureux d'annoncer que j'ai réussi à fabriquer un générateur de signaux hautes performances. Le générateur de signaux PWM coûte 3 $ et l'amplificateur de puissance Miboxer 3,5 $. Pour 6,5 $, j'ai créé un générateur de fonctions avec une capacité de charge de 20 A. J'ai multiplié par 80 la capacité de charge des générateurs de signaux, qui était de 250 mA. Sa résistance de sortie n'est pas de 50 Ω, mais de 1 Ω. Il est vrai que ce générateur de signaux ne produit qu'une onde carrée, mais la plupart des développements l'exigent, et parfois une onde sinusoïdale. Presque personne n'utilise les autres formes d'onde (Triangle, Pos-Ladder, Neg-Ladder, Exp-Rise, Exp-Decay, Sinc, Lorenz).
Ce dispositif ne nécessite qu'une alimentation stabilisée de 600 W, réglable de 0 à 30 V. (Un type recommandé est disponible dans le dossier compressé. L'alimentation conçue pour les guirlandes de LED n'est pas adaptée à cette utilisation, car elle ne supporte pas la charge inductive.) L'ensemble doit être intégré dans un boîtier standard. Il doit être équipé de connecteurs réseau et BNC, et le générateur de fonctions hautes performances peut être commercialisé. L'un des principaux avantages de l'amplificateur PWM est qu'il n'émet pas d'interférences électromagnétiques (EMI). Il n'interfère pas avec la radio analogique.
Ce générateur présente également des inconvénients. L'un d'eux est sa fréquence maximale de seulement 150 kHz. Cependant, cette fréquence pourrait atteindre 1 MHz lors de développements ultérieurs du fabricant. (Voilà la puissance d'amplification de l'amplificateur Miboxer. Ce problème pourrait également être résolu en retirant le générateur d'ondes carrées interne du mini-générateur de signaux PWM. À sa place, un connecteur BNC serait inséré, auquel un générateur de fonctions de laboratoire pourrait être connecté. Cela serait nécessaire, car pour tuer les microbes, des fréquences de l'ordre du dixième, voire du centième de Hz sont nécessaires, alors que le mini-générateur de signaux PWM ne permet de régler que des Hz entiers.)
Miboxer pourrait également réaliser ce développement. Pour ce faire, le microprocesseur de conversion PWM du mini-générateur de signaux PWM devrait être déplacé vers son amplificateur. J'ai tenté de convaincre les développeurs de Miboxer de le faire, et ils se sont montrés très réceptifs. Ils m'ont d'abord demandé à quoi servait ce générateur. Je leur ai écrit au sujet de la lutte contre le réchauffement climatique, de la nécessité d'un changement de paradigme, et pour cela, j'aurais besoin de générateurs de fréquences hautes performances. J'ai réussi à susciter leur intérêt. J'ai ensuite essayé de convaincre les développeurs du mini-générateur de signaux PWM d'utiliser un générateur de fonctions externe au lieu du générateur de signaux interne. N'ayant trouvé nulle part l'adresse du fabricant chinois DollaTec, j'ai envoyé un courrier à notre distributeur. Cependant, ce courrier est resté sans réponse.
D'autre part, je souhaite un amplificateur de puissance haute performance pour le générateur d'ondes magnétiques, capable de supporter plusieurs ampères. La question est : que dit l'amplificateur Miboxer concernant les charges inductives? Le fabricant interdit son utilisation en raison des pics contre-inductifs. La tension inverse des MOSFET du Miboxer est de 30 V. Les pics de tension d'auto-induction de la double spirale atteignent 80 V. Cela coupera probablement les 5 MOSFET. Essayons !
Avant cela, je voulais comprendre pourquoi mon amplificateur équipé d'un MOSFET de 350 A chauffait. J'ai apporté une seule modification au circuit : au lieu de la double bobine, j'ai utilisé deux lampes halogènes de 100 W comme charge. Sous une tension d'alimentation de 12 V, l'amplificateur s'est comporté comme avec une charge inductive. Le MOSFET de type IRFP4368 a également surchauffé. Contrairement à l'amplificateur PWM, le transistor ne s'est pas ouvert complètement. Il n'a pas fourni la tension d'alimentation complète. Il a conservé 1 V. Cette tension, multipliée par le courant de charge, a généré une dissipation de puissance si élevée que le MOSFET a recommencé à chauffer. J'ai pensé que le transistor ne s'était pas ouvert complètement parce qu'il ne recevait pas suffisamment de tension de commande. J'ai donc augmenté l'amplitude du générateur de fonctions de 7 V à 20 V. La situation est restée inchangée.
J'ai également examiné la réponse en fréquence de l'amplificateur. Elle n'a pas non plus changé. Au-dessus de 250 kHz, l'amplitude a également commencé à diminuer rapidement, ce qui a entraîné un échauffement accru du MOSFET, qui devait dissiper la tension piégée. De plus, le signal carré était déformé. Deux raisons peuvent expliquer ce résultat déplorable. La première est que le type de MOSFET n'est pas adapté. Il ne devait pas s'agir du chemin de courant maximal, mais du chemin présentant la résistance interne la plus faible et une tension maximale basse. Une autre raison possible de la défaillance est un contrôle inadéquat. Il est possible que la modulation d'impulsions soit plus efficace pour ouvrir et fermer le transistor que les ondes du générateur de fonctions.
J'ai rapidement dissipé cette incertitude. J'ai pris le générateur PWM encapsulé et je l'ai connecté directement à l'électrode de grille du MOSFET. Un miracle s'est produit. Le transistor s'est ouvert complètement ici aussi, et la tension d'alimentation est apparue complètement sur la charge. Cela a stoppé l'échauffement. Il semble que le contrôle PWM soit une excellente invention après tout. Cependant, cet état idéal n'a pas duré très longtemps. Au-dessus de 30 kHz, la tension sur la charge a commencé à diminuer, provoquant un léger échauffement du transistor. La forme du signal était également déformée. Les développeurs du Miboxer ont évité ce phénomène néfaste grâce à des circuits de compensation.
Voyons ce qui se passe ici avec une tension d'alimentation de 27 V. Les lampes étaient d'une luminosité aveuglante, traversées par 2,6 A, mais le MOSFET n'a pas chauffé non plus. Contrôlé par un générateur de fonctions, un œuf aurait pu être cuit sur le dissipateur thermique contenant deux transistors en seulement 10 secondes. J'ai également vérifié la réponse en fréquence. Au-dessus de 30 kHz, la forme du signal a également commencé à se déformer. À 150 kHz, seuls 22 V de la tension d'alimentation de 27 V ont atteint la charge. Le MOSFET a dû dissiper les 5 V restants, ce qui a entraîné une forte surchauffe. C'est pourquoi il est recommandé d'opter pour une combinaison composée d'un mini-générateur PWM et d'un amplificateur Miboxer.
La seule question concerne les charges inductives. Le mini-générateur PWM ne tombera certainement pas en panne, car l'optocoupleur le protège des surtensions inductives. Je serais vraiment désolé si l'amplificateur Miboxer tombait en panne. Je ne peux pas le réparer, car les composants CMS ne peuvent pas être remplacés au fer à souder. Pour plus de clarté, l'ensemble mini-générateur PWM et amplificateur Miboxer sera désormais appelé générateur de fonctions PWM. Afin de limiter les dommages, je n'ai pas utilisé le Miboxer, mais l'un des MOSFET 120 A précédemment commandés comme amplificateur. Et des deux générateurs de signaux PWM, j'y ai connecté la version carte bon marché.
Ma prudence n'a pas été vaine, car lors des expériences, deux de mes MOSFET sont également tombés en panne. Résultat : 3 A ont traversé la mini-bobine spiralée, ce qui a fait chauffer le fil de cuivre de 0,7 mm de diamètre en quelques secondes. Cependant, le transistor n'a pas chauffé du tout. J'ai donc placé dessus une grande double spirale enroulée en fil de cuivre émaillé de 1,5 mm de diamètre. 6 A l'ont traversé. Celui-ci a finalement commencé à chauffer, mais il n'est devenu chaud qu'au toucher. Le MOSFET n'a pas chauffé cette fois non plus. Finalement, j'ai sorti l'amplificateur Miboxer. Je craignais que les pics de tension d'auto-induction de 70-80 V ne coupent les MOSFET de tension inverse de 30 V. Les transistors n'ont eu aucun problème. La tension d'alimentation de 27 V ne les a pas détruits non plus. J'ai été stupéfait de voir comment cela était possible. En mesurant la sortie à l'oscilloscope, il s'est avéré que le Miboxer avait éliminé les pics de tension d'auto-induction de 70-80 V. J'ai mesuré des signaux carrés réguliers sur la double spirale. Je ne sais pas comment les développeurs ont fait cela. C'est impossible à savoir, car le circuit imprimé est recouvert. Ils n'ont certainement pas shunté la sortie avec une diode, car elle aurait grillé au bout de quelques secondes. Cette procédure n'a pas réduit le rayonnement électrique de la double hélice. Il est resté inchangé.
Il ne restait plus qu'à augmenter la fréquence de 150 kHz du mini-générateur de signaux à 1 MHz. J'ai réussi à convaincre les développeurs du Miboxer. Ils m'ont d'abord demandé à quoi me servait ce générateur de signaux haute performance. J'ai écrit à leur responsable que je travaillais sur des développements en sous-électronique et que je souhaitais reconstituer les inventions de Tesla, Raymond Rife et d'inventeurs allemands et italiens. Mon objectif était de stopper le réchauffement climatique et de sauver la nature. À la lecture de ces lignes, les Chinois ne m'ont pas pris pour un charlatan, mais m'ont fait une offre équitable. (En Chine, la médecine traditionnelle remonte à des milliers d'années. Elle n'est pas considérée comme du charlatanisme. Les Chinois et les Japonais croient en l'existence de civilisations extraterrestres. En Chine, il est bien connu que l'Empereur Jaune était un extraterrestre. En Inde, en revanche, les Védas énumèrent les activités terrestres de dieux surnaturels sur des centaines de pages.) En Asie, l'approche est tout à fait différente. Les scientifiques de ces pays ne peuvent tromper les gens. Ils croient en leurs «légendes».
La réponse de Miboxer fut : «Merci de partager ces informations. Vous êtes un bon ingénieur et vous rendez service au pays. Nous pouvons personnaliser 1 MHz pour vous. Mais la quantité minimale de commande est de 1 000 à 2 000 pièces.» Eh bien, voici une opportunité illimitée. Je pourrais fournir aux développeurs du monde entier ce générateur de fonctions haute performance, dont chaque laboratoire a désespérément besoin. Mais je ne peux pas, car la création d’une usine coûte des centaines de millions, et je n’ai pas d’argent. C’est pourquoi je ne peux pas fabriquer toute la gamme de produits de protection incendie et anti-effraction que j’ai développée. J’ai également développé des armoires à décades de résistance, d’inductance et de capacité bon marché, mais je ne peux pas non plus les produire. Pourtant, elles coûteraient un dixième du prix des armoires à décades actuellement onéreuses. Au-delà de cela, j’ai des dizaines d’idées meilleures pour ce qui pourrait être produit, mais je n’ai pas les moyens de les financer.
La moitié de ma retraite est consacrée à l'achat de petites quantités de composants. J'essaie de les intégrer à mes développements, mais les contraintes financières entravent considérablement mon efficacité. AliExpress m'envoie quotidiennement des descriptions de produits. J'y ai trouvé un mini amplificateur PWM. Les Chinois s'efforcent de minimiser l'utilisation des matériaux. Ils n'utilisent que la quantité de matières premières nécessaire pour chacun de leurs produits. C'est pourquoi ils sont passés maîtres dans l'art de la minimisation. Dans leurs brochures, ils affichent une image agrandie de leurs produits trois fois. Ensuite, à la réception des marchandises, il faut utiliser une loupe pour les repérer dans la paume de la main. La carte de commande de commutation de MOS Trigger Switch Driver Module Transistor PWM Regulation Switch Control Board 300 A que j'ai commandée, par exemple, mesure 14 × 14,5 mm.
Ils ont tellement comprimé les composants que l'entrée PWM ne pouvait plus y rentrer. On ne peut que deviner sur quel condensateur ou résistance de l'amplificateur le contrôleur doit être soudé. (Pour la soudure, utilisez un fer à souder de 60 W maximum afin de ne pas endommager les composants CMS.) En comptant les pattes du minuscule amplificateur, la version 300 A comporte 7 MOSFET. L'optocoupleur a également été intégré dans ce petit boîtier, dont le courant nominal n'est que de 280 A. Il s'agit certainement d'un courant de crête. Le courant effectif supporté sur une longue période est généralement un dixième du courant de crête. Mais compte tenu de sa taille, même 28 A semblent incroyables. (La brochure indiquait 100 A en courant continu.) Voyons de quoi cet amplificateur miniature est réellement capable.
J'ai découvert un nouveau type de mini contrôleur PWM dans les notifications AliExpress. La plage de fréquences du pilote PWM ZK-PP2K est la même que celle de la version précédente, déjà testée. Il diffère de celle-ci par la possibilité d'utiliser le mode impulsionnel. Ce mode impulsionnel est utilisé en technologie numérique. Il est principalement utilisé comme signal d'horloge. Il synchronise les mesures et garantit une collecte de données précise. On trouve également un tel générateur d'impulsions dans les stimulateurs cardiaques. Il est inutile pour eux, car il produit de petites pointes sous forme d'impulsions. Ces impulsions étroites ne sont pas capables de provoquer efficacement des changements dans le corps. (Pour des raisons médicales, un rapport cyclique de 50 % est approprié.) Les ingénieurs apprécient ce dispositif car il est facile à produire des impulsions étroites. Il n'est donc pas rare de trouver des générateurs d'impulsions fonctionnant jusqu'à 200 MHz. Cependant, pour des raisons médicales, une fréquence de coupure de 1 MHz est suffisante.
Ce dispositif présente cependant une particularité : un amplificateur est installé. Il est équipé d'un MOSFET incrémental TO220, dont la capacité de charge est estimée à 8 A. De plus, la brochure indiquait qu'il était également adapté à la régulation de vitesse des moteurs électriques à courant continu basse tension. Autrement dit, il pouvait gérer des charges inductives. Voyons ce qui est vrai. Après son arrivée, il s'est avéré que son générateur d'ondes carrées ne différait pas de la version de base précédente. Sa plage de fréquences s'étend également de 1 Hz à 150 kHz. Celui-ci ne fournit que des signaux carrés réguliers jusqu'à 80 kHz. Au-delà, le signal devient convexe, puis en dents de scie. La particularité de l'appareil est son mode impulsion. Pour l'essayer, maintenez le bouton SET enfoncé pendant 6 secondes. Ce mode permet de régler la largeur de l'impulsion et de suspendre le signal à volonté. La plage de temps définie s'étend de 0,000 s à 9999 s (soit près de 3 heures). Les boutons P+ et P– permettent de régler la largeur d'impulsion positive, et les boutons N+ et N– la largeur d'impulsion négative. Cette fonction est parfaite. On pourrait en faire un excellent multivibrateur monostable, mais ce n'est pas nécessaire. Quittons-le donc. (Maintenez le bouton SET enfoncé.) Le bouton ON permet d'activer ou de désactiver le signal de sortie. (Dans la version de base précédente, un interrupteur séparé était nécessaire.)
Voyons ce que l'amplificateur peut faire. L'avantage de l'appareil est sa large plage de tension d'alimentation (3,3 V–30 V CC). Il s'ouvre complètement à 4 V et ne chauffe pas. (L'amplificateur Miboxer équipé de ce contrôleur PWM s'ouvre complètement à seulement 26 V d'alimentation.) J'y ai connecté deux ampoules halogènes de 100 W en charge, en parallèle. J'ai commencé à augmenter la tension d'alimentation. Rien ne s'est produit jusqu'à 12 V. L'appareil n'a pas chauffé du tout. En augmentant encore la tension d'alimentation à 24 V, le MOSFET de 80 A a été court-circuité. Cependant, seulement 3 A l'ont traversé. Cet appareil est uniquement adapté au contrôle de la vitesse des mini-moteurs CC. Pour le contrôle de la luminosité, une lampe ou une guirlande LED de 200 W maximum peut être utilisée. On ne peut pas en faire un générateur de fonctions hautes performances.
La livraison des mini-amplificateurs de 300 W et 280 W ayant été retardée, j'ai mesuré la capacité de charge de l'amplificateur Miboxer PA1. Je ne me doutais pas que je courais inexplicablement un grave danger. Sans m'en douter, j'ai allumé l'ensemble composé du contrôleur PWM encapsulé et de l'amplificateur PA1 et connecté l'oscilloscope à la sortie. Tout le système a commencé à se détraquer. L'alimentation, l'amplificateur, le contrôleur PWM et l'oscilloscope ont tous été perturbés. Au bout d'une demi-minute, le contrôleur a lâché et a créé un court-circuit. J'ai donc retiré la version non encapsulée (carte) du contrôleur PWM. Dès sa mise sous tension, les circuits intégrés ont commencé à suinter, puis le panneau entier a brûlé en fumant. J'ai vérifié les câbles de connexion pour m'assurer de les avoir correctement connectés. Je n'ai trouvé aucune erreur. Comme l'amplificateur s'est ouvert à 26 V, j'ai pensé qu'il était tombé en panne à cause d'une surtension. J'ai consulté sa brochure. Il était indiqué que sa plage de tension d'alimentation était de 3,3 à 30 V.
Alors, quel était le problème? Après cela, je n'ai eu d'autre choix que de retirer le driver PWM ZK-PP2K défectueux. Il fonctionnait, mais le transistor de l'amplificateur de puissance était cassé. J'ai coupé ses pattes et soudé un des MOSFET 120 A à la place. Je craignais que ce transistor à courant élevé ne s'ouvre pas complètement ici non plus et qu'il chauffe. Ce n'était pas le cas. Après l'avoir mesuré, il s'est avéré qu'il était complètement ouvert. Sa tension de sortie était identique à la tension d'alimentation. Il s'est avéré que l'ouverture complète ne dépend pas du type de MOSFET. Le circuit de commande l'ouvre complètement. Impossible de comprendre comment cela se produit, car la feuille reliant les composants est cachée. Le fabricant a utilisé un circuit imprimé multicouche, et la feuille de cuivre est à l'intérieur. Il n'y a que des points de soudure traversants en haut et en bas du panneau. Le circuit est donc impossible à cartographier. J'ai également été surpris de constater que l'amplificateur s'ouvre maintenant à 18 V au lieu de 26 V auparavant. Un autre aspect positif de ce circuit de contrôle est qu'il élimine les pics d'auto-induction de la double spirale.
Il semble que les dommages précédents aient été nécessaires pour révéler ces points positifs. Cependant, la capacité de charge de l'amplificateur PA1 était là aussi décevante. Le fabricant spécifiait une capacité de charge maximale de 25 A. Cependant, lors des mesures, il s'est avéré que les 5 mini-MOSFET de l'amplificateur commençaient à chauffer à partir d'une charge de 8 A. Sans dissipateur thermique ni ventilateur, il surchaufferait et provoquerait un court-circuit en cas d'utilisation prolongée. Je me demande ce que le mini-amplificateur de 300 A peut supporter. Je serais heureux qu'il puisse supporter ne serait-ce qu'un dixième de cette valeur. Sinon, il n'y a qu'une seule solution : le driver PWM ZK-PP2K doit être utilisé seul. Démontons-le et soudons un fin câble en cuivre étamé, toronné et isolé à la patte de grille du MOSFET de 80 A, puis sortons-le du boîtier à côté des borniers. Vous devez ensuite commander le dissipateur thermique de 100 mm de long recommandé dans l'annexe et y installer 10 MOSFET de type STP80NF03 connectés en parallèle. (Ce transistor est également présent dans l'amplificateur PA1, mais en version CMS.) De cette façon, sa capacité de charge atteindra, voire dépassera, 20 A, et vous n'aurez pas besoin de ventilateur.
Le dissipateur thermique est monté sur un circuit imprimé double face. Les pistes du circuit doivent être étamées après gravure. Au bas du circuit imprimé, une feuille d'environ 2 cm de large relie les pattes de source des MOSFET. Au-dessus, une feuille de 2 cm de large également. Le dissipateur thermique doit y être vissé et les pattes de drain des MOSFET doivent y être soudées. Graissez d'abord l'arrière des MOSFET avec de la graisse pour dissipateur thermique et insérez-les dans les trous. Avant de souder les pattes, vissez-les au dissipateur thermique, mais sans serrer, afin qu'elles ne se touchent pas. Soudez les pattes, puis vissez fermement les transistors au dissipateur thermique. Sortez les pattes de la grille de la feuille source, de l'autre côté de la carte, et connectez-les en parallèle. Pour ce faire, soudez le câble de commande fin du driver PWM.
Soudez le point de masse de l'alimentation (U–) au rail source. Utilisez un câble toronné, étamé et isolé d'au moins 1,5 mm d'épaisseur. Soudez le même câble d'épaisseur au rail drain. Il s'agira de la borne négative de charge (OUT–). La borne positive (OUT+) doit provenir de la borne U+ de l'alimentation. En connectant les pattes de source et de drain des MOSFET directement aux bornes de l'alimentation avec un câble en cuivre toronné, étamé et isolé d'au moins 1,5 mm de diamètre, nous déconnectons le driver PWM de l'amplificateur de puissance.
N'utilisez pas de MOSFET de 350 A, car le circuit de commande ne peut plus l'ouvrir complètement. J'ai essayé. Après l'avoir empêché de s'ouvrir complètement, il a surchauffé en quelques secondes. Non seulement le MOSFET a été détruit, mais aussi le circuit de commande du pilote. Cela s'est manifesté par la distorsion du signal carré normal après le remplacement de l'amplificateur de puissance MOSFET par un amplificateur de 120 A. De ce fait, les transistors de l'amplificateur PA1 ont également fortement chauffé, ce qui a failli provoquer un court-circuit. N'utilisez plus les bornes de sortie du pilote PWM ZK-PP2K, car si vous y puisez le courant élevé de la charge, celle-ci surchauffera et sera détruite. Par ailleurs, vous pouvez connecter des charges à faible courant aux bornes de sortie OUT+–, mais aussi à l'entrée de n'importe quel amplificateur PWM, y compris à PA1. La présence d'un transistor MOSFET en sortie ne prive pas le pilote PWM ZK-PP2K de ses caractéristiques de circuit de commande. (La polarité de la charge est particulièrement importante pour l'utilisation de guirlandes de LED.)
Utilisez un fer à souder de 200 W pour souder les composants à courant élevé. (Un fer à souder plus petit surchauffera les MOSFET lors du soudage des broches de drain, ce qui les détruira.) Pour éviter la surchauffe, soudez les transistors avec de longues pattes. (Poussez-les sur le dissipateur thermique de manière à ce qu'il dépasse de 2 mm de l'autre côté du circuit imprimé. Créez une grille de refroidissement sur le boîtier derrière le dissipateur thermique afin que l'air chaud puisse s'échapper. Le boîtier doit être en tôle de fer doux pour protéger du rayonnement électromagnétique. Dans le cas de rayonnement électromagnétique, le boîtier peut être connecté au point de masse (U–) de l'alimentation. Cependant, cela est dangereux car s'il touche la tension positive du circuit pendant le développement, cela provoquera un court-circuit. Si cette mise à la terre est inévitable, le générateur de fonctions à courant élevé doit être enfermé dans un boîtier externe en plastique.
Après la panne du driver PWM ZK-PP2K, j'en ai commandé un autre. Il est arrivé relativement rapidement, mais n'a pas duré longtemps. Il fonctionnait comme le précédent, mais cette fois, je ne l'ai pas surchargé. Néanmoins, il a rapidement lâché. J'ai essayé de désactiver le signal de sortie. J'ai appuyé sur le bouton ON. Le contrôleur s'est arrêté immédiatement. Il aurait dû redémarrer après une nouvelle pression. Il a démarré, mais sans succès. Le transistor de l'amplificateur de puissance a également été court-circuité. La raison en est un phénomène étrange, dont peu de gens connaissent l'existence. J'ai utilisé deux lampes halogènes de 100 W comme charge. Cependant, la lampe à incandescence à filament de tungstène a une propriété désagréable : à l'allumage, le filament froid consomme dix fois plus de courant que son courant effectif lorsqu'il est allumé. Le transistor n'a pas pu supporter une telle surtension. En fonctionnement normal, ce n'est pas un problème, car l'un des circuits intégrés du contrôleur émet le signal d'ouverture avec un retard. Le signal de commande atteint son maximum après quelques dixièmes de seconde. Cependant, le bouton ON délivre instantanément toute l'amplitude. Par conséquent, si vous l'utilisez pour contrôler la luminosité des lampes à filament de tungstène, n'utilisez pas ce bouton.
Le dispositif de commande ainsi détruit n'a pas besoin d'être jeté. Le MOSFET détruit peut être remplacé par le type recommandé ci-dessus. Cela n'est pas non plus nécessaire si le point de soudure de la patte de grille pincée est sorti du boîtier du dispositif par un câble fin. Ce courant plus faible peut également ouvrir l'amplificateur. Pour contrôler l'amplificateur PA1, vissez le bornier INPUTSIGNAL PWM sur l'entrée (V–). Et connectez l'entrée (V+) au connecteur Power V+, c'est-à-dire au pôle positif de l'alimentation. Il est étrange que dans les transistors de type N, le courant de commande circule entre la grille et la masse (U–). Ici, cependant, la masse est assurée par la ligne d'alimentation positive (U+).
Après deux mois d'attente, le mini-amplificateur est enfin arrivé. (S'il avait été branché à l'arrière d'un escargot, il serait arrivé plus tôt.) J'ai d'abord reçu une version 40 A commandée par erreur. Quand je l'ai récupérée, je n'en croyais pas mes yeux. On m'a envoyé un circuit imprimé de 7 × 8 mm. Tous les composants étaient montés dessus. J'ai essayé de trouver l'entrée PWM avec une loupe. Je ne l'ai trouvée nulle part. J'ai écrit à la boutique en ligne pour demander où connecter le contrôleur PWM. Ils ont oublié de l'indiquer sur le schéma de câblage des brochures. Ils n'ont pas reçu de réponse non plus. Ils laissent le soin aux clients de trouver la solution. J'ai fait la même chose, faute d'un meilleur terme.
Les extrémités d'une résistance de 1 kΩ et d'une résistance de 10 kΩ étaient orientées d'un côté de la carte, alors j'ai pensé les souder. J'ai sorti mon fer à souder à pointe fine et deux fils de connexion fins. Je ne savais pas encore ce que je faisais. Les deux résistances étaient espacées d'environ 0,5 mm et l'entrée d'alimentation du circuit se trouvait juste à côté. Il y avait donc un risque que l'étain se mélange aux points de soudure. Pour éviter cela, j'ai dû ajuster le fil de connexion à gauche et à droite. La chaleur prolongée a séparé la feuille de cuivre située en dessous. L'autre résistance a brûlé et s'est détachée de la carte. Ce produit est une arnaque. Les Chinois sont réputés pour économiser les matières premières, mais dans ce cas, ils sont allés trop loin. Économisons ce que nous pouvons ! J'ai connecté l'alimentation aux fils haute intensité pour voir combien de courant de court-circuit cette puce pouvait supporter. Elle a chauffé à 2 A et s'est court-circuitée.
Je n'ai même pas essayé de souder l'amplificateur 300 A de 14 × 14,5 mm. J'ai connecté deux cordons de test pointus aux résistances. Après plusieurs tentatives, j'ai réussi à déterminer l'emplacement et la polarité des entrées PWM. Je l'ai également dessiné dans la brochure d'usine, avec un trait vert. Ses mesures étaient plus encourageantes. Avec une tension d'alimentation de 12 V, il n'a chauffé qu'avec une charge de 5 A. Il a commencé à chauffer à 6 A et a court-circuité à 8 A. Voilà ce que l'amplificateur de 300 A pouvait supporter. C'est ce que font aussi les fabricants de transistors. Ils écrivent également un courant maximal 60 fois supérieur à sa capacité réelle.
Comme ces mini-amplificateurs sont inutiles, j'ai cherché sur la boutique en ligne AliExpress s'il existait un amplificateur avec une entrée. Heureusement, il y en avait un. Le même circuit intégré que pour le mini-amplificateur de 300 W était utilisé, mais ils n'ont osé indiquer que 100 A comme courant maximal. Il comportait également 7 transistors MOSFET connectés en parallèle. La différence était que le fabricant avait monté le circuit intégré sur un circuit imprimé de 19 × 24 mm, ce qui laissait suffisamment d'espace pour les entrées avec des points de soudure indépendants. Ils avaient également pensé à fixer le panneau. Le raccordement des lignes électriques haute tension a été réalisé aux quatre coins du panneau, avec de larges trous. L'insertion de rivets tubulaires de 2 mm de diamètre et d'entretoises d'environ 5 mm de hauteur permet de fixer solidement le panneau à la plaque de base de l'appareil.[40]
J'en ai commandé cinq immédiatement. Ce n'était pas une grosse dépense, car ils étaient vendus 1 $ pièce. Je n'en ai pas commandé autant, de peur de les abîmer, mais j'ai eu une idée : je vais essayer de les connecter en série. Comme ces échantillons ne chauffent pas jusqu'à 5 A, si 5 panneaux étaient connectés en série, le courant de charge serait réparti sur 5 × 7, soit 35 MOSFET. J'obtiens ainsi un amplificateur d'une capacité de charge de 25 A. De cette façon, je n'aurai pas besoin d'une version avec dissipateur thermique. L'amplificateur PA1 de Miboxer peut supporter 10 A sans chauffer. Dix MOSFET montés sur un dissipateur thermique fourniront probablement 20 A, mais le dissipateur thermique en aluminium est coûteux et son installation est longue. La question est de savoir si le contrôleur PWM ZK-PP2K peut ouvrir 35 transistors. Contrairement aux transistors bipolaires, le courant de commande des transistors à commande de champ est quasiment nul, ce n'est probablement pas un problème. Cela est également dû à la présence d'un amplificateur de puissance MOSFET à l'extrémité de ce contrôleur PWM, ce qui multiplie sa puissance. (Comme mentionné précédemment, cette version intégrée à l'amplificateur peut toujours être utilisée comme contrôleur PWM. Cependant, veillez à l'alimenter avec une tension de 24 V lorsqu'elle est connectée à l'amplificateur PA1. Il est excité à 18 V et ne s'ouvre complètement qu'au-delà de 20 V.)
En raison des courants élevés, soyez particulièrement vigilant au risque de court-circuit. L'alimentation stabilisée Hongpoe 0 à 30 V réglable et 20 A incluse dans l'annexe compacte peut fournir plus que ce qui est indiqué. Sa tension est réglable jusqu'à 48 V et sa capacité de charge maximale atteint 42 A. Par conséquent, ne laissez aucun fil de connexion dénudé, car tout contact avec un composant entraînerait la combustion de tous les transistors et circuits intégrés par un courant de court-circuit de 42 A. Cela ne détruira pas l'alimentation, car elle est équipée d'une protection contre les surcharges. Cela ne fera que la faire chauffer, mais son ventilateur se mettra en marche.
Pour protéger notre circuit, réglez le potentiomètre hélicoïdal de contrôle de surintensité de l'alimentation sur le courant maximal requis, actuellement 20 A. Baissez-le au minimum, puis connectez une résistance robuste de 1 Ω aux bornes + et –. Une grande double hélice est idéale. Si vous n'en avez pas encore fabriqué, soudez des fils de bobinage épais ensemble jusqu'à ce que votre résistance atteigne 1 Ω. Utilisez le potentiomètre hélicoïdal pour régler la tension d'alimentation à 24 V, puis connectez le fil de bobinage à sa sortie. Montez le potentiomètre hélicoïdal de contrôle de courant à 20 A. Ensuite, en cas de court-circuit, le courant de court-circuit ne dépassera pas 20 A. Au-delà de la valeur définie, la tension de sortie de l'alimentation diminue progressivement, ce qui protège le circuit en cours de développement.
La surrégulation de l'alimentation facilite le choix de l'alimentation idéale. Il est facile de constater qu'une tension d'alimentation de 30 V n'est pas suffisante. À ce stade, nous pouvons monter jusqu'à 48 V et déterminer la tension nécessaire. Si 20 A ne suffisent pas, nous pouvons également déterminer la capacité de charge nécessaire jusqu'à 42 A. Si la tension est bien supérieure, optez pour une alimentation de 1 000 W ou 1 500 W. Pour les développements à courant élevé, oubliez le panneau de modélisation enfichable. Ces modules sont utilisés par les amateurs pour développer des cloches mélodiques. Nous avons besoin d'une carte de développement robuste pour rivets tubulaires, qui n'est pas vendue prête à l'emploi. La méthode de fabrication est décrite dans l'annexe compacte. Pour souder les rivets tubulaires, vous avez besoin d'un fer à souder de 100 W avec un support anti-basculement. La méthode de fabrication est également décrite dans l'annexe compacte.
Veillez à acheter une panne de fer à souder zinguée. Une panne de fer à souder nickelée ne peut être utilisée que pendant une courte période. Une fois patinée, l'étain n'y adhère plus. Une panne de fer à souder en cuivre n'est pas parfaite non plus, car la couche d'oxyde qui se forme ne peut être éliminée qu'avec du papier de verre. Une panne de fer à souder en zinc ne s'oxyde pas et la calamine qui s'y est déposée peut être essuyée instantanément avec une éponge humide. Elle est ensuite aussi propre que du métal. Une éponge humide ne convient pas à une panne de fer à souder en cuivre, car elle efface la couche d'étain appliquée après le meulage. Grattez la calamine avec un couteau émoussé. Une poudre de nettoyage grise est également une bonne solution, mais elle laisse des traces de saleté qui peuvent être éliminées avec un couteau.
Nous aurons également besoin de câbles de connexion. Choisissez des câbles isolés au silicone. Ils sont plus chers que ceux isolés au PVC, mais plus flexibles. Ils ne risquent donc pas de rayer la table lors du déplacement de la carte de développement. De plus, les câbles en silicone contiennent des fils de cuivre étamé extrêmement fins, ce qui facilite grandement leur soudure. Commandez des câbles AWG 14 en noir et rouge. Leur capacité de charge est de 20 A. Le modèle le moins cher est disponible dans la boutique TEMU. Commandez au moins 10 mètres de chaque et coupez-les en morceaux de 1 mètre de large. Fabriquez une version avec des pinces aux deux extrémités, une pince à une extrémité et une extrémité nue à l'autre. Répétez l'opération avec des fiches bananes et des cosses tubulaires. Nous aurons besoin des six versions. Il est important que le câble étamé ne soit pas simplement fixé dans les fiches avec une vis ou une pince à sertir. Soudez ensuite l'extrémité du câble à l'étain. Ainsi, il ne se desserrera pas et ne s'anodifiera pas, même après une utilisation fréquente. (Avant de souder, n'oubliez pas de fixer le boîtier en plastique de la fiche banane, le tube isolant de la pince et la cosse sur le câble.)
N'économisez pas sur des câbles de qualité : leur utilisation vous évitera bien des soucis. Si vous avez besoin d'un câble plus court, enroulez une extrémité en spirale de 2 à 3 cm de diamètre afin d'éviter tout enchevêtrement de câbles sur votre bureau. Munissez-vous d'une pince robuste, car le câble épais chauffe pendant la soudure et vous ne pouvez pas le tenir avec les doigts tant que l'étain n'a pas refroidi. Vous aurez également besoin d'une pince à dénuder professionnelle, car le nettoyage de l'extrémité du câble avec un couteau ou une pince coupante est très difficile. (Vous trouverez un modèle recommandé dans l'annexe compacte.) Créez dans votre laboratoire des conditions vous permettant de travailler sans obstacles et avec précision. Ne perdez pas de temps à affûter la panne de votre fer à souder ou à vous frayer un chemin à travers des câbles emmêlés. La subtronique est un métier dangereux. Ne vous exposez pas à des doses dangereuses de rayonnement magnétique lors d'activités annexes. Ne vous penchez sur le circuit que le temps nécessaire.
Le mini-amplificateur 100 A en 5 parties est arrivé relativement rapidement. Après l'avoir mesuré, il s'est avéré qu'il s'agissait du même que le mini-amplificateur 300 A, mais ils ont laissé de la place ici pour souder les fils de connexion. (Si le contrôleur et l'amplificateur sont alimentés par la même alimentation, la sortie OUT+ du contrôleur PWM n'a pas besoin d'être soudée.) Connectons-les donc en parallèle. Cette opération fastidieuse et chronophage a été une grande déception. J'ai d'abord fabriqué un dissipateur thermique en tôle d'aluminium épaisse pour réduire tout échauffement éventuel. C'est là que les problèmes ont commencé. Comme je ne pouvais pas accéder au dessous, vraisemblablement métallique, du circuit intégré soudé au circuit imprimé, j'ai enduit le dessus du vinyle de colle époxy et je l'ai collé au dissipateur thermique. Vient ensuite la mise en parallèle des 5 bornes de l'amplificateur. Comme je n'avais pas de câble isolé au silicone, ce fut également une opération éprouvante. L'isolant PVC a fondu à cause des câbles épais, et une véritable forêt de câbles s'est formée sur les petits panneaux.
J'ai d'abord essayé le premier amplificateur. Malgré le câblage à l'arrière, il fonctionnait. Il n'a commencé à chauffer qu'à partir d'un courant de charge de 4 A. J'ai ensuite allumé le deuxième panneau. Je pensais que le courant de charge serait réparti entre les 2 × 7, soit 14 transistors. Or, ce ne fut pas le cas. Les deux panneaux ont alors chauffé au-delà de 4 A. J'y ai connecté les cinq amplificateurs. Le résultat fut catastrophique. Tous les panneaux ont alors fortement chauffé. Ils ont chauffé en quelques secondes avec un courant de charge de seulement 2,5 A. La principale raison était une distorsion du signal lors de la parallélisation. Le signal carré de 1 kHz s'est transformé en un signal en dents de scie, et le contrôleur PWM n'a pas pu ouvrir les 35 MOSFET. Au lieu de répartir le courant de charge à travers eux, ils se sont shuntés les uns les autres. La tension restante s'est dissipée. Le dissipateur thermique n'a servi à rien. Le boîtier en vinyle des circuits intégrés et l'adhésif ne pouvaient pas transférer la chaleur. C'était une mauvaise idée. Il ne restait donc plus qu'à paralléliser les MOSFET montés sur le dissipateur thermique.
Heureusement, je n'ai pas eu à attendre longtemps pour recevoir les 10 MOSFET STP80NF03, le dissipateur thermique et la graisse pour dissipateur thermique. La mise en parallèle des 10 transistors n'a pas été simple non plus. Percer et tarauder le dissipateur thermique, ainsi que connecter les pattes du transistor en parallèle, a également demandé beaucoup de patience. Le résultat était légèrement meilleur, mais ce n'était pas non plus une réussite. J'ai d'abord connecté le transistor au contrôleur PWM ZK-PP2K. Le transistor de l'amplificateur de puissance étant cassé, j'ai sorti le point chaud de la patte de grille et l'ai connecté aux électrodes de grille connectées en parallèle des 10 MOSFET. J'ai connecté leurs pattes de drain et de source directement à l'alimentation. Cette configuration a fonctionné, mais des pics de tension d'auto-induction de la petite double spirale utilisée comme charge sont apparus. Il s'est avéré que les développeurs éliminent ces pics de tension sur le transistor de l'amplificateur de puissance, mais comment, impossible de le savoir. Il y a un circuit intégré et des transistors autour du MOSFET de l'amplificateur de puissance, mais ils ne sont pas marqués. Le circuit qu'ils forment ne peut pas non plus être cartographié, car ils sont intégrés à un circuit imprimé multicouche.
Eh bien, ce ne sera pas une bonne idée. Après avoir commandé 12 MOSFET montés sur le dissipateur thermique par précaution, j'en ai installé un dans le contrôleur PWM ZK-PP2K. Cela a résolu le problème. Il n'y avait désormais plus aucun problème pour l'utiliser comme contrôleur à part entière via ses bornes. Cependant, le résultat a été désastreux. Comme le transistor de puissance de ce contrôleur chauffait déjà à 2,5 A, je pensais que cela ne se produirait qu'à 25 A avec 10 transistors montés sur le dissipateur thermique. Or, ces 10 transistors chauffaient déjà sous une charge de 5 à 6 A. Ce n'est pas suffisant. Il en faut beaucoup plus.
Comme l'amplificateur Miboxer pouvait à lui seul supporter une charge de 8 à 10 A sans chauffer, j'ai décidé de l'équiper de 10 transistors externes. Le plus simple aurait été d'utiliser PA1 comme driver et de le connecter aux transistors du dissipateur thermique. Cependant, utiliser un amplificateur de 25 A comme driver est un luxe, même si on pouvait obtenir le double avec les 10 transistors du dissipateur thermique. J'ai donc pris la patte de grille de l'un des 5 transistors parallèles internes et l'ai connectée aux pattes de grille des 10 transistors du dissipateur thermique. Le résultat était désastreux. Les 10 transistors shuntaient les 5 transistors internes. La forme du signal était déformée et les 15 transistors ont commencé à chauffer. Le préamplificateur PA1 était incapable d'alimenter les 15 transistors en courant de commande. Seuls les développeurs de Miboxer pouvaient résoudre ce problème.
J'ai donc recontacté leur responsable. Il lui a indiqué qu'ils avaient un amplificateur à 4 canaux. Et si je connectais les 4 canaux en parallèle ? On obtiendrait alors un amplificateur de 100 A ? Si cela ne fonctionne pas, pourraient-ils fabriquer un amplificateur doté de 10 transistors au lieu de 5 ? Cela lui donnerait 40 A avec une guirlande de LED et 16 A avec une charge inductive. La réponse est arrivée le lendemain, et elle n'était pas encourageante. Le responsable du labo m'a dit qu'il n'y avait aucun problème à connecter les sorties en parallèle sur leur amplificateur quatre canaux (PA4), mais que cela n'augmenterait pas sa capacité de charge. En fait, elle ne serait même pas aussi élevée que celle du PA1 monocanal, qui est de 25 A.
J'ai également appris de lui que: «Avec une charge inductive, l'amplificateur a besoin d'au moins trois fois le courant de charge. Si le courant de charge inductive est de 20 A, l'amplificateur doit pouvoir fournir au moins 60 A. Les charges inductives ne sont pas vraiment adaptées à ce type d'amplificateur.» C'est effectivement le cas. Avec ma charge à double bobine, le PA1 a commencé à chauffer à 8 A. Il ne restait plus qu'une seule option. Je lui ai demandé si je pouvais connecter 10 MOSFET TO247 connectés en parallèle. La réponse est arrivée très rapidement: «Cette solution est irréalisable. La tension de commande de PA1 ne peut pas piloter des transistors à effet de champ haute tension et courant élevé. Pour ceux-ci, la tension devrait être de 10 V, mais PA1 n'a que 4,7 V.»
Finalement, une autre lettre intéressante est arrivée: «Les transistors MOSFET doivent être activés et désactivés rapidement, et non en augmentant la fréquence. La fréquence de 1 MHz provoque un échauffement accru des transistors, à mesure que le nombre de cycles d'activation et de désactivation augmente. Pour accélérer les processus de conduction et de commutation, des pilotes MOSFET dédiés doivent être ajoutés.» Autrement dit, il faudrait commander un contrôleur compatible avec une fréquence de 1 Hz à 1 MHz. Pour cela, il faudrait commander 1 000 ou 2 000 pièces. Mais à quoi ?
Comme je n'ai pas d'argent et que je ne peux espérer aucun soutien dans ce monde qui se soucie peu de son environnement, une solution de transition serait nécessaire. En pleine réflexion, j'ai trouvé deux MOSFET IRFP4668 parmi mes transistors. J'ai consulté leur fiche technique, qui a révélé qu'il s'agissait de transistors Drain-Source de 200 V et 130 A. Comme les MOSFET de 350 A ne s'ouvraient pas complètement auparavant, j'ai pensé qu'ils feraient de même et chaufferaient sous une charge de 2 A. J'en ai inséré un dans le circuit amplificateur de puissance simple que j'avais utilisé précédemment, que je contrôlais avec un générateur de signaux. À ma grande surprise, ce transistor s'est ouvert complètement. À une tension de grille de 9 V, la tension d'alimentation était délivrée à pleine charge, et au signal de pause, le signal chutait à zéro. De cette façon, ce MOSFET n'a pas chauffé sous des charges de plusieurs A. Cependant, des pics de tension d'auto-induction sont également apparus ici.
Il s'est avéré que l'excitation du circuit due à la longueur des câbles de mesure et de connexion, ainsi que les pics de tension d'auto-induction, peuvent être éliminés non seulement par une diode connectée en antiparallèle à la charge, mais aussi par un condensateur de quelques nF entre la borne de grille et le point GND de la tension d'alimentation. Le seul problème est que la capacité de ce condensateur est différente pour chaque valeur de fréquence. Cependant, l'avantage considérable de cette solution réside dans le fait que le générateur de fonctions permet de régler des fréquences non seulement entières, mais aussi au dixième, voire au centième de Hz, ce qui est essentiel pour la guérison et la destruction des microbes à la fréquence de résonance. De plus, cette valeur de fréquence ne varie pas, même avec le vieillissement, et ne dépend pas des variations de température ambiante. De plus, il n'y a aucune distorsion du signal. Même le générateur de fonctions le moins cher peut produire un signal carré régulier jusqu'à 1 MHz, tandis que le générateur carré du contrôleur PWM ZK-PP2K ne le fait que jusqu'à 60 kHz. Au-delà, le signal carré est fortement déformé, ce qui empêche le contrôleur PWM de fonctionner correctement et provoque l'échauffement des transistors de sortie.
Quelle est donc la solution? En collaboration avec la société Miboxer, il faudrait un générateur de fonctions de moyenne puissance sans pics de tension d'auto-induction, ou un générateur de haute puissance et de haute précision avec pics de tension d'auto-induction. Ce dilemme ne pourrait être résolu qu'en fabriquant et en distribuant les deux versions. Les retours des testeurs révéleraient si ces impulsions de tension, atteignant six fois la tension d'alimentation, ont un effet bénéfique ou néfaste sur l'organisme. Cependant, la production et les salaires de dizaines d'employés coûteraient des centaines de millions de forints, et il ne me reste que l'argent nécessaire pour commander les MOSFET IRFP4668 et le grand dissipateur thermique nécessaire à leur montage.
J'ai été très surpris
d'apprendre que les 15 MOSFET et le dissipateur thermique de 150 mm de long
sont arrivés une semaine plus tard. Ma joie a été quelque peu atténuée par le
fait que les 10 transistors prévus ne rentraient pas. Avant de commander ce
dissipateur thermique, j'ai mesuré la largeur d'un transistor TO247. Le pied à coulisse
indiquait 15 mm. Eh bien, je pensais
que 10 transistors pourraient y rentrer. Or, la largeur des MOSFET IRFP4668 était
de 15,5 mm, ce qui fait que le dernier dépassait de moitié. Il faut donc
commander un dissipateur thermique de 300 mm de long pour le générateur de
fonctions haute puissance. Cela présente trois avantages. Le premier est que
les transistors n'ont pas besoin
d'être placés trop près les uns des autres. Ainsi, ils ne s'échauffent pas mutuellement.
Deuxièmement, il n'est pas nécessaire de percer de filetage dans les
ailettes. Grâce à leur disposition aérée, les vis M3 qui fixent les
transistors peuvent être percées
entre deux ailettes. Troisièmement, ce long dissipateur thermique peut accueillir 14 MOSFET, ce
qui augmente encore la capacité de charge du générateur de fonctions hautes
performances.
Après avoir commandé un dissipateur thermique plus petit, j'y ai monté les 14 transistors sur deux rangées. (C'est également pratique pour les tests.) Le résultat était encourageant. J'y ai connecté la grande bobine spiralée comme charge et je l'ai contrôlée avec une onde CMOS provenant d'un générateur de signaux. J'ai réglé l'amplitude de la tension de commande à 10 V. Avec une tension d'alimentation de 12 V, 5 A ont traversé les transistors, ce qui n'a provoqué aucun échauffement. J'ai augmenté la tension d'alimentation à 24 V. À ce stade, 12 A ont traversé les transistors, ce qui les a légèrement chauffés. Pour une charge inductive, c'est une très bonne valeur. Cela signifie que le courant maximal pour une charge ohmique peut atteindre 25 A. Cependant, l'excitation n'est pas interrompue. Si l'unité de contrôle que Miboxer doit développer inclut un circuit coupant les pics de tension d'auto-induction, la capacité de charge inductive peut atteindre 15 A. Cela ne dépend pas des MOSFET, car ils peuvent encore supporter 16 A, même s'ils sont déjà très chauds. Malheureusement, faute de contrôleur Miboxer, je ne peux pas terminer ce développement. Cependant, j'aurais également besoin d'un générateur d'ondes carrées haute performance pour la suite de mes travaux.
Face au manque de soutien, je suis contraint de suspendre également ce développement. Je ne peux que donner des conseils basés sur mon expérience. L'un d'eux est que, dans le cas de charges inductives, les MOSFET 30 VDSS utilisés par les fabricants ne sont pas adaptés. Plus la tension limite Drain-Source est basse, plus il est facile d'ouvrir et de fermer complètement le MOSFET. Cependant, les transistors basse tension sont très sensibles aux pics de tension et, en raison de leur faible courant maximal, aux surcharges. C'est pourquoi mes MOSFET de type STP80NF03 ont connu des pannes successives. En revanche, le MOSFET de type IRFP4668 a bien résisté aux chocs, même si quelques-uns ont également cédé.
Si 10 transistors montés sur le dissipateur thermique sont exposés à une surtension ou à une surchauffe, il n'est pas certain qu'ils soient tous cassés. Dans ce cas, il faut les dessouder et mesurer leur fonctionnalité un par un. Les testeurs de transistors des multimètres ne sont pas adaptés, car ils ne peuvent être utilisés que pour mesurer les transistors bipolaires. Les FET ne s'ouvrent pas à une tension de grille de 0,6 V. Pour les vérifier, réglez le multimètre sur la mesure de résistance. Mesurez ensuite la résistance de chaque couche. Dans un bon MOSFET, les trois pattes doivent présenter une rupture dans toutes les directions. Si la résistance entre deux pattes diminue, ces deux couches sont court-circuitées. Si la résistance ne diminue que légèrement, le transistor continue de fonctionner, mais il chauffe à cause du courant de fuite. Par conséquent, n'utilisez plus cette copie.
Pour des conseils judicieux, il est également utile de consulter les fichiers Word du dossier compressé. Ils contiennent des offres d'instruments et de composants nécessaires au développement. Ces conseils facilitent grandement notre travail. Il est particulièrement recommandé de lire les conseils sur la soudure, car une soudure ratée peut être source de sérieux maux de tête. Malheureusement, la lecture n'est plus à la mode de nos jours. On a renoncé à la lecture car on doit réfléchir en même temps, ce qui est fatigant. Cependant, la sous-électronique exige des professionnels qui réfléchissent intensément et lisent des ouvrages quotidiennement. Cela signifie également qu'ils doivent être occupés après les heures de travail. Par conséquent, ce métier n'a pas été inventé pour ceux qui aspirent à un style de vie bourgeois. Tesla a également été contraint de renoncer aux plaisirs de la vie privée, ce qui lui a permis d'obtenir des résultats exceptionnels.
L'intensité du champ du générateur d'ondes magnétiques peut être considérablement augmentée avec les combinaisons décrites ci-dessus, ce qui permet d'augmenter le diamètre de la double hélice. Au lieu d'un fil de 0,7 mm de diamètre, utilisez un fil de cuivre émaillé de 1 mm de diamètre. La bobine intérieure est enroulée sur un tube métallique de 3 mm de diamètre et la bobine extérieure sur un tube métallique de 6 mm de diamètre. La longueur des bobines est réduite pour tenir dans un bol en céramique de 12 cm de diamètre. Ce dernier peut toujours être tenu en main. À mesure que la longueur des bobines diminue, leur résistance interne diminue également, mais l'augmentation de courant qui en résulte peut être tolérée par 10 MOSFET connectés en parallèle et montés sur un dissipateur thermique externe. Lors de l'utilisation du générateur, veillez à toujours régler la fréquence exacte avant de commencer le traitement. Ne faites pas tourner le générateur de fréquences vers le haut ou vers le bas pendant le traitement, car certaines fréquences peuvent avoir des effets nocifs sur l'organisme.
Comme ce générateur n'a pas été testé de manière approfondie et que je n'ai reçu aucun retour, je ne suis pas convaincu qu'il émette des ondes magnétiques. D'après la littérature, en cas d'enroulement bifilaire ou d'excitation magnétique contre-directionnelle, le rayonnement électromagnétique perd sa composante magnétique et se transforme en onde électrique. Il est donc incorrect de qualifier une bobine formée d'une double hélice de générateur d'ondes magnétiques. Le terme le plus proche de la réalité est Générateur d'ondes électriques. C'est pourquoi nous le désignerons ainsi à partir de maintenant. Le terme générateur d'ondes magnétiques devrait être réservé à un générateur émettant des ondes longitudinales, qui sera développé ultérieurement.
Cependant, l'efficacité pratique de ce générateur émettant un rayonnement électrique reste une question cruciale. L'utilisation médicale du courant électrique est fréquente dans le traitement de diverses maladies. Le Super Ravo Zapper, créé par des ingénieurs tchèques et slovaques, fait circuler un courant électrique à différentes fréquences dans le corps afin de nous guérir. Il est également adapté à la destruction ciblée des microbes (virus, bactéries, champignons). Pour ce faire, la fréquence de résonance du microbe doit d'abord être déterminée au microscope électronique. Le principe de fonctionnement de l'appareil et les différentes études de cas sont présentés dans la description du développement intitulée «Traitement du cancer». (Ne nous contentons pas d'ouvrir la version HTML maintenant. Téléchargeons le dossier compressé, car sans les pièces jointes, nous n'aurons pas une vision complète de ce traitement.) Nombreux sont ceux qui ne croient pas à la guérison par fréquences. Cependant, leurs doutes ne durent que jusqu'à ce qu'ils l'essaient. Voici ce qui est arrivé à l'homme qui a dit cela à propos de sa guérison avec le Zapper:
J'ai eu une fracture ouverte à la jambe suite à un accident de moto. La fracture s'est infectée et une bactérie mangeuse de chair l'a attaquée. C'était horrible de voir ma jambe pourrir. L'infection ne répondait pas aux antibiotiques. Mon partenaire m'a supplié de la traiter avec un Revo Zapper. Il en avait un, et j'étais ravi lorsqu'il a pris les tubes en disant que ça guérirait. Comme ils parlaient déjà d'amputation, je n'avais rien à perdre. Et c'est arrivé ! L'infection s'est arrêtée, a stagné un moment, puis a commencé à guérir. Je n'ai pas reçu d'antibiotiques à ce moment-là, seul ce Zapper a fonctionné. Ma jambe est restée, mais les dommages musculaires ont été si importants qu'elle était partiellement paralysée. C'est très laid, le muscle est manquant en morceaux de la taille d'une baguette de pain. Mais c'est ma jambe, pas une prothèse (jambe artificielle).
Cependant, les maladies graves, comme le cancer, sont difficiles à guérir avec un Zapper. Cela nécessite une irradiation magnétique intense. À cette fin, des ingénieurs tchèques et slovaques ont développé les générateurs RPZ 14 et Athon 7. La description de Cancer Medicine décrit également leur fonctionnement. Les deux appareils contiennent un tube à plasma rempli de gaz noble. Leurs développeurs affirment avoir réussi à obtenir la documentation du tube à plasma de Raymond Rife et l'avoir copié à l'identique. Plus précisément, il ne s'agit pas d'eux, mais d'un fabricant canadien dont le nom et l'adresse ne sont pas divulgués. Ce tube à plasma peut être commandé séparément auprès des Tchèques, mais il coûte des dizaines de milliers de forints. Nous savons seulement qu'il est rempli d'hélium et contient également de petites quantités d'autres gaz nobles. Ces appareils ne sont pas bon marché non plus. Actuellement, le générateur RPZ 14 coûte 2,7 millions de forints et le générateur Athon 7 plus de 10 millions de forints. Le prix du Super Ravo Zapper a également augmenté pour atteindre 277 000 forints.
Les générateurs laser traitent selon une méthode différente de celle des générateurs plasma. Contrairement à la lumière normale, ils n'émettent pas de photons diffusant, mais un faisceau lumineux cohérent qui se propage en ligne droite. Cela produit un effet thérapeutique plus intense que la chromothérapie. Les zones à traiter sont consultables dans le sous-dossier «Aides médicales» du dossier compressé. La puissance du faisceau laser varie et il est également coûteux. Le plus puissant des lasers doux, le SL 1800, coûte 640 000 forints. Il pénètre les organes internes à 10 cm de profondeur, mais il ne guérit pas les maladies graves. Safe Laser est principalement utilisé pour soulager la douleur, traiter les problèmes articulaires et soigner les maladies de peau.
L'expérience visant à obtenir le rayonnement magnétique longitudinal souhaité est le Primer Cube. Selon son inventeur, David LaPoint, ce petit appareil cubique génère des impulsions d'électrons et de photons grâce à un champ magnétique rotatif. Or, ce n'est pas le cas. Ce boîtier contient de puissants aimants en néodyme, entraînés par un moteur électrique silencieux. Ce moteur à courant continu sans balais constitue l'électroaimant, tandis que les plaques magnétiques qui l'entourent agissent comme des aimants permanents. Lorsque le moteur est mis en marche, une excitation contre-magnétique est créée, ce qui libère un rayonnement éthérique concentré.
Le rayonnement éthérique ayant un effet miraculeux sur tous les êtres vivants, ses utilisateurs ne peuvent s'empêcher de vanter les vastes effets curatifs du Primer Cube. Cependant, cet appareil présente aussi des défauts. Son principal défaut est sa faiblesse. Pour un effet curatif significatif, il faut rester assis à côté pendant au moins une heure. Cependant, pour une guérison complète, il faut rester assis à côté de l'appareil pendant 6 à 8 heures, ce qui est difficile à réaliser dans le monde trépidant d'aujourd'hui. L'autre problème réside dans son mode d'utilisation. L'inventeur indique 1 000 à 3 350 tours pour chaque effet curatif. Cela en effraie plus d'un. Tous les appareils de guérison par fréquence associent la capacité à tuer les microbes à des valeurs de fréquence précises. Lorsque la fréquence de résonance d'un virus ou d'une bactérie est déterminée au microscope électronique, elle ne donne pas une vitesse, mais une fréquence. Le guérisseur doit ensuite régler le générateur sur cette fréquence et lancer l'irradiation. Suivons le conseil de Tesla : «Si vous voulez connaître le monde, pensez en termes de fréquence.» Malheureusement, cet appareil n'est pas bon marché non plus. Il coûte 1 million de forints.
Le passage à la fréquence n'est pas une tâche insurmontable. Il suffit de placer une antenne cadre devant l'appareil. Il faut y connecter l'oscilloscope, qui affichera, étape par étape, la fréquence associée à chaque vitesse. Il n'est pas nécessaire de la déterminer par estimation sur la courbe caractéristique. Il suffit d'appuyer sur le bouton «Measure» pour afficher toutes les caractéristiques de la courbe caractéristique, notamment la fréquence, avec une précision de deux décimales. Il serait judicieux d'inclure des courbes caractéristiques dans la brochure afin que les utilisateurs puissent voir quelle onde les guérit. Cela peut également être réalisé très facilement. Pas besoin d'appareil photo. Il suffit d'appuyer sur le bouton «Save» pour que l'oscilloscope prenne une photo. La photo peut être téléchargée sur une clé USB en la branchant sur le port USB.
Budapest, 2025.04.28.
![]()
Comme nous l'avons vu, la gamme d'aides et d'appareils médicaux décrits ci-dessus est très large. Cependant, leur efficacité varie. Ils ont tous un point commun : leur prix est très élevé. Ils peuvent coûter jusqu'à 10 millions de forints, un prix inaccessible à un particulier. Ils sont fabriqués pour les cliniques privées et les centres de naturopathie. Les hôpitaux publics en auraient également besoin, mais ils ne reçoivent pas ces fonds, car le ministère de la Santé a classé tous les produits de thérapie par fréquences comme du charlatanisme et de la fraude. Le principal problème avec ces produits, cependant, est qu'aucun d'entre eux n'est authentique. Ils ne sont pas suffisamment efficaces.
La guérison par courant électrique, ondes électromagnétiques à haute fréquence, ultrasons, photons et faisceaux laser est efficace, mais la guérison la plus intense peut être obtenue par ondes longitudinales. Les ondes longitudinales purement magnétiques se comportent comme des ondes gravitationnelles. Elles pénètrent tous les matériaux, rien ne les protège. Même une fine feuille de papier peut bloquer les photons. (Si nous tenons une feuille de papier noire devant nos yeux, nous ne voyons rien.) Les faisceaux laser et les ultrasons pénètrent le corps à plusieurs centimètres de profondeur, mais ils ne conviennent pas au traitement de maladies plus graves, comme le cancer. Les fabricants affirment que les émetteurs de plasma sont les mêmes que ceux utilisés par Raymond Rife pour traiter le cancer.
Cependant, des mesures effectuées sur des tubes à plasma ont montré qu'ils n'émettent pas non plus d'ondes magnétiques. Les experts débattent encore du type d'ondes qu'ils émettent. Ils pensent désormais qu'il s'agit d'ondes électromagnétiques. Une explication confuse apparaît alors: «Le plasma, comme le gaz, est constitué de particules en mouvement aléatoire, dont les interactions peuvent se produire par des forces électromagnétiques à longue portée et des collisions.» Ils ajoutent ensuite: «Des champs magnétiques peuvent apparaître spontanément dans le plasma.» Cette situation est similaire à celle de la foudre en boule. Si l'on demande aux scientifiques de quoi est composée la foudre en boule, ils ne peuvent pas répondre.[41] Il serait facile de mettre fin à ce débat avec une boussole. Il suffirait de faire le tour du tube à plasma du générateur RPZ 14, boussole à la main, et de voir si sa langue dévie. Dans le cas contraire, il n'émet pas de rayonnement magnétique. Cependant, personne n'est disposé à le faire.
Actuellement, le seul appareil bon marché produisant un rayonnement magnétique efficace est un aimant permanent. Il ne peut être considéré comme un générateur d'ondes longitudinales émettant des particules éthériques, car au contact de son pôle opposé, il crée une onde transversale autour de lui. En revanche, utilisé à courte distance, il peut être considéré comme une source de rayonnement Yang ou Yin. Il suffit de placer le pôle Yang sur son corps pour obtenir une guérison et de le presser contre la partie douloureuse. Dans ce cas, ni l'effet nocif du pôle Yin opposé ni le champ électromagnétique entourant l'aimant ne sont efficaces.
Cependant, la vitesse de leur rayonnement énergétique ne dépasse pas celle des ondes transversales, c'est-à-dire qu'elles se propagent à la vitesse de la lumière, mais cela n'a aucune incidence sur la guérison. (Il est vrai que seuls les éthérons sont capables de produire un rayonnement particulaire dépassant la vitesse de la lumière de 12 ordres de grandeur, mais ceux-ci doivent être expulsés de l'aimant.) L'éthéron ne peut pas être considéré comme une particule magnétique car, contrairement aux aimants permanents, il n'attire pas les gravitons émanant du pôle Yin. Au contraire, l'éthéron repousse les gravitons. Cependant, il attire les électrons, ce qui paralyse le flux d'électrons dans les circuits électriques. Le rayonnement magnétique émanant des aimants permanents est créé par des domaines alignés dans une seule direction.
Il serait possible de pulser ce rayonnement magnétique pur, c'est-à-dire de l'irradier dans le corps à différentes fréquences. Cependant, cela ne fonctionne pas. Il faudrait pour cela un électroaimant spécialement excité, que personne n'a encore inventé. Ce ne serait pourtant pas difficile à réaliser. Il faudrait un électroaimant qui démagnétise l'aimant permanent par un courant alternatif à un moment donné, puis le magnétise par un courant continu à l'instant suivant. Cela nécessiterait deux alimentations, une CC et une CA. Leurs sorties seraient transmises à l'électroaimant en cycles alternés par un circuit de synchronisation. En réglant la fréquence de ce processus à 28 kHz, on pourrait créer une source de rayonnement magnétique semblable à celle trouvée sous la colline d'Attila. Debout, assis ou allongé devant, on pourrait se charger d'énergie vitale. On ne serait jamais fatigué ni énervé.
Cependant, cela serait très utile, car le rayonnement particulaire longitudinal non seulement pénètre le corps, mais est si puissant qu'il le traverse. Tout comme l'éther ou les ondes gravitationnelles. Rien ne le protège. Le rayonnement électromagnétique ou magnétique (CEM) peut être facilement protégé si la source est enfermée dans une fine feuille de fer (voir cage de Faraday). Cependant, les particules d'éther qui composent le rayonnement longitudinal ne peuvent être arrêtées par rien. Si l'on place une épaisse feuille de fer devant le pôle Yang d'un barreau aimanté, c'est-à-dire le pôle qui émet le rayonnement éther, la feuille se magnétise et les particules d'éther continuent de la traverser. Une épaisse plaque de fer ne réduit que légèrement l'intensité du champ magnétique. Les métaux diamagnétiques (cuivre, aluminium) ne le protègent pas du tout. Par conséquent, faute d'un terme plus approprié, il convient de s'intéresser à cette source simple et peu coûteuse de rayonnement scalaire. (Dans la littérature, le rayonnement purement magnétique est souvent appelé énergie scalaire.) Avant d'utiliser les aimants permanents, familiarisons-nous avec eux.
Il est bien connu qu'un aimant permanent magnétise les objets et outils en fer ou en acier posés dessus ou tenus au-dessus. Cependant, on sait moins que le côté Yang de l'aimant transforme les objets en fer en contact avec lui en aimant Yin. Si nous déplaçons les outils sur le côté Yin, ils deviennent un aimant émettant un rayonnement Yang. Dans la pratique quotidienne, cela n'a pas beaucoup d'importance. Cependant, le contact avec des superaimants peut nuire à notre santé. Vérifions donc à l'aide d'une boussole son type de magnétisation. Si elle est Yin, nous la magnétisons en Yang. Ainsi, l'outil que nous utilisons souvent ou le couteau que nous utilisons pour manger a un effet bénéfique sur notre santé. D'ailleurs, la magnétisation n'est pas unilatérale. L'aimant permanent transforme également le couteau en aimant bipolaire. Le manche de la lame du couteau, transformé en aimant Yang, devient un aimant Yin. Cependant, cet impact sur notre santé est moindre, car le manche en bois ou en plastique qui l'entoure protège nos mains de ce faible rayonnement.
Beaucoup de gens pensent que pour un aimant plus puissant, il faut en acheter un plus épais. Or, c'est faux. La force d'un aimant permanent dépend en grande partie non pas de sa masse, mais de sa surface. Ainsi, au lieu d'un disque magnétique de 50 mm de diamètre et de 5 mm d'épaisseur, il est inutile d'utiliser un disque de 10 mm, 20 mm ou 30 mm d'épaisseur. Les disques magnétiques deux, quatre ou six fois plus lourds ne sont guère plus puissants que ceux de 5 mm d'épaisseur. Seul le prix est multiplié par deux ou trois. Pour un aimant plus puissant, il faut en acheter un de plus grande surface. Un disque magnétique de 60 mm de diamètre est, par exemple, 20 % plus puissant qu'un disque de 50 mm. (L'aimant de pêche de 90 mm de diamètre vendu par la boutique en ligne Temu, par exemple, peut soulever un bloc de fer pesant plus de 300 kg. Il possède un disque magnétique en néodyme de seulement 5 mm d'épaisseur. Il existe également un aimant de pêche de 120 mm de diamètre.)[42] Il en va de même pour les tiges magnétiques. Il est donc inutile d'en fabriquer de longues. C'est indispensable pour fabriquer un électroaimant spécial, qui nécessite l'enroulement d'une grande quantité de fil de cuivre émaillé.
La tige magnétique que j'ai inventée pour la magnétopression est si longue qu'elle dépasse de la main. Lorsque nous appuyons le bâton magnétique contre le point d'acupuncture avec nos doigts, son extrémité ne doit pas irradier d'énergie indésirable dans notre main. La longueur idéale est de 120 mm. Cela nécessite trois barreaux magnétiques de 40 mm de long. (Pour les transformer en une longue tige, il ne suffit pas de les coller ensemble. Lors de l'utilisation, ils se déplacent les uns sur les autres. La couche de nickel s'enlève par frottement. L'entrefer ainsi formé réduit l'efficacité de la tige magnétique composite. Nous les collons donc avec de la colle contenant du cyanoacrylate.) Par ailleurs, le traitement par magnétopression réalisé avec une tige magnétique en néodyme est extrêmement efficace. Son efficacité dépasse celle des aiguilles d'acupuncture sur les méridiens. De plus, en tournant la tige magnétique, l'énergie peut être facilement extraite des méridiens, ce qui est presque impossible avec des aiguilles d'acupuncture.
Le moyen le plus efficace, et malheureusement le plus coûteux, d'augmenter l'intensité du champ magnétique est d'augmenter la force d'attraction par alliage. (Plus on ajoute de néodyme à l'acier, plus son rayonnement sera fort. Cependant, le néodyme est une terre rare, ce qui explique son prix élevé sur le marché mondial.) Le plus puissant des superaimants est l'aimant néodyme N55. Son rayonnement est 60 % plus fort que celui du N35. (Le N35 est l'aimant néodyme le plus faible et le moins cher, mais il reste plus puissant que les aimants en ferrite, dont la force est de N30.) Les boutiques en ligne vendent des aimants néodyme d'une force maximale de N52, car leur prix reste abordable. (La différence de force entre les aimants N55 et N52 est faible.)
Les fabricants d'aimants ne fabriquent pas d'aimants barreaux de plus de 50 mm, car ils ne peuvent pas les magnétiser. La magnétisation de l'alliage d'acier brut est réalisée à l'aide d'un électroaimant. L'intensité du champ d'un électroaimant est d'autant plus élevée que ses deux angles sont proches l'un de l'autre. Au-delà de 50 mm, les angles magnétisants sont si éloignés qu'ils ne peuvent pas créer une intensité de champ suffisante. Un moyen très efficace et économique d'augmenter l'intensité du champ magnétique est d'utiliser un aimant toroïdal annulaire. Le centre d'un aimant toroïdal étant vide, il est beaucoup moins cher qu'un disque magnétique. Comme ce dernier, ses angles nord et sud (côtés inférieur et supérieur) sont proches l'un de l'autre, ce qui facilite sa magnétisation. Des aimants de grande surface peuvent également être fabriqués de cette manière. Cependant, cela n'est plus aussi simple. L'intensité du champ d'un grand électroaimant diminue progressivement. Ainsi, le plus grand anneau de ferrite actuellement disponible (156 mm de diamètre) ne peut être magnétisé qu'à une intensité de N30. L'intensité maximale des petits tores de ferrite est de N35.
Un phénomène intéressant est l'augmentation de l'intensité du champ magnétique des aimants faibles avec le fer doux. Les anneaux magnétiques en néodyme sont généralement utilisés uniquement dans les petits écouteurs. Les haut-parleurs de grand diamètre sont fabriqués avec des anneaux en ferrite. Ce procédé est incompréhensible, car un aimant encore plus puissant serait nécessaire pour déplacer la membrane de grand diamètre. Les fabricants répondent à cette exigence en insérant un disque en fer doux au centre de l'anneau en ferrite, formant ainsi l'entrefer dans lequel se déplace la bobine mobile de la membrane. L'intensité du champ magnétique est alors très élevée, car l'aimant en ferrite, tout en magnétisant le disque en fer, mobilise également tous les domaines qu'il contient. Le fer doux ayant plus de domaines que la ferrite, l'aimant ainsi fabriqué est beaucoup plus puissant que l'anneau en ferrite.
L'aimant
annulaire présente également un avantage particulier: si on le tourne de 180°
sous pression, il prend une forme de Möbius. Si on l'enroule, il ne rayonne de
l'énergie subatomique que dans une seule direction. Ainsi, en médecine, on peut
en exclure l'énergie YIN. Son principal atout résidera dans l'exploration
spatiale. Grâce à cela, nous pouvons fabriquer un moteur antigravité
efficace ou créer une gravité artificielle dans un vaisseau spatial. L'énergie
souhaitée peut être obtenue en inversant la polarité de l'alimentation
électrique.
Le super aimant ne peut pas faire de miracles. Il ne guérit pas comme par magie, mais il accélère le processus de guérison. Selon les naturopathes, une maladie qui s'installe sur une longue période met également du temps à guérir. Ne soyons pas impatients et saisissons chaque occasion de nous soigner. Si nous regardons la télévision ou lisons, prenez le disque magnétique avec une poignée et appuyez-le sur la partie douloureuse de notre corps. Il n'est pas nécessaire de retirer complètement la surface traitée pour le traitement. Une chemise fine, un t-shirt, des sous-vêtements ou des chaussettes peuvent être portés sans problème. Le rayonnement énergétique du super aimant n'est atténué que par les métaux magnétisables, mais seulement de manière minime. Veillez à ne pas utiliser l'arrière de l'appareil pour le traitement, car l'autre face du disque magnétique émet de l'énergie Yin, susceptible de déclencher les maladies mentionnées dans la brochure. Par conséquent, n'utilisez pas l'appareil au lit, car si vous vous endormez, une partie de votre corps pourrait rester en contact avec cette surface pendant des heures.
L'utilisation du super aimant est interdite aux personnes fiévreuses, enceintes, aux nourrissons et aux porteurs de stimulateurs cardiaques. Il ne peut être transporté que séparément. Ne le placez pas à proximité de montres, smartphones, cassettes magnétiques, disques magnétiques, disques compacts réinscriptibles, clés USB, cartes mémoire, cartes de crédit, cartes téléphoniques ou d'accès, passeports biométriques, cartes d'identité à puce, car leur champ magnétique élevé endommagerait ou effacerait les informations qu'ils contiennent. Il est également inutilisable pour les téléphones portables et les ordinateurs portables s'ils sont à proximité.
Attention! L'aimant permanent n'est pas considéré comme un dispositif médical. Il ne remplace aucun traitement médical ni thérapie, mais les complète. Ce dispositif médical est principalement utilisé pour soulager la douleur et accélérer la convalescence après une intervention chirurgicale. Une utilisation répétée peut également soulager l'inflammation articulaire. Dans certains cas, il favorise un sommeil profond et réparateur. Cependant, il ne peut pas guérir les maladies chroniques. En cas de symptômes graves, consultez un médecin, car une intervention chirurgicale rapide peut sauver des vies.
Ce dispositif est facile à fabriquer et moins cher à vendre, si sa conception était rentable. L'aimant néodyme est fragile et ne supporte pas l'humidité. Une manipulation excessive ou une exposition prolongée à l'eau peut entraîner la perte du revêtement en nickel et l'effritement du néodyme. Il est donc conseillé de le placer dans un boîtier en polycarbonate. Pour éviter que la surface Yin lointaine ne diffuse une énergie nocive dans les mains, il est nécessaire de le munir d'une poignée. Celle-ci doit être légèrement surélevée pour pouvoir être placée sous les doigts pendant le traitement.
Lors du choix d'un disque magnétique, ne lésinez pas sur les moyens. Pour un traitement efficace, il est essentiel d'utiliser un super-aimant. Le super-aimant le plus puissant et le moins cher est l'aimant néodyme N55. Il est disponible à un prix avantageux sur la boutique en ligne TEMU, disponible aux États-Unis. Diamètre idéal: 50 mm. Comme indiqué précédemment, il n'est pas nécessaire d'utiliser un disque magnétique épais, car un disque fin n'est pas beaucoup plus faible. (Le prix des disques magnétiques de 5 mm et 30 mm d'épaisseur est indiqué dans l'annexe condensée.)
La distribution et l'utilisation de ce dispositif médical bon marché ne rencontrent aucun obstacle, car l'humanité utilise les aimants naturels à des fins thérapeutiques depuis des millénaires. C'est pourquoi les autorités ne s'opposent pas à leur utilisation aujourd'hui. Elles les considèrent comme des plantes médicinales utilisées depuis des millénaires. Comme nous l'avons vu précédemment, des chercheurs médicaux américains ont déjà démontré l'effet des surfaces Yang et Yin des aimants permanents sur le corps. Ce dispositif médical simple et bon marché aiderait principalement les personnes démunies qui ne peuvent pas se permettre les services onéreux des cliniques privées. Cependant, je ne peux pas le leur proposer, faute de moyens financiers pour le fabriquer.
Budapest, 2025.07.12.
![]()
DÉCLARATION
Toute personne est libre d'utiliser les informations fournies ici. Vous n'avez pas besoin de demander la permission ou de payer pour cela. Cependant, vous rejoignez une communauté de développeurs, ce qui implique des obligations. Cette obligation consiste à partager l'information. Il est désormais bien connu que le réchauffement de la planète menace l'effondrement du climat, entraînant la destruction de la nature. L'éradication de la pauvreté et des maladies ne peut plus être reportée. Les messages de l'au-delà sont que la connaissance est la clé de notre salut. La science officielle ne pouvant résoudre ces problèmes, un changement de paradigme est nécessaire. Mais cette tâche immense ne peut être accomplie que par la coopération internationale et l'action collective.
Ceux qui participent à ce processus ne peuvent exclure quiconque de l'utilisation des résultats qu'ils ont obtenus. Les informations supplémentaires qu'ils ajoutent ne peuvent pas être cryptées ou brevetées. Ainsi, dans ce domaine qui n'est pas encore reconnu et même maudit par les scientifiques, tout résultat devient un bien public. Nous devrions être compensés pour la perte matérielle en sachant qu'un changement de paradigme ne se produit qu'une fois dans l'histoire de chaque civilisation. Si nous y participons, nous vivrons une grande aventure, et plus tard nous serons fiers d'avoir pris part à la lutte la plus passionnante de notre civilisation. Ceux qui obtiendront des résultats exceptionnels au cours des prochaines décennies inscriront à jamais leur nom dans l'histoire de notre civilisation. Le temps est essentiel pour nous, alors ne gaspillons pas notre énergie à faire des profits. Nos vies sont plus importantes que notre argent. Ne laissons donc pas nos instincts terrestres nous dominer. Travaillons avec tous ceux qui peuvent faire la différence dans ce domaine, pour le plus grand bien de tous. Travailler ensemble, c'est plus que de simples développements isolés. Pour notre survie, nous ne devons pas bloquer la libre circulation de l'information.
Budapest, 21 janvier 2022.
KUN Ákos
Ó Kun Ákos
E‑mail: info@kunlibrary.net
[1] Un oscilloscope portable avec mémoire est nécessaire, capable de stocker les valeurs mesurées.
[2] Une description détaillée est donnée dans le volume II de mon livre Exécution ésotérique (chapitre III, sous le titre "Rayons nocifs pour la santé de notre environnement").
[3] vilfrid hahenaj
[4] Le terme grec lemniscate. Il peut être compris comme une extension tridimensionnelle du signe de l'infini.
[5] Pour son mode de fonctionnement, voir Wikipedia: https://hu.wikipedia.org/wiki/Lemniszkáta
[6] Pour son mode d'insertion, voir le volume III de mon livre Exécution ésotérique (chapitre V, Environnement, et chapitre VI, Nouveautés techniques).
[7] Cependant, le disque Polaris ne coûte que la moitié du prix. Distribué par la bijouterie en ligne Garuda Jewellery. Adresse: https://www.garudaekszer.hu/spd/0646/Garuda-energetizalo-polarizalo-skalaris-korong-S-L La version améliorée d'Eric P. Dollard est également moins chère: https://www.garudaekszer.hu/spd/0634/Garuda-energetizalo-polarizalo-skalaris-korong-Lak Dollard a utilisé un disque PCB double face pour le disque. Il a formé de fines bandes de cuivre plaqué or de l'autre côté de la surface circulaire, qui agissent comme des "condensateurs". Il n'a pas dit comment la version améliorée fonctionnait. Sans doute parce qu'il ne le savait pas. Après de nombreuses tentatives, il est tombé par hasard sur cette solution permettant d'améliorer l'efficacité, mais n'avait aucune idée de son fonctionnement. Lakhovsky a appelé le disque un oscillateur à ondes multiples. Selon lui, les anneaux circulaires recueillent l'énergie cosmique et la convertissent en oscillations scalaires avec une large gamme de fréquences: "Si vous placez le corps dans un large espace de fréquences, les cellules malades reconnaîtront leur propre fréquence, s'accorderont et résonneront à nouveau à leur propre fréquence, et la maladie disparaîtra." Tomiæ parle d'un afflux de force vitale. Personne n'a jamais pensé aux radiations de forme.
[8] Commande de Polaris :
http://polariskorong.hu/megrendeles/
Téléphone : +36 20 429 62 60
Courriel : info@polariskorong.hu
[9] Manuel d'utilisation de Polaris:
http://www.zdravljenadar.com/index.php/srpski/polarizalo-korong.html
[10] Chakra est un terme sanskrit. Ça veut dire une roue.
[11] Les règles d'utilisation de la magnétopression sont données dans les chapitres I-II et III du Cycle ésotérique. Il est également traité dans d'autres ouvrages ésotériques, jusqu'à quelques colonnes.
[12] Adresse d'achat possible : http://vemix.hu/spl/995430/NYAK-lemezek?infinite_page=2 Ici, la plaque de fibre de verre monocouche de 1,5 mm d'épaisseur, 375 × 350 mm, coûte 2134 HUF. (16 disques peuvent être fabriqués à partir de cette feuille, le prix d'un disque est de 133 Ft.) Utilisez une scie circulaire pour graver des cercles de 85 mm de diamètre sur la feuille de cuivre, puis découpez-les avec une scie à chantourner. Ensuite, râpez-les bien et tapissez-les délicatement.
[13] Le prix le moins cher est disponible ici : https://www.conrad.hu/p/bungard-fe3cl-vas-3-klorid-tartalom-1-l-530736 Prix : 4090 Ft. La solution de peroxyde d'hydrogène à 30 % mélangée à de l'acide chlorhydrique ménager dans un rapport de 1 à 1 n'est pas recommandée, car elle est nocive pour les couches de vernis. Il enlèvera l'excès de cuivre du vinyle en quelques minutes, mais laissera un bord irrégulier au dessin. Si vous ne pouvez pas attendre le processus de gravure, qui peut souvent prendre jusqu'à une demi-heure, utilisez du chlorure de fer mélangé à du peroxyde d'hydrogène. Cela réduit le temps de gravure à environ 5 minutes. Le TN 150 Quick Etch, contenant 10% de chlorure de fer et 15% de peroxyde d'hydrogène, est produit par WOLF Chemical Ltd. dans des récipients de 450 millilitres. (Le moyen le moins cher de le commander est de le faire à cette adresse web : https://www.ohmelektronika.hu/termekkategoria/elektronika/sprayk-vegyszerek/ Prix : 790 Ft.
[14] Un fabricant possible est AUTER Elektronikai Kft. Courriel : info@auter.hu Veuillez également contacter les entreprises disponibles à https://nyakexpressz.hu/ et www.eurocircuits.hu pour obtenir un devis. Veuillez d'abord les contacter à leur adresse électronique.
[15] Cette sensation d'inconfort est bien connue des femmes qui s'épilent.
[16] Cela devrait être confirmé par une mesure instrumentale, car mon disque de Lakhovsky a un nombre pair (12 anneaux). Cela démontre également l'incertitude qui règne dans ce domaine.
[17] L'épaisseur maximale de la feuille de cuivre de la plaque de PCB est de 70 microns. S'il est galvanisé à l'or, son épaisseur augmente de 10 microns.
[18] Dans cette situation, ce n'est pas une coïncidence si les distributeurs disent: "Le disque n'est pas un outil de guérison. Il ne s'agit pas d'un substitut à la médecine traditionnelle. Il ne se substitue pas aux traitements alternatifs. Toutes les affirmations concernant les effets sont plausibles et possibles, mais pas encore totalement prouvées scientifiquement."
[19] Abréviation anglaise de electromagnetic field.
[20] Abréviation d'oscillateur à micro-ondes (par exemple, l'émission d'un magnétron dans un four à micro-ondes).
[21] Dans cette affaire, j'ai demandé l'aide du «clairvoyant» et expert en guérison bioénergétique le plus connu du pays, András Magyar Kovács. Je leur ai envoyé ma lettre trois fois, mais je n'ai reçu qu'une réponse automatique, indiquant qu'un collègue me contacterait sous peu. J'ai attendu cela en vain. Il n'a pas aidé non plus.
[22] Il y a plusieurs références dans cette description qui ne peuvent être comprises qu'après la lecture de l'article intitulé Excitation de fréquence de résonance. Il est donc conseillé, avant de se lancer dans ce développement, de lire cet ouvrage. Chemin d'accès: https://subotronics.com à LABORATOIRE SUBOTRONIQUE à FRANÇAIS à Excitation fréquence de résonance
[23] Les URL se trouvent dans le dossier compressé ci-joint.
[24] Si vous avez plusieurs tuyaux, mesurez leurs diamètres avec un pied à coulisse avant de les enrouler. Ce serait ennuyeux si la plus petite spirale ne s'adaptait pas à la plus grande parce que nous l'avons enroulée sur un tube de 1 mm d'épaisseur.
[25] Une tige pleine n’est pas adaptée à cet usage car elle se plie. Le tube a une forme beaucoup plus solide car il possède une arche non seulement à l'extérieur, mais aussi à l'intérieur.
[26] Cette connexion en série inversée est nécessaire pour que la double hélice puisse produire de l'énergie supplémentaire. Si nous devions connecter la grande spirale à la petite spirale à l'intérieur à une extrémité, nous créerions une bobine bifilaire. Cependant, la suppression des ondes transversales n'est plus nécessaire ici, car cette tâche est effectuée par la bobine plate contre-directionnelle. Utilisons donc la double hélice pour générer de l’énergie supplémentaire. Si nous connectons les deux bobines dans des directions opposées, l'onde magnétique se déplace vers le bas dans la bobine extérieure, tandis que l'onde magnétique se déplace vers le haut dans la bobine intérieure. Ce faisant, ils s’excitent électriquement mutuellement. Ils arrachent davantage d'électrons libres aux atomes de cuivre de l'autre. L'éther contribue également à ce processus, car lors de la grande poussée, les ions éther entrent en collision plus souvent avec les atomes de cuivre, leur arrachant encore plus d'électrons.
[27] Je ne peux pas m'empêcher de suggérer que si cliquer sur l'une des URL de la liste que j'ai modifiée n'ouvre pas le site Web du magasin, copiez l'URL dans la barre d'adresse de votre navigateur. Cela s'ouvrira comme ça.
[28] Le câble torsadé est également très utile dans notre appartement. Beaucoup de gens ne savent pas que les câbles réseau à âme parallèle produisent un rayonnement électromagnétique important. Comme notre lampe de lecture et notre lampe de chevet se trouvent généralement derrière notre bureau ou notre lit, nous ne pouvons pas les débrancher. De ce fait, il émet des ondes électromagnétiques dans notre corps pendant de longues heures pendant que nous travaillons et dormons. Après un certain temps, cela provoque de l’insomnie, des maux de tête, des douleurs au cou et aux épaules et de la fatigue. Cependant, ces plaintes peuvent être facilement éliminées en remplaçant le cordon d’alimentation à noyau parallèle de nos lampes et de notre radio-réveil par un câble toronné. En torsadant les deux noyaux ensemble, on annule les ondes électromagnétiques entourant le câble.
[29] En pratique, cela fonctionne jusqu'à 900 kHz, mais au-dessus de 250 kHz, l'intensité de l'énergie magnétique rayonnée diminue rapidement. À 900 kHz, il ne peut produire qu’un sixième de l’énergie maximale. Augmenter la tension d’alimentation n’aide pas non plus. Même si on la double, l’intensité du rayonnement magnétique n’augmente pas, ou seulement légèrement. Augmenter l’amplitude d’entrée n’aide pas non plus. Cela ne fait qu'augmenter la consommation d'énergie de l'amplificateur, tandis que le rayonnement magnétique reste inchangé. La raison de la diminution de l’énergie magnétique est que les atomes du cuivre sont assez proches les uns des autres. Au-delà d'une certaine vitesse (fréquence d'excitation), les éthérons ne sont plus capables de séparer les électrons libres d'eux avec une efficacité suffisante. L’autre raison est que la vitesse de commutation du MOSFET est finie. Par conséquent, il ne peut plus suivre l'augmentation de la fréquence de contrôle et n'est pas en mesure de produire des impulsions de démarrage suffisamment raides. Il s'étouffe et s'arrête à environ 1,5 MHz, devenant inopérant. C'est pourquoi Raymond Rife et les développeurs tchèques et slovaques ont également utilisé des tubes à décharge de gaz pour produire des ondes magnétiques. Les atomes de gaz sont disposés de manière lâche dans le tube de verre, de sorte que les électrons et les éthérons peuvent les ioniser avec une efficacité totale.
[30] Cela ne coûte pas cher car le coût de fabrication d’un MOSFET est inférieur à celui d’un transistor bipolaire.
[31] Sa version électronique est le multivibrateur monostable à transistor, mais aujourd'hui presque tout le monde utilise le circuit intégré NE555. Si vous ne voulez pas vous en soucier, vous pouvez commander plusieurs versions à moindre coût sur la boutique en ligne AliExpress. Nous avons choisi la version relais car elle peut également interrompre la tension du secteur, rendant l'appareil totalement hors tension. Si nous ne trouvons pas de version de 5 minutes, nous pouvons définir n’importe quelle heure d’arrêt en augmentant la capacité du condensateur de retard. (Le prix de la version carte montée sur un circuit imprimé n'atteint même pas 1 000 forints.) Pour 1 500 forints, vous pouvez également obtenir une version qui coupe directement l'alimentation secteur. Cela ne nécessite pas d'alimentation électrique. Il s'alimente du réseau.
[32] J'ai placé le solénoïde sur les deux disques de médicaments. J'ai réglé l'oscilloscope à sa sensibilité la plus élevée (2 mV). Il a montré une tension nulle. D’après les mesures instrumentales, aucune énergie magnétique n’est émise par ces disques passifs.
[33] Si vous êtes curieux de savoir comment faire cuire du pain Graham au levain, vous pouvez le trouver dans mon livre de cuisine Plats réformés pour gourmets. De plus, ce livre de cuisine de près de 1 200 pages contient plus de 1 000 excellentes recettes.
[34] La méthode de traitement de la magnétopression peut être trouvée dans mon livre Esoteric Overview, mais il existe également des méthodes de traitement dans mes autres ouvrages ésotériques. La magnétopression est un traitement plus efficace que l’acupuncture, et comme la tige magnétique ne pénètre pas dans le corps, elle est totalement inoffensive. Son application ne nécessite aucune compétence professionnelle, mais trouver des points méridiens efficaces demande beaucoup de patience et de persévérance.
[35] La planète Quintumnia est située dans le système stellaire Zeta Reticuli Ses émissaires nous aident à évoluer depuis des milliers d’années. La distance de 68 années-lumière est parcourue en trois quarts d'heure. En entendant cela, les scientifiques piquent une crise de colère car, selon eux, il est impossible de voyager plus vite que la lumière dans l'espace. C'est effectivement vrai, dans un corps physique. Cependant, les extraterrestres se dématérialisent ainsi que leur vaisseau spatial et effectuent ce voyage dans un corps éthérique. Les particules d’énergie subatomique sont 12 ordres de grandeur plus petites que les photons, donc leur vitesse est 12 ordres de grandeur plus grande. Ils arrivent ici en quelques secondes, où ils se rematérialisent ensuite. Trois quarts d'heure sont nécessaires pour accélérer et décélérer leur vaisseau spatial. Ce voyage n’est en fait rien de plus qu’une téléportation.
[36] Ceux qui n'ont pas accordé suffisamment d'attention au lycée en physique peuvent découvrir pourquoi la tension d'induction est multiple de la tension inductive. Selon la loi de Lenz, lorsqu'une bobine est excitée par le courant, le flux qui crée le champ magnétique inhibe la puissance qui le crée, c'est-à-dire le courant d'induction. Cependant, le courant d'excitation disparaît lorsqu'il est désactivé, il n'y a donc pas de flux. Par conséquent, en raison de phase, l'énergie magnétique piégée dans la bobine fournit des processus non obstructions de la bobine. (Lorsqu'il est allumé, le courant induit est de 90 ° par rapport à la tension d'induction. Les opérateurs de moteurs électriques ne sont pas satisfaits de cela car la tension d'auto-induction élevée peut rendre les bobines d'excitation du moteur. Par conséquent, une diode parallèle a peur de cette tension. Parce que la tension d'auto-induction meurt rapidement, elle ne chauffe pas la diode. Cependant, non seulement lorsque la bobine est éteinte lorsque la bobine est désactivée, nous sommes constamment offerts, mais constamment pendant chaque période du rectangle. Cette énergie supplémentaire n'est plus surmontée par la diode. Il serre la tension d'induction, mais après quelques secondes, il surchauffe et se casse.
[37] Avec plus de 50 avions reliant Budapest à sept grandes villes chinoises chaque semaine, le délai de livraison est passé de 2 mois à 10 jours. Récemment, les boutiques en ligne chinoises n'expédient plus par cargo. Le transport aérien n'est pas beaucoup plus cher et la livraison rapide accroît encore leur chiffre d'affaires. Cependant, elles ne peuvent pas encore surpasser la boutique en ligne chinoise TEMU, car la livraison est gratuite, même par avion. De plus, leurs prix sont plus bas. Cependant, leur sélection de produits est beaucoup plus restreinte.
[38] J'ai d'abord testé les boutiques en ligne occidentales. Un diac 40A de type BT152 est vendu entre 600 et 800 forints. AliExpress en livre 10 pour 404 forints.
[39] Aux débuts du capitalisme classique, les entrepreneurs se contentaient d'une marge bénéficiaire de 10 %. Au XXe siècle, ce chiffre est passé à 30 %. Au XXIe siècle, les prix ont explosé. Aujourd'hui, chaque fabricant et commerçant facture ses produits au prix qu'il juge le plus raisonnable.
[40] Ne martelez pas l'extrémité des rivets. Insérez le rivet dans le panneau par le haut, vissez l'entretoise dessus et sertissez-la de l'autre côté de la plaque de base. Cette opération s'effectue à l'aide d'une perceuse à colonne. Fixez la tige de sertissage dans le mandrin et appuyez fermement sur l'extrémité du rivet avec la fraise de la perceuse.
[41] L'explication la plus évidente de la formation de la foudre en boule est qu'elle est constituée d'éthérons condensés par la foudre. S'attirant les uns les autres, les éthérons cherchent à se rapprocher le plus possible. La forme spatiale de plus petit volume étant une sphère, ils deviennent sphériques. Leur lumière orange peut être attribuée au fait qu'ils ionisent l'air grâce à leur forte teneur énergétique. Ils agissent de la même manière que les électrons dans une décharge couronne. (L'antenne à bobine Tesla crée également un plasma concentré d'électrons à son extrémité. Beaucoup pensent qu'il s'agit d'un rayonnement magnétique longitudinal, mais ce n'est pas le cas. Les éthérons concentrés ne peuvent être expulsés que par des matériaux ferromagnétiques contenant des domaines. Le fil de cuivre est un matériau diamagnétique ne contenant aucun domaine.)
[42] Sa force est N52 et il peut soulever 450 kg d'objets en fer. L'aimant de pêche n'a rien à voir avec la pêche. Il n'étourdit pas les poissons. Le terme «pêche» dans ce cas signifie que ses utilisateurs utilisent cet aimant pour soulever des objets en fer jetés dans les rivières et les lacs.